解读认缴制变革下的股东出资责任反思

摘要

  2024年新《公司法》的限期认缴制改革,看似只是股东出资期限的理性回归,实则是股东出资义务与责任制度的创新重构。股东出资义务的约定属性逐渐变弱,法定属性趋于增强,时效属性面临修正。公司设立时发起人的资本充实责任限缩,有利于鼓励股东投资创业。股东失权机制的公司法引入,填补了股东出资承诺兑现的合同法救济不足,失权股东对公司负有差额损失赔偿责任,无过错其他股东的比例出资责任应当慎用。加速到期机制的公司法突破,填补了债权人代位权的救济不足,只要公司不能清偿到期债务,到期债权人就有权起诉股东并获得直接受偿。股权转让责任配置的公司法填补,矫正了民法债务承担理论对善意股权交易方的利益失衡,未届期股权转让方责任须区分债权形成时间等因素进行个案判断,瑕疵股权受让方有权主张善意抗辩与追偿权救济。公司债权人的利益保护,应从优先保护转向效率保护。我国股东出资责任的司法解释方向,应当更好地实现股东有限责任,而不是弱化其有限责任。

  关键词

  认缴制改革;股东出资责任;债权人保护;行为法逻辑;组织法逻辑

  目次

  问题的提出

  一、股东出资义务性质与股东出资责任原理

  二、股东失权责任惩戒与公司资本充实漏洞填补

  三、加速到期机制创新与公司债权人直接受偿

  四、股权转让责任配置与相关者利益再平衡

  结论

  问题的提出

  2024年《中华人民共和国公司法》(以下简称“新《公司法》”)的限期认缴制改革,看似只是股东出资期限的理性回归,实则是股东出资义务与责任制度的创新重构。无论是公司发起人股东连带责任的时点前移,还是股东失权机制的漏洞填补,抑或是股东出资加速到期规则的最终胜出以及股权转让责任配置的折中方案,均旨在强化股东出资义务履行,我国股东出资责任的组织法体系闪亮登场。十年来沉浸于宽松管制与出资期限利益的投资者,在新增资本充实规则的突然约束下,顿觉股东出资责任的意外风险陡增,诸多激烈的争议问题摆在理论与实务界面前:股东出资义务性质是否发生变化?失权股东与无过错其他股东责任该如何配置?加速到期的提前出资归属为何争议不休?未届期股权转让方责任应否比对公司债权形成时间等因素?瑕疵股权受让方股东如何进行善意抗辩?总之,本次公司资本制度改革是否意味着加重所有股东出资责任,而给予公司债权人优先保护呢?

  答案是否定的。在侧目旁观的经济学家看来,“忽略了无过错股东的有限责任是现代经济发展的基石,也是对债权人最优尺度的保护;忽略了失衡的债权债务权利考量,给予债权人的过度保护并不符合社会的整体利益”。在深谙其道的司法实践者看来,对于认缴股东的“逃废债”的法律破解,除了“用好民法典债的保全制度”,也要“用好公司法的股东出资责任”。因为,我国民商合一模式下的公司债权人保护,呈现“从碎片化思维到体系化思维的转变”。这一重任是由合同法等民事行为法与公司组织法共同担当,“组织法的责任分配发挥兜底作用”。在我国公司法进入实施阶段的当下,十年前的学者感叹仍然余音绕梁,“公司资本制度的巨大变革在冲击既有股东出资责任理论的同时,也对这套司法裁判规则提出了挑战”。

  一、股东出资义务性质与股东出资责任原理

  股东出资义务的诚信履行极为重要,“即为公司提供融资,服务于企业的经营、债权人以及交易秩序的保护”。认缴制下股东出资分为实缴资本与认缴资本,两者共同构成债权人求偿的公司责任财产,同时相关财务信息必须登记或公示。股东出资责任的组织法功能就在于强化股东出资义务,充盈公司责任财产,维护公司利益、股东利益与公司债权人利益。

  (一)股东出资义务性质的重新审视

  股东出资义务是股东对公司负有的特殊义务,无论公司资本制模式如何变化,“缴纳出资皆为股东的最重要义务”。关于股东出资义务的性质,“现今通说均肯定出资义务兼具约定性与法定性”。但是,伴随我国从完全认缴制到限期认缴制的变迁,股东出资义务性质发生悄然改变。股东出资义务的性质成分呈现此消彼长:约定属性变弱,法定属性增强,时效属性面临修正。

  股东出资义务具有约定性一面,这源自股权投融资协议的商业自治。“期限利益”曾是股东出资诉讼的重要裁判要素,最高人民法院颁布的《全国法院民商事审判工作会议纪要》(以下简称《民商事审判会议纪要》)第6条规定,“在注册资本认缴制下,股东依法享有期限利益。”司法实践者一度主张,若缺乏加速到期的立法明文,则不能轻易扩张解释允许加速到期,除非存在股东为逃避公司债务恶意延长出资期限的情形。然而,假若股东出资义务的约定性过度自治,“意味的不只是债权人保护不足,更意味着公司资金需求不畅”。新《公司法》改弦更张引入加速到期机制,就在于削弱期限利益过度刚性的负面效应,终结“股东不负责任的数字游戏”。可见,股东出资义务的约定性,仅在公司内部发生效力,对公司与债权人不具外部约束力,必须服务于公司资本充实与公司债权人的合法诉求。

  股东出资义务更具有法定性一面,即股东的出资义务不得无故免除,这是源于公司独立人格、公司对外责任能力与组织法交易秩序安全。股东出资义务的法定性要求,在本次股东出资责任改革中获得强化。表现为:一则,若股东届期未履行缴纳出资义务,则可能面临被催缴失权的惩戒后果,该法定后果不因股东协议约定而豁免;二则,若公司不能清偿到期债务,则公司或到期债权人有权要求股东出资义务加速到期,该法定后果不得因股东享有的公司债权而约定抵销;三则,在股权对外转让时,未届期转让方股东承担补充赔偿责任,受让方股东承担法定出资责任,但瑕疵股权转让双方承担连带责任,上述法定责任分担均不因股东之间的内部责任约定而被排除。

  股东出资义务还应具有时效性一面,即公司对股东的缴付出资请求权应受诉讼时效的制约,这是域外公司法的经验共识,也是我国公司法解释的认知误区。目前我国股东出资义务与责任不适用诉讼时效,实则是以物权思维对待股权问题所致,不仅过度地保护公司债权人追索权,而且转让方股东责任被终身锁定,这不仅妨碍股权应有的流转效率,而且极大减损了股权财富的流动价值。从域外比较法观察,股权转让责任适用商事特别诉讼时效乃是域外立法共识。股权作为一种独立的投资性财产权,股权流转的交易便捷为黄金法则,股东有权合理退出并免受长期或然追索,公司组织秩序更应该相对稳定,公司债权人本应该积极主张维权。我国股东出资责任不适用诉讼时效的规则,并非不可挑战的“理论铁律”,未来的民事诉讼法与公司法解释对此有待突破。

  (二)公司责任财产理论与风险控制原则

  股东出资义务的认缴履行,形成公司对外偿债的责任财产。公司责任财产是公司成功与交易安全的财务保障,其范围不限于实缴资本。“认缴资本也是公司责任财产的体现,无论会计上如何处理,都具有充实公司偿债能力的功能”。绝非“仅仅是‘橱窗’或装饰品”。公司债权人保护的关键,离不开公司责任财产的充盈,有赖于民法债权保全机制与股东出资责任救济。从功能分工来看,债权人撤销权旨在否定公司责任财产的消极减损,债权人的代位权旨在肯定公司责任财产的积极收取,股东出资责任救济旨在解决公司责任财产的内部充实。一言以蔽之,“责任财产观念是公司债权人保护规则的理论内核”。

  公司财务信息的登记与公示披露机制,是便利公司债权人救济的效率手段,也是公司偿债能力大小的识别工具,更是公司债权人保护的组织法策略。基于维护交易安全、提升营商环境以及顺应国际趋势,根据我国《公司登记管理实施办法》相关规定,结合我国《民法典》第65条、新《公司法》第32条与第40条规定,我国形成了“登记资讯与法定公示的二元格局”。对于公司自身而言,须履行“真实、准确、完整”的法定公开披露义务。对于股权转让的受让方股东而言,若疏于审查则无法主张善意免责抗辩。对于公司的外部债权人而言,法律并未施加公示信息审查义务,其有权主张公司组织法的合理责任救济,但无权追索经由股权正常交易的善意前手股东。

  在公司债权人保护的组织法责任框架中,“风险控制原则”尤为重要,因为公司债权人面临股东有限责任所产生的负外部性风险。在公司法的经济分析学派看来,“有限责任是一种消化损失而非转移损失的制度安排”。换言之,公司经营失败风险须在股东与公司债权人之间进行合理分配。依风险控制原则,“能够对风险产生或避免风险更大影响的一方,承担风险现实化的后果”。“债权人在公司中的利益——他们的时间与风险敞口——与股东相比,可能具有更多的异质性”,这就为未届期股权转让方责任须衔接不同的公司债权形成时间等因素进行判断,提供了强大的理论基础与解释方法,因为前手股东、受让股东与不同债权人的风险窗口、风险意识与风险控制均存在差异性。

  (三)公司债权人保护与股东出资责任体系

  公司法保护的利益目标在哪里?如同民法学讲道理一样,“讨论者的前见不同,结论就会不同”。数百年商业经验告诉我们,必须以“促进和帮助那些创建并运作企业的人们”为优先目标,而非以“保护公司的交易对手”为政策起点。所谓公司债权人友好型确系公司法责无旁贷的历史使命,但这绝不等同于对公司债权人提供最为优先的保护。“如果承认自愿债权人自我保护这一现实,那么核心公司法在保护债权人利益方面应该是一个中性功能。”正如学者所言,“如果强使公司改变基本功能,将债权人利益保护之重任委诸公司法,将加剧公司股东与债权人的矛盾,还将终结公司与公司法的使命。”

  新《公司法》第50条将发起人资本充实责任的判断场景,从“公司成立后”限缩为“公司设立时”,就是对公司债权人保护的合理限缩,从而设立时发起人资本充实责任的事后风险陡然减轻。在公司设立公司阶段,原始投资者连接更为紧密,连带责任起着公司成立的“压力功能”,不过该项责任随着公司登记成立而消灭。若把公司设立阶段的发起人连带责任不当延伸至公司成立后,则无疑击破股东的有限责任,“股东连坐责任”是对弘扬企业家精神的致命打击。司法实践者更是主张,“对于认缴出资部分,将出资不实的连带责任限定在参与经营的原始股东之间,同时追究有过错的董事、监事、高级管理人员的背信责任”。

  在我国股东出资责任的框架体系中,公司设立时的股东资本充实责任已经达成了组织法共识。然而,对于股东失权机制而言,如何惩戒有过错的失权股东,如何慎用无过错的其他股东的出资比例连带责任,理论上仍有分歧。对于加速到期机制而言,股东提前出资的标尺以及归属,迄今未有定论。对于股权转让责任的司法裁判而言,是否考虑转让方主观状态、债权形成时间等因素以及受让方如何行使善意抗辩等,仍处于争议之中。

二、 股东失权责任惩戒与公司资本充实漏洞填补

  就股东出资承诺的最终兑现而言,“单纯以传统合同法的规则规范股东的出资承诺行为是不够的”。《公司法解释三》第17条的股东除名机制就是股东出资承诺兑现的惩戒措施,只是限于“未履行出资义务或抽逃全部出资”的特定情形。新《公司法》第52条引入股东失权机制,经由“比例失权”的组织法手段,填补了股东除名的规范漏洞,解决了股东出资承诺的兑现难题。然而,我国股东失权条款过于简约,股东失权处理措施有待优化,责任惩戒主体发生错位,容易放过有过错的恶意失权股东,加重善意的无过错其他股东责任。

  (一)股东失权机制的构造机理与适用范围

  股东失权程序启动往往是股东内斗的先兆,并间接触发公司外部债权人的偿债责任追索。通说主张,股东失权是一种保证资本充实的实现机制,催缴失权的主动权重回公司手中。如果说,股东除名在于“修补团体人合性因素之裂痕”,那么,股东失权则在于督促股东的出资履行。股东失权的本质是一种“比例失权”,乃“比例原则”在公司出资环节的具体投射,失权股东原则上保有已实缴持股。股东除名的本质则系一种“全部失权”,股东资格被彻底剥夺。

  股东失权启动有赖于两大法律工具:一是董事会的“催缴失权程序”,二是股东失权的“责任惩戒救济”。就董事会催缴失权程序而言,《公司法》规定了不少于60天的公司催缴宽限期,以及董事会决议后的书面失权通知等。董事会催缴失权程序的运行须秉承两个标准:一是公司利益最大化标准。股东失权的决策,董事会须以公司利益最大化为行事准则,不能以剥夺小股东持股目的或恶意争夺公司控制权为目标;二是股东平等对待标准。若多个股东同时存在届期欠缴情形,公司董事会必须同时发出按比例催缴与失权通知,除非经全体股东同意,否则不能进行定向失权,从而侵蚀股东持股比例性利益。

  股东失权的适用范围问题,涉及该机制的功能发挥大小。除“逾期欠缴”之外,“抽逃出资”应否纳入争议最大。“反对说”担忧,若把抽逃出资纳入股东失权范围,则新《公司法》第53条关于抽逃出资的连带责任救济功能岂不弱化?“肯定说”主张,若把抽逃出资排除,那么债权人利益岂不受损?“折中说”认为,抽逃出资认定复杂,最终认定后可纳入股东失权,防止成为间接规避股东失权的变相措施。

  笔者认为,“折中说”可取。因为:其一,抽逃出资作为造成公司责任财产减损的股东出资瑕疵行为,我国司法裁判的行为认定标准始终模糊,直接纳入股东失权未必可行;其二,《公司法解释三》第12条的抽逃出资情形中,关联交易与违法分配交织混淆其中,当新《公司法》第186条与第221条已有规定之际,或许只剩虚构债权债务的单一抽逃情形;其三,抽逃出资的追索主体包括公司或债权人,但基于抽逃出资而进行股东失权,只能由公司主张,公司债权人并无请求权。可见,“抽逃出资”行为若经司法最终认定,可以考虑赋予公司援引股东失权条款,作为惩戒该股东拒绝补足抽逃部分的救济方案。

  (二)失权股东对公司的差额损失赔偿责任

  股东失权机制的功能预设,在于督促股东诚信履行出资义务,进而充实公司责任财产。然而,若缺少对失权股东的相应责任惩戒,该机制“可能被某些股东滥用,成为逃避出资义务的工具等问题”,股东出资到位的立法期待就会沦为空谈。当被失权的相应股权因公司亏损而估值降低,造成公司的出资差额损失部分由谁填补呢?学者们建议,失权股东绝不应因被失权而免责,须对公司承担该部分的损失赔偿责任。司法界也主张,“在受让人缴纳相应的出资或者办理完毕法定减资程序之前,公司债权人要求原股东承担相应责任的,其不能以丧失股权为由进行抗辩。”

  笔者认为,失权股东对公司承担的是差额损失赔偿责任,而非其继续履行股东出资义务。因为:其一,基于民法合同解除理论以及股东失权责任的组织法特别规定,公司作为善意守约方享有单方解除股东资格的权利,失权股东继续履行出资义务的合约基础已经丧失;其二,被失权的股东作为恶意违约方,并不享有主动的单方解除权,更不能借此免除后续的赔偿责任,这是我国司法实践的经验总结;其三,基于公司组织法的团体秩序考虑,若失权股东的赔偿定性为继续履行出资义务,则难免涉及失权股东的复权救济难题。“组织行为救济的目标不只是‘回到过去’,还要‘停在当下’,甚至‘面向未来’”。可见,股东失权措施不宜简单套用民法的“恢复原状”原理,否则不仅会带来失权惩戒的反复无常,而且会引发股权结构的繁琐调整。

  (三)股东失权后的处理措施优化与其他股东按比例出资责任的再解释

  新《公司法》第52条第2款提供了股东失权后的“转让或注销”的两种方案,但上述解决的实操性存疑:其一,就失权股权转让而言,首先面临公司代为转让股权的价格磋商难题,即便股东自己转让股权,均面临定价谈判的公允性麻烦,公司更难以把握定价公允性问题;其二,失权股权待缴之际,若同时进行瑕疵股权转让责任,为避免再生后续的诉讼争端,补足出资必须同步进行, 否则“又形成新的失权事实或酿成新的出资责任纠纷,循环往复、始无尽焉,何来诉源化解?”其三,就股东失权的减资注销而言,减资注销的失权股东待缴资本,属于公司责任财产的组成部分,本质而言不应视为形式减资,而是归属于定向的实质减资,必须衔接新《公司法》第224条的实质减资条款,同时须经股东会决策,并履行债权人保护的复杂程序。

  笔者认为,对于股东失权后的处理机制而言,我国公司法解释不妨给出股权拍卖模式的优化首选方案。因为:其一,股权拍卖模式的公开竞价方案兼顾各方利益。该方案不仅解决了公司询价磋商难题,避免了被失权股东的持股被低估,而且保护了其他股东的优先购买权。其二,股权拍卖模式拥有比较法的经验支撑。德国和美国公司法均强制规定,若采用拍卖以外的方式,则必须取得被失权股东的事先同意。董事会应当公开拍卖欠缴失权股东的适当数量股份,拍卖所得用于支付股东所欠股款、利息和所有附带支出。有股权估值的处理亏损,则失权股东承担对公司的损失赔偿责任。若有剩余溢价,则应归还股东,否则失权股东对公司享有相应溢价的不当得利返还请求权。其三,股权拍卖模式符合我国的立法规定。失权股权的拍卖可以衔接新《公司法》第85条的强制执行程序中的优先购买权模式处理。总之,在股东失权后的处理方案上,股权拍卖模式比股权转让模式更为公平,比减资注销模式更为效率,同时兼顾了公司利益、被失权股东利益与外部债权人利益。

  新《公司法》第52条第2款规定,被失权的股权在6个月内若未转让或注销的,由其他股东按照其出资比例足额缴纳相应出资。在理论界看来,“《公司法》第52条新增设的其他股东出资填补义务相当于否定了有限责任制度,在实践中必须慎用。”司法界担忧,“本无责任的变为了承担责任,可能成为大股东顺势而为减轻出资责任的一个路径。”

  笔者认为,我国股东失权后的其他股东按比例出资责任,面临“其他股东”的身份认定、责任触发条件以及最终决策机关的再解释问题。

  就“其他股东”的认定时间而言,存在出资届期日、失权通知发出日与股权处理日的学说之争。笔者认为,股权处理日说更为妥当。一则,出资届期日系股东出资义务的履行时点,会触发董事会发出催缴通知,并未直接产生失权后果,尚不涉及其他股东承担比例出资填补责任;二则,失权通知发出日存在主体认定的时间差。我国失权通知采纳发出主义,与失权拍卖完成存在时间空当,难免产生股东的更迭,同时还存在失权股东寻求救济的时间问题;三则,股权处理日系指失权股权6个月未转让或注销之日,这一时点的失权处理事宜均已尘埃落定。总之,除非存在接盘溢价的诱惑,否则理性的其他股东不会扮演“接盘侠”,因此,股权处理日作为认定其他股

  就其他股东承担比例责任的触发条件而言,以德国司法实践为例,其他股东比例出资责任被追索概率极小。只有被失权股东的持股拍卖完,并穷尽对该股东以及所有前手的追索,才可能触发该项严重后果。反观我国股东失权条款,并未规定失权拍卖或股份没收程序,而是将责任直接转嫁到无过错的其他股东身上,对此,未来的司法解释不妨进行漏洞填补。

  三、加速到期机制创新与公司债权人直接受偿

  新《公司法》第54条新增了加速到期机制,允许公司非破产状态下的股东出资加速到期,不仅填补了破产加速衍生的规制漏洞,而且成为防止投资人滥用认缴制的利器。然而,加速到期机制的组织法实施,应以不加重相关股东出资义务为适用前提,应以切实保护到期债权人利益为解释目标。该机制的触发要件、请求权基础以及提前出资归属等面临重新解释。

  (一)加速到期机制的触发要件标准之争

  公司不能清偿到期债务作为加速到期的触发要件,尺度宽严的把握影响该机制的运用难易,呈现主观标准说与客观标准说之别。主观标准说认为,只要停止支付到期债权,就可启动加速到期。换言之,无论公司客观无力清偿,还是主观无意清偿,均会触发加速到期。客观标准说则主张,只有证实公司处于客观无力清偿的境地,才能最终启动加速到期程序。因为债权人只应以强制执行出资债权方式间接追索股东。

  客观标准说获得了司法界的采纳,并认为应以公司未清偿到期债务的事实状态作为判断标准。但是,站在到期债权人利益实现看,笔者更倾向于主观标准说,理由如下:

  其一,从条款的文义解释观察,公司不能清偿到期债务更贴近到期停止支付的内涵,而无须达到执行公司财产不能的程度。若必须以公司客观清偿不能作为到期债权人追索的前提,那么无异于添加了公司明显缺乏清偿能力的实质要素。如果这样,那么公司债权人完全可以求助于民法的债权人的代位权机制,立法者也就不必要在第54条中额外增加到期债权人的求偿主体,因为到期债权人完全可以直接衔接《民法典》的债权人代位权条款。

  其二,从条款的体系解释观察,公司不能清偿到期债务的术语源自《企业破产法》,考虑到体系解释可以让不同语境下的概念、术语保持统一的含义,那么,“与《破产法解释一》中的‘停止支付’标准作同一解释较为妥当”。可见,加速到期机制的触发要件起草几经修改,就是要彻底摆脱明显缺乏清偿能力的破产刚性要素。从公司法与破产法的公司不能清偿到期债务的体系解释看,应采纳停止支付的主观标准。

  其三,从条款的目的解释观察,公司或到期债权人均有权要求股东提前履行出资义务。结合新《公司法》第54条以及《最高人民法院关于适用〈中华人民共和国民法典〉合同编通则若干问题的解释》(以下简称《合同编通则司法解释》)第40条第2款的规定,到期债权人有权直接对股东提起诉讼,而无需先诉公司且达到强制执行不能的状态。只有采纳主观标准说,才能强化股东出资义务,才能激励公司债权人的维权意识,才能充实公司责任财产。

(二)公司到期债权人的请求权基础

  加速到期机制的请求权基础极为重要,因为“请求权基础的寻找,是处理案例、法律适用的核心工作”。就公司的请求权基础而言,系基于股东与公司签署的认缴协议产生的债的关系理论。在这一债的关系结构中,公司对股东享有出资缴付请求权,未缴纳股东系欠缴的出资债务人,到期认缴债权属于公司责任财产的组成部分,在资产负债表上应当作为资产列示。当公司作为加速到期的请求权主体之际,请求对象系在册的所有股东。

  就公司到期债权人请求权基础而言,笔者认为,我国呈现出“公司债权人直接诉权”的组织法特征,系“债权人代位权理论”的组织法改良版。

  其一,从到期债权人请求的利益驱动看,到期债权人行使加速到期请求权,系基于自身利益最大化,无须考虑全体债权人的利益公平,后者归属于破产解散管理人的职责范围。除公司之外,到期公司债权人享有请求权,那就意味着非到期债权人被排斥在外,更遑论全体债权人。可见,公司法赋予到期债权人以直接诉权,旨在提供到期债权人“落袋为安”的机会,而非如破产法那样追求全体债权人的公平分配。

  其二,从到期债权人主张的请求权性质看,贴近现代民法的收取型代位权,而非传统民法的保全型代位权。收取型代位权作为现代民法的一种简易债权强制回收手段,主要考虑到期债权人的权利紧迫性,避免公司责任财产遭受进一步的减损可能。该权利的操作手段方式,就是跨过“先起诉公司—且胜诉—再执行次债务人”的传统“两步诉讼”,而是开启全新的“一步诉讼”途径,允许到期债权人直接起诉股东。被追索的股东在认缴出资的范围内,允许对到期债权人直接清偿,该项清偿完成可视为对公司履行了相应比例的出资义务。

  其三,从到期债权人行使请求权的范围看,仅限于追索欠缴股东以现金方式出资,同时以到期债权额度为清偿上限,不能针对实物出资主张加速到期。根据《民法典》第535条第3款规定,“相对人对债务人的抗辩,可以向债权人主张”,那么,作为次债务人的股东能否以对公司须按比例催缴出资为由,对公司债权人主张该项抗辩呢?答案是否定的,因为股东对公司的等比例催缴抗辩,仅在股东与公司内部之间发生对抗效力,并不能对抗外部到期债权人的偿债追索要求,公司到期债权人有权向任何认缴但未缴的股东进行追索。

  (三)股东提前出资的归属之争

  作为股东出资纠纷案由之下的加速到期诉讼,关于股东提前出资的归属争论不休,入库规则说与直接清偿说互相难以说服。

  入库规则说主张,加速到期的股东出资必须先归属公司所有,股东不能把出资直接向债权人清偿,出资“入库”后构成公司的责任财产。因为:一则,这是公司责任财产担保功能之所需。若赋予到期债权人以直接受偿权,则违反全体债权受偿的平等原则,违反公司责任财产的共同担保原则。二则,这是公司独立利益实现之所求。股东出资义务的对象系公司而非公司债权人,若股东直接向到期债权人清偿,则对公司而言无异于杀鸡取卵,直接减损作为公司救命稻草的核心资产。三则,这是全体债权人整体利益平衡之必要。入库规则说有利于避免诉讼竞争,有利于全体债权人公平受偿。

  直接清偿说则认为,股东提前的出资直接归属到期债权人所有。因为:一则,这是《民法典》第537条债权人代位权的逻辑推演。“代位权与撤销权的行使效果是不同的,前者采取优先受偿,后者采取入库原则。”当新《公司法》第54条的归属规定不明之际,应衔接《民法典》拒绝入库规则的解释逻辑。二则,这是新《公司法》第54条迥异于破产和解散加速到期的功能之所在。“让其他债权人都能清偿,反而违反公平原则,而且对整个代位权之诉没有意义。”三则,这是从财产保全手段到债权实现手段的功能转向。传统的入库规则说不仅挫伤债权人的积极性,而且影响加速到期功能的实现。

  笔者更倾向于直接清偿说,并补强理由如下:

  其一,直接清偿说并未弱化公司责任财产的范围,反而推动了公司责任财产的充实到位。当到期债权人直接诉请欠缴股东提前缴纳出资义务之际,视为股东对公司到期债权的对外清偿,到期债权人充当了董事催缴的角色。其后果并未减少公司的责任财产范围,反而推动了公司责任财产的充实到位,只不过进入了到期债权人的合法钱袋而已,并未影响其他债权人的正常追索权。

  其二,直接清偿说并未损害公司的独立利益,更谈不上“杀鸡取卵”式的釜底抽薪。加速到期请求标的仅适用于股东的现金出资场景,基于债权人代位权原理并不适用于物权及其相关请求权。作为“公司救命稻草”的根基,往往是公司的现物出资或技术出资,这些出资并不能产生直接归属到期债权人的效果。同时,到期债权人反而为公司节省了催缴成本,公司的经营成败的原因并不是到期债权人的合法追索。

  其三,直接清偿说符合到期债权人的利益实现,与域外比较法的经验与我国的司法实践相吻合。美国司法实践中,允许公司到期债权人享有对股东追索的直接受偿权,且不以事先对公司提起诉讼且执行无果为前提,“这一要求徒具形式意义而无法解决实质争议,对于无偿债能力公司而言,只是徒增时间成本与财务成本而已。”我国司法实践中,也以到期债权人获得直接清偿为常态。可见,直接清偿说更符合加速到期机制的组织法本意,入库规则说只会架空或弱化加速到期的功能初衷。

  四、股权转让责任配置与相关者利益再平衡

  在股权转让交易的场景中,所涉标的系“股权与享有出资义务的复合体”,直接产生资产与负债的概括转移的复杂后果。新《公司法》第88条针对未届期股权转让与瑕疵股权转让两种情形,分设差异化的责任分担方案,不仅完善了股权转让责任的组织法规范,而且填补了民法债务承担理论对公司债权人保护的行为法救济不足。然而,股权转让责任的争议分歧并未因新《公司法》实施而停歇,反而衍生更为激烈的新问题:未届期股权转让责任条款应否溯及既往?转让方股东责任是否区分债权形成时间与主观状态等予以认定?瑕疵股权受让方能否享有善意抗辩以及追偿权?

  (一)未届期股权转让责任条款的溯及力矫正

  “法不溯及既往”流传至今,原因就在于既得权与合理期待应获得尊重,法律不应朝令夕改。法律若动辄溯及既往,将无法为行为者提供预测,无法使人依据法律而行动。刑法如此,民法如此,规范商业动态运行的公司法更应如此。公司法不具溯及既往的涵摄范围,包括了新增的股权失权与加速到期条款,然而新《公司法》第88条第1款被纳入“空白溯及”的例外情形,并规定在《最高人民法院关于适用〈中华人民共和国公司法〉时间效力的若干规定》第4条第1款之中。理由在于,“以往的司法实践中裁判尺度不一,当事人无合理预期可言,故可溯及适用”。

  新《公司法》第88条第1款的溯及力解释,备受学界与实务界的双重质疑。学者认为,“对于转让人来说,该规则并不属于可以当然预见的法律后果,”“期限缩短且溯及既往的出资安排,侵扰了商业安排”。实务界的反映更为强烈,2024年12月5日,四川省高级人民法院紧急出台暂缓该条款的执行通知,“为避免因裁判结果不一致,引发矛盾冲突和不稳定因素”,宣布暂缓该条款的执行。2024年12月24日,河南省高级人民法院向最高人民法院提起《关于公司法第八十八条第一款是否溯及适用的请示》,最高人民法院经研究权衡,最终批复该条款不具有溯及力。

  笔者认为,最高人民法院的该项批复矫正,回应了我国认缴制改革几经试错的本土国情,具有标志性的现实裁判意义。因为:其一,基于完全认缴制与限期认缴制的改革背景差异,该项责任条款不应溯及既往。我国新《公司法》实施前的完全认缴制模式下,并无认缴额度/认缴期限/诉讼时效的约束,天价注册资本认缴公司遍地皆是,未届期股权转让现象极为普遍,善意或恶意股权转让并存,不同时间形成的债权交错,这是域外百年商业实践所不曾出现,我国限期认缴制模式下所无法想象的。对于新《公司法》实施前的未届期股权转让责任的个案裁判而言,“采纳‘一刀切’追责方式,不符合民法上的意思自治。”其二,基于股权转让交易方的责任预期不同,该项责任条款也不应溯及既往。在新公司法实施前的规则框架下,无论当时立法的明文规定抑或以往司法的裁判经验,均未明确要求股权转让方一律承担补充责任。对于进行正常股转让交易的无数善意转让股东而言,岂能因无“先见之明”或“未卜先知”之过,而陷入被终生追索赔偿的“责任灾难”之中,这也不符合组织法上的责任公平。其三,基于“空白溯及”与“有利溯及”原则,该项责任条款更不应溯及既往。“空白溯及”须以“有利溯及”为前提,若该项责任条款溯及既往,只会过度地保护公司债权人,反而会不当减损善意转让股东的预期利益,实质阻碍股权转让的正常流转,严重挫败企业家精神的弘扬。总之,该项批复的矫正进步,表征着我国司法裁判从偏爱债权人利益向更关注股东利益的理念转变。

(二)未届期股权转让责任的争议再解释

  1.未届期股权转让责任的争议转向

  未届期股权转让的责任分担方案,在新公司法起草过程中,就众说纷纭。争议的焦点并非股权受让方应否承担出资责任,基于民法的债务承担理论与股东出资义务的法定性,股权受让方作为登记股东,理应承担后续的出资责任。争议的纠结在于:股权转让方应否逃离于承担补充责任?本次《公司法》明确规定股权转让方仍应承担补充责任。不过,在新《公司法》第88条第1款不具溯及力批复后,理论分歧再起:针对原有公司法框架下的相关个案,应否区分债权形成时间与转让方主观状态等因素进行责任划分呢?

  反对说主张,“在未届期转让的责任划分中,不宜考虑出让人与受让人的主观因素、公司债权形成时间、股权取得形式等,出让人在承担补充责任后享有追偿权”。主要理由如下:

  其一,由转让方股东承担补充责任,符合股东有限责任与出资义务法定性的要求。“有限责任公司的股东以其认缴的出资额对公司承担责任”,这是有限责任的公司法表达。股东的认缴义务是对公司的法定义务,含有对未来债权的信用担保,该义务非经债权人同意不得免除,不因公司变更登记而义务转移,更不因股权转让而豁免义务的履行。

  其二,由转让方承担补充责任,符合市场机制的风险分配原理,同时有利于降低司法成本。对于未届期股权转让的风险控制而言,转让方股东具有控制风险源头的能力,转让方股东的风险预防成本最低,理应承担兜底的补充责任。若是考虑债权形成时间以及交易方主观状态等因素,必将面临“举证难、司法成本高、易被规避”的诸多弊端。

  其三,由转让方承担补充责任,符合公司充实要求与债权平等原则。依据民法的免责债务承担理论,除非获得公司债权人的事先同意,否则不应区别债权形成的时间等因素。“区分债权成立时间的先后确有形式正义的基础,但与股东的资本填充责任和债权的平等性不符”。

  其四,由转让方承担补充责任,更契合不完全免责的债务承担的规则构造。有观点洞察到,纯粹的债务承担理论并不能完全解释未届期的股权转让责任,新《公司法》第88条第1款的理论基础应是不完全免责的债务承担,同时若考虑转让方的主观因素以及区分债权形成时间等因素,不仅会增加无益的诉讼负担,而且会消解新《公司法》第88条第1款的引入意义。

  2.未届期股权转让责任诉讼的司法裁判导向

  未届期股权转让责任的上述争议,并非纯粹民商法理论的学说之争,而是司法裁判的现实利益较量。为了统一该类纠纷的法律适用,最高人民法院公布该项不具溯及力的批复后,立即选取了若干同类典型案件,公布于人民法院案例库,作为全国司法裁判的逻辑尺度。现结合上述案例,归纳裁判思路如下。

  其一,就股权交易主体的主观因素而言,司法须审查是否存在滥用期限利益,恶意转让股权逃避债务的意图。在“韩某娥等四人与姚某、某物流公司等执行异议之诉纠纷案”中,法院认为,转让方股东明知公司对外负债且已经无力清偿,仍以零对价进行股权转让交易,选择的受让方为无实际缴纳出资能力和做活公司能力的低保户,交易履行中并未进行公司公章与账册等实际交割。可见,该项交易并非正常的股权交易行为,转让方具有明显的主观逃债恶意,不仅增加了公司注册资本实缴到位的风险,而且严重损害债权人利益,不应得到法律保护。

  其二,就公司债权形成时间因素而言,司法须审查在股权转让前后是否存在公司不能清偿到期债务而恶意损害债权人的情形。在“汤某建、蒋某生、蒋某华与陈某祥、某床具有限公司股东损害公司债权人利益责任纠纷案”中,法院认为,本案中,股东转让未届出资期限转让股权之际,公司仍然处于正常的经营状况,没有证据证明股权转让时公司存在不能清偿到期债务的情形(查明的实际出资额490万元,远高于对外的负债30余万元),且受让人也不存在明显缺乏缴纳出资义务能力的情形,该股权转让应属正常商业行为。因此,本案最终判定转让方股东并不承担出资补充责任。

  其三,就股权多次转让的前手责任追索而言,司法须区分两次转让面临的不同情况进行分别判断。在“某租赁公司与张某传等股东损害公司债权人利益责任纠纷案”中,法院认为,第一次转让股权的股东无须承担出资责任,因为公司尽管负有小额债务,但在股权转让后,即在较短期限内予以偿还,转让股东并无逃避出资义务的恶意。而第二次股权转让时,尽管仍未届出资期限,但公司债务发生在此次股权转让之前,在股权转让时大部分债务未予偿还,且在转让后亦未得到清偿,该股东转让方具有逃避出资义务的恶意,最终判令其承担补充责任。

  3.“区分债权形成时间说”的正当性理由

  “肯定说”支持“区分债权形成时间说”,并认为,若不区分债权形成时间与转让方恶意与否,只会不当加重转让方的无期限被追索出资责任,无疑实质扼杀认缴制下的股权流动性。除非有证据证明转让方系恶意转让借以逃避出资义务,否则善意股权转让方无法免于出资责任。这一区分方案不仅具有理论与实践基础,而且符合股权交易结果公正。

  笔者看来,区分债权形成时间说方案可取,并未简单化照搬域外的补充责任模式,充分显示我国司法裁判的回应型智慧。

  首先,该说符合我国认缴制改革的独特国情,同时并不违反股东出资义务的法定性要求。对于正常股权交易的善意转让方而言,无须公司或债权人同意,可以经由股权转让从而自由退出,对转让后的公司债权人并不负有信用担保义务,应赋予合法切断继续履行出资义务的不当约束。对于非正常交易的恶意转让方而言,因存在逃债恶意,且同时减损公司责任财产,则必须继续履行法定出资义务,对后续债权人仍负有信用担保义务,不因该项非正常的股权转让而豁免补充责任。

  其次,该说符合公司债务的风险控制原则,同时并未增加司法的裁判成本。对于股权转让交易后的债务风险而言,公司与受让股东才是最佳的风险控制者,前手转让焉能防范后续债务风险。假如不区分债权形成时间与转让方主观状态,只会诱发后续的公司债务被恶意放大。正如前述“人民法院案例库”的综合因素裁判法所揭示,按照区分方案进行裁判,法院审查的事实极为清晰,判决说理透彻,兼顾相关利益者,“举证难、成本高或被规避”的担忧消失于无形。

  再次,该说有利于促进股权转让的财富流动性,同时不影响公司债权人的效率保护。有观点指出,“认缴制股权的连环流转不是危及债权人的定时炸弹,而是越织越密的安全防护网”。“股权的多次转让,不能切断作为前手的转让人对受让人的法定保证责任。”上述观点确有道理,股权多次转让并不意味着豁免恶意转让方责任,司法解释应当明确规定公司或债权人有权依次向转让股东的前手进行责任追索。但这绝不意味着不考虑多次转让中的债权形成时间、转让方股东的善意以及正常股权交易。只有经由比对股权转让时间与各类债权的成立时间,才能精准认定转让方股东责任。若任由股权转让后的公司债权人不当追索善意的前手股东,则“无异于让(后续)债权人得到一笔飞来横财,结果是纵容了债权人放弃自身的风险管理”。

  最后,该说符合不完全免责的债务承担理论,兼顾了善意转让方股东与公司债权人的利益保护。未届期股权转让的责任承担基础,系公司组织法对民法免责的债务承担理论的利益矫正,主张不能放过逃债的恶意股权转让方,也不能错杀正常交易的善意股权转让方,系一种不完全免责的债务承担方案。因此,未届期股权转让责任的方案选择,应当允许无须公司或债权人同意即进行股权财产权的流转,同时豁免对正常股权转让交易的善意转让方责任追索,强化恶意逃债转让方的补充责任,以确保公司债权人利益获得效率化保护。

  (三)瑕疵股权转让责任的法律漏洞填补

  新《公司法》第88条第2款规范了瑕疵股权转让责任,系承继《公司法解释三》第18条第1款的既有方案。该条款的理论基础系民法的并存的债务承担理论。这是因为无论是届期未缴纳,还是出资高估或抽逃出资情形,均直接导致公司责任财产的减损,间接影响公司债权人的利益求偿。在该种情形中,股权转让方负有出资瑕疵过错,受让方因股权负担而担责,对于瑕疵股权转让情形的股权交易方承担连带责任并无分歧。然而,若简单套用并存的债务承担理论,善意不知情的股权受让方利益该如何救济呢?

  从风险控制原则观察,公司外部债权人与受让方股东仅系债权投资者与股权投资者之别,对于瑕疵出资风险均不知情,并无风险控制能力的强弱之分。从受让方责任的比较法观察,美国《特拉华州普通公司法》第162条第3款就规定,受让方股东若“善意不知情也不应知情”股份对价瑕疵,则不承担个人责任,但转让方仍负有出资责任。从我国股权受让方善意抗辩审查尺度观察,只要受让方股东履行了查阅公司章程、股东名册、出资证明书等形式审查义务,就足以构成善意抗辩,尤其对非货币出资估价瑕疵的困难更不宜苛求。基于此,新《公司法》第88条第2款提供了受让方股东的善意抗辩权,允许不知道且不应当知道的受让人豁免责任,这正是对并存的债务理论的公司债权人过度保护的组织法再平衡。

  就瑕疵股权受让方的追偿权救济而言,原《公司法解释三》第18条第2款规定了受让人享有一般性追偿权,新《公司法》第88条第2款对此删除。那么,能否得出我国不承认瑕疵股权受让方享有追偿权?按照民法理论通说的解释,债务加入的追偿权基础是连带责任原理,确立债务加入的追偿权有利于鼓励交易和降低融资成本。因此,在瑕疵股权转让双方承担连带责任的框架下,司法解释不妨参照《民法典》第552条“债务加入”与《合同编通则司法解释》第51条的“债务加入人的追偿权”,直接规定:“受让人承担责任后,基于民法典不当得利等规定,向该未履行或者未全面履行出资义务的股东追偿的,人民法院应予以支持。但是,当事人另有约定的除外。”

  结论

  我国公司认缴制改革的反复过程,呈现本土独特的发展轨迹,本质而言是一种“制度均衡的变革过程”。在强化股东出资义务的组织法理念下,股东出资责任分担问题进入争议漩涡。这一问题的解释回答,汇聚着公司组织生命体最敏感的“利益神经”,衔接着诸多规则的“适用血管”,无论公司利益、股权交易双方利益以及不同时间形成的债权人利益交织并存。就公司债权人保护的救济而言,必须置身于民商法的宏大体系中观察,民法的合同法与担保法等已经提供了详尽的行为法救济手段,会计法与公司登记管理办法等也提供了公司资信审计与注册资本等信息登记或公示的披露方法,股东出资责任提供的则是最终兜底的特别组织法救济措施。

  正如最高人民法院大法官所言,“没有效率的交易安全会抑制商业的发展,而没有安全的交易效率也终将难以持续。”股东出资责任的司法解释究竟向何处去?若单向度地保护公司债权人利益,借以无差别地强化股东出资责任,这绝非富有竞争力的最优组织法方案。我国公司债权人保护的组织法理念,必须从优先保护转向效率保护。股东出资责任的司法解释方向,应当更好地实现有限责任,而不是弱化有限责任。归根结底,“企业和企业家是创造财富的主体,没有了企业这个社会最基本的经济细胞和市场主体,债权人也就失去了最主要的放债对象和利息来源”。

查看更多>
收藏
发文时间:2025-10-14
作者:傅穹
来源:商事法律探微

解读隐名股东频被“穿透”征税,股权代持涉税风险应关注

编者按:近期,税务机关连续曝光多起股权代持涉税案件,多名隐名股东因被“穿透”而追缴个人所得税。由于税法尚未对显名股东与隐名股东的税务处理作出明确规定,实践中围绕两者在股息红利分配、代持股还原等多种情形下的纳税义务,仍存有诸多争议,进而引发不同程度的行政乃至刑事涉税风险。本文拟对此作简要梳理分析。

  01 案例引入:阴阳合同与代持结构下的偷税认定

  (一)基本案情

  某自然人与意大利籍人士夏某达成股权代持安排,由夏某显名持有宁德市某房地产公司40%股权,该自然人为实际所有人。2014年1月,双方以夏某名义与受让方签订《股权转让协议》,约定股权转让价款为8,000万元,并随即完成工商变更。2015年7月,该自然人与收购方实际控制人另行签订《补充协议》,确认股权真实交易对价为14,000万元,存在6,000万元的价款差额。该事实后经(2021)闽民终1278号《民事判决书》予以司法确认,认定该自然人为真实股权所有人,且涉案股权已实际转让。

  (二)税务机关观点

  税务机关认为,该自然人作为股权转让的实际收益人,是法定的个人所得税纳税义务人。其利用显名股东签订低价转让协议,又通过补充协议收取差价,隐匿真实收入,造成巨额税款流失。在税务机关依法送达《税务事项通知书》责令其申报后,其仍拒不缴纳差额部分税款,已构成“经通知申报而拒不申报”的偷税行为。

  (三)案件结果

  税务机关最终认定该自然人少缴个人所得税近1,200万元、印花税3万元,并依法对其进行追缴及按照偷税进行处罚。该案清晰地表明,“阴阳合同” 与“代持结构”均不能隔绝隐名股东的纳税义务。一旦经济实质被司法机关文书或其他证据所固定,隐名股东利用复杂安排隐匿收入的行为,将同时面临税款追征与偷税定性带来的严峻法律后果。

  02 不同情境下显名股东与隐名股东纳税义务的争议

  目前,税法尚未对股权代持中不同主体的纳税义务作出统一规定,导致实践中由谁纳税、如何纳税等问题存在较大争议。以下以显名股东与隐名股东均为自然人的情形为例展开说明。

  (一)股权代持存续期间

  在显名股东取得股息红利时,普遍认为显名股东应按规定缴纳所得税。因为显名股东作为登记于公司章程、股东名册及工商信息的法律主体,依商事外观主义原则,其为法律意义上的纳税主体,代持协议仅约束协议双方,不能对抗税务机关。且从税收征管的角度而言,向显名股东征税符合征税效率原则。

  在隐名股东收到转付股息红利时,隐名股东是否应再次纳税,实践中存在三种观点:

  观点一认为,按“权益性投资收益”征税。即与隐名股东直接取得股息红利的处理一致,但这种处理方式可能被质疑其取得的所得不符合“股息”的法律定义,且可能导致重复征税,违背税收公平原则。

  观点二认为,按“利息收入”征税。即视同显名股东向隐名股东借款投资,转付款项视为利息。该方式虽便于税收征管,但忽略了代持的法律实质,同样存在重复征税的问题。

  观点三认为,不征税。该观点基于转付行为不具备商业实质,如某地曾明确自然人显名股东转付不属于个人所得税征税范围。但该方式可能因双方身份差异(如显名股东为企业、实际出资人为自然人)引发税负不公或税收漏洞。

  我们认为,个人所得税以个人实际取得的所得为征税对象。在股权代持关系中,隐名股东作为实质受益人,是股息红利的最终获得者。从“实质重于形式”原则出发,若显名股东已就相应股息红利缴纳所得税,隐名股东取得的转付款项实为税后收益,不应再次课税,否则将构成重复征税,有悖税收中性及公平原则。

  (二)股权代持解除

  股权代持解除主要通过两种途径实现:零对价股权转让或司法确权实现隐名股东显名化,或者股权转让给第三方。

  在零对价转让的情形下,是否产生纳税义务存在分歧。一种观点认为,代持还原实为“物权登记行为”,而非真实股权转让,故不应征税;另一种观点则主张应依法律形式,按“财产转让所得”征税。后者虽可通过调整计税基础实现税负均衡,但可能损害纳税人的期限利益,带来现金流压力。值得注意的是,若显名股东为亲属关系,可依据67号公告第十三条认定为具有正当理由,从而避免税务机关核定转让收入。

  在通过司法确权实现股权还原的情形下,目前多数案例未予征税。但需注意,诉讼请求须直接指向股权归属确认,若仅为请求返还利润的给付之诉,可能不被税务机关认可。即便已取得司法裁决,税务机关仍可能依据《股权转让所得个人所得税管理办法(试行)》(国家税务总局公告2014年第67号,以下简称“67号公告”),将司法强制过户行为视为股权转让,并据此核定征税。

  在股权转让给第三方的情形下,原则上应以显名股东作为纳税义务人履行申报缴纳义务。实践中,办理股权变更登记时,市场主体登记机关通常要求提供与该笔交易相关的个人所得税完税凭证,否则无法完成工商信息变更。然而,在部分情形下,若税务机关通过相关证据能够证实隐名股东为交易的实际收益人(如前述案例所示),则可依据“实质重于形式”原则穿透认定隐名股东的纳税义务。此时,第三方在法律形式上仍为扣缴义务人,承担相应的代扣代缴责任。

  03 不同情境下显名股东与隐名股东可能面临的涉税风险

  (一)通过零元股权转让实现股权代持还原可能被核定

  在股权代持还原过程中,若采用零元或平价转让方式,可能因不符合独立交易原则而被税务机关核定调增应纳税所得额。实践中,由于核实代持还原的经济实质较为复杂,税务机关通常基于形式课税原则,将此类还原行为定性为股权转让,并以显名股东作为纳税人课征个人所得税。该处理方式亦与厦门市税务局相关复函(厦税函〔2020〕125号)所体现的征管导向一致。在此背景下,若股权还原中所采用的对价明显偏低且无正当理由,税务机关有权依据评估价值进行纳税调整。尤其在标的股权公允价值较高的情况下,隐名股东可能面临补缴税款、加收滞纳金,甚至因被认定为偷税而处以罚款的涉税风险。

  (二)司法确权仍面临被认定为股权转让的风险

  实践中,部分当事人试图通过司法确权程序将代持股权直接变更登记至隐名股东名下,并主张该过程不构成股权转让,以规避个人所得税义务。然而,这一路径存在显著税务风险。

  根据67号公告规定,股权被司法或行政机关强制过户明确属于“股权转让”范畴。因此,即使取得生效司法文书,税务机关仍有权依据实质课税原则,将代持还原行为认定为应税的股权转让,并对显名股东(或实际收益人)依法追缴个人所得税。此外,司法程序本身周期长、结果不确定,隐名股东不仅需承担诉讼成本,还可能在确权后仍面临税务机关的纳税调整,包括补缴税款、加收滞纳金,甚至因不申报或申报不实而触发罚款责任。

  (三)股权转让第三方时未申报的风险

  在将代持股权转让给第三方时,若隐名股东取得所得后未依法申报纳税,将面临严峻的法律风险。对于隐名股东而言,其作为经济实质上的最终收益人,是法定的纳税义务人。若隐名股东未进行纳税申报,税务机关可将其“穿透”认定为纳税人,追缴其个人所得税款,并可能将其定性为未申报或者“经通知申报而拒不申报”的偷税情形,进而处以罚款甚至追究刑事责任。

  04 股权代持事项应关注的合规建议及申辩策略

  (一)股权代持协议应明确税负承担,注重证据留存与资金路径清晰

  股权代持协议经双方签署确认,是认定代持关系最直接、有效的法律依据。但在亲属、朋友等特定关系中,当事人常因信任基础而未签署正式代持协议,导致后续在股权归属认定上易生争议。在此情况下,若具备实际出资的转账凭证、证人证言、参与公司经营管理的记录、隐名股东与相关方签订的意向文件等间接证据,并能形成完整证据链,亦可辅助证明代持关系的存在。

  然而,此类间接证据的证明标准较高,不仅要求实际出资人系统留存各类证据,还需他人配合作证,整体证明过程存在不确定性,司法认定结果亦难以预测。

  为防范税务争议与权益损失,建议在签订代持协议或相关股权转让文件时,即明确约定显名股东在取得股息红利或股权转让所得后所产生税负的承担方式。必要时,可引入第三方共同签订协议,以强化条款约束力。此外,在支付股权转让款项时,应尽量直接支付至隐名股东账户,避免资金经手显名股东等多层流转,以减少税务机关对交易实质的质疑,降低涉税风险。

  (二)面临股权对价调整时,主张具有正当理由

  根据67号公告第十三条规定,符合下列条件之一的股权转让收入明显偏低,可视为具有正当理由,税务机关可不予调整:1.政策性影响:能出具有效文件证明,因国家政策调整导致被投资企业生产经营受到重大影响,进而需要低价转让股权;2.近亲属转让:向配偶、父母、子女、祖父母、外祖父母、孙子女、外孙子女、兄弟姐妹,以及对转让人承担直接抚养或赡养义务的抚养人或赡养人转让股权,且能提供具有法律效力的身份关系证明;3.内部员工转让:依据相关法律、政府文件或公司章程明确规定,并有充分资料证明转让价格合理且真实的、本企业员工持有的(通常为限制对外转让的)股权内部转让;4.其他合理情形:股权转让双方能够提供有效证据证明其合理性的其他情形。因此,若存在上述情形,或者能够提交证明股权代持的,股东应在税务核查时及时提交完整证明材料,否则税务机关有权依法核定转让收入。

  (三)准确界定偷税:主观故意是必要条件

  实践中,对自然人定性偷税的,税务机关一般认定自然人存在虚假申报或者经税务机关通知申报而拒不申报的情形。对于前者,《税收征收管理法》未明确当事人的主观过错为偷税的构成要件之一,但是“虚假”已将当事人的主观状态包含在其中,同时相关批复及大量司法案例也证明偷税之构成要件之一即当事人的主观过错。因此,当税务机关以“虚假申报”对自然人定性为偷税时,应当将自然人的主观状态考量在内。若自然人不存在虚假申报的故意,例如仅因对政策理解偏差而申报有误,则不应当定性为偷税。对于后者,如果自然人仅属于未申报而导致不缴、少缴税款应适用《税收征收管理法》第六十四条第二款;若经税务机关通知后仍拒不申报,则存在偷税风险。因此,税务机关应当区分具体情形,对于不构成偷税的依据第六十四条第二款进行处理。

  (四)超过追征期的税款不应再向自然人股东追缴

  根据《国家税务总局关于未申报税款追缴期限问题的批复》(国税函[2009]326号):税收征管法第六十四条第二款规定的纳税人不进行纳税申报造成不缴或少缴应纳税款的情形不属于偷税、抗税、骗税,其追征期按照税收征管法第五十二条规定的精神,一般为三年,特殊情况可以延长至五年。由此可以得出,自然人构成第六十四条第二款的情形但不存在偷、抗、骗、欠税行为时,税务机关追缴税款受到最长五年追征期的限制。我们认为,若自然人存在应申报而未申报事项被发现时超过五年,但不存在偷、抗、骗、欠税情形的,即使产生了不缴、少缴税款的结果,税务机关不应再向自然人追缴。

  05 小结

  股权代持关系中的税务处理,核心在于法律形式与经济实质之间的冲突与平衡。税务机关在征管实践中,出于行政效率、执法风险与财政收入保障的考量,倾向于优先适用商事外观主义与形式课税原则,这导致了显名股东常被认定为纳税义务人,而隐名股东则面临被“穿透”追税的风险。无论是通过零元或平价转让进行代持还原可能引发的核定调整,还是司法确权路径难以改变税务定性,均显示出税法对民事约定效力的相对独立性。为有效管控风险,相关各方应在事前通过书面协议明确税负承担机制,并注重构建与留存能够证明代持关系真实性的完整证据链。在发生争议时,相对人可积极主张股权还原适用正当理由条款,并围绕不具备偷税的主观要件、追征期等相关规定进行论证,维护自身合法权益。

查看更多>
收藏
发文时间:2025-10-13
作者:华税
来源:华税

解读2025年最新最全企业所得税季报填写指引

目 录

  一、进入企税季报填写

  二、报表填写

  1.季报主表重点事项填写

  1.1优惠及附报事项有关信息(关系到小型微利的享受)

  1.2 附报事项

  1.2.1职工薪酬(重点)

  1.2.2出口方式

  1.2.3资产损失

  1.2.4扶贫捐赠和软件集成电路优惠政策选择

  1.3预缴税款计算(填写全年累计金额)

  1.3.1 第1-18行填写

  1.3.2房地产特定业务计算的应纳税所得额

  1.3.3不征税收入20行

  1.3.4资产极速折旧、摊销调减额 21行

  1.3.5免税收入、研发加计等优惠填写22行

  1.3.6 农林牧渔等所得减免填写23行

  1.3.7弥补以前年度亏损 24行

  1.3.8 实际利润额(小型微利的应纳税所得额依据此行次判断)

  1.3.9小型微利减免 28行

  1.3.10 环境保护、节能节水、安全生产专用设备抵免 29行

  1.3.11 建筑业异地预缴税额 31行

  1.3.12 本期实际应纳税额40行

  1.3.13常见问题

  2.资产加速折旧、摊销(扣除)优惠明细表

  3.汇总纳税总分支机构所得税分配表(总机构填报)

  一、进入企税季报填写

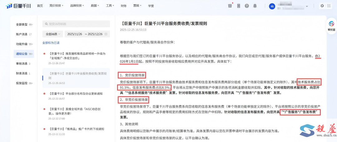
334b15455f4753c479df74448f671431_434c2ae5295c2244da1f05d7657ee3ca.png
 

  在“申报清册”界面,点击企税月(季)报报表后方的“自动生成”按钮,就可以获取数据了,取值规如下:

  ①财务报表申报成功,则取申报成功的财务报表;

  ②财务报表未申报成功,但是状态为已填写,则取已保存的财务报表;

  ③若财报还未申报和填写,且财务模块已结账,则继续从已结账的财务模块取值利润表数据;

  ④若财报还未申报和填写,且财务模块还未结账,但基础设置为“已结账未结账均生成”,则继续从财务模块取值利润表数据。

  注意:企业未申报或填写财务报表的,也可以选择“是”后进入填写界面,但取值可能不正确,需要先核对数据。

  二、报表填写

  进入企业所得税季度申报,看到最新的企税季报报表。

2547e2e4c6167d17ac3f76086be5d03a_56c4171ed492b61bfcd3cdaaf7199396.png 

具体有下列报表:

报表名称

是否必须填报

A200000 中华人民共和国企业所得税月(季)度预缴纳税申报表(A类)

必填表

A201020 资产加速折旧、摊销(扣除)优惠明细表

必填表,不涉及的可以空保存

A202000 《企业所得税汇总纳税分支机构所得税分配表》

非必填,仅汇总纳税的总机构填报

代理出口企业受托出口情况汇总表

非必填,仅承担了代理出口业务的企业需填报

技术成果投资入股企业所得税递延纳税备案表

非必填,仅涉及技术成果投资入股递延纳税备案时填报

 1.季报主表重点事项填写

f5c3e6c9efd7ac8f642843784ed92f9c_641352067a819db92ab7ef03c1a429ac.png

注:“本年累计金额”列次填写的是全年累计数(比如10月申报第3季度报表,填写1-9月累计数据)。

1.1优惠及附报事项有关信息(关系到小型微利的享受)

6fceb61a446721fec7a300c2dbe56cc8_888c917800616463ed3ce4f7ec0f1069.png

此项的填写与企业是否可以享受小型微利有关,填写方式与之前一致。

  从业人数:核对或填写3季度季末从业人数。

  资产总额:按照3季度资产负债表资产总额期末余额填写或核对,单元万元,取2位小数,资产负债表取值栏次,截图如下:

12a51b80bad120c93bdf35329d2bea2c_c284b0a7999e797ac0758a652309a3b2.png
 注意:以前季度的从业人数和资产总额,如发现数据不对,可以在本期报表里直接修改,一般无需更正前期报表哦,但人数和金额差距较大的,可能会引起税局关注。

当修改数据和前期申报数据不一致时,会有提醒(不会阻断申报):


 f898029f248806b565d5750fbcd2f20e_bafa7522a67bef7d156e346e008ad1f7.png

  季报小型微利企业判断标准:本纳税年度截至本期末的从业人数季度平均值不超过300人、资产总额季度平均值不超过5000万元、本表“国家限制或禁止行业”选择“否”且本期本表第25行“实际利润额\按照上一纳税年度应纳税所得额平均额确定的应纳税所得额”不超过300万元的纳税人。

  1.2 附报事项

  1.2.1职工薪酬(重点)


831697b12930fba755c90bef15ba4afc_fbb23e51aeb7b8e50507a8f60d0794d0.png 

  注意:如果单位没有工资,同时也不满足以下2个条件,那么可以不用勾选“职工薪酬”这个项目。

  (1)“扣缴个人所得税已申报工资薪金本年累计金额”大于0时,“职工薪酬”必须勾选,且默认勾选;

  (2)主表第1~18行利润表相关栏次中任一行次金额不为0时,“职工薪酬”必须勾选,且默认勾选。

  具体栏次的填写规则:

  ①“已计入成本费用的职工薪酬”:根据“应付职工薪酬”一级科目的本年累计贷方发生额填写。填报纳税人会计核算计入成本费用的职工薪酬。包括工资薪金支出、职工福利费支出、职工教育经费支出、工会经费支出、各类基本社会保障性缴款、住房公积金、补充养老保险、补充医疗保险等累计金额。

  此栏次需要手工填写,填写本年累计金额(比如10月申报第3季度报表,填写1-9月累计金额),可以从账上“应付职工薪酬”的本年贷方累计发生额取值填写。

  ②“实际支付给职工的应付职工薪酬”:根据“应付职工薪酬”二级科目“工资薪金”本年累计借方发生额填写。第三季度填写1-9月份的累计金额,第四季度则填写1-12月份的累计金额。

  注意:此栏次仅填写工资薪金哦,与“已计入成本费用的职工薪酬”栏次填写范围不一致。

  此栏次有取值规则,取值规则如下:

  10月申报企税季报时,9月所属期的个税已申报,那么这个栏次会自动取1-9月已申报的个税工资薪金本年累计金额,如果9月所属期的个税还未申报,那么这个栏次需手工填写。

  另外如有账上未计入工资薪金而计入福利费的,但个税上按工资薪金申报的情况(比如过节礼盒),应该予以剔除。企业实际支付的离职人员补偿金,不属于“工资薪金支出”,不应在本栏目填写。

  注:预计10月16日后“职工薪酬”两个栏次,自动从亿企代账系统取值。

  涉及到的校验提醒有以下两个:


8bd9134f1d4eb4effcc6071b65094726_2f964051e8d2871f69aac3a39d081c30.png 

  当企业没有申报个税时,不会出现这个提示,个税实际已申报,但企税季报中“实际支付给职工的应付职工薪酬”未自动取值,引发这个提示(只是提醒,不会阻断申报),这个是因为数据延迟导致的,着急的话可以先手工录入一下(可填报“应付职工薪酬”会计科目下工资薪金借方发生额累计金额),不着急可以再等下。


 4eda23f797b9326e01d0c54a59a090b2_5269affaca54ea775913096f6a7aa7cd.png

  当企业申报个税,“实际支付给职工的应付职工薪酬”取值后,但企业根据账务上数据做了修改后,会出现此校验提示(不阻断申报)。出现此提示,建议核对下修改的数据是否正确,正常情况下,企业不涉及单独计入福利费且申报个税的情况下,两者数据应该是一致的。如确实是账上有单独计入福利费但申报工资薪金个税等类似情况,填写此栏次时可以剔除(填表说明里说的是工资薪金的借方发生额),但实务中也有企业怕引起校验,不剔除的情况。

  1.2.2出口方式

9544deda7038681e5ee2c7bc1544a28e_3e9cd45a0ac9d02ded241f7a614dc0aa.png
 

  若勾选了左侧“出口方式”则需要同时勾选“发生了自营出口业务”、”发生了委托出口业务“、“承担了代理出口业务”这些明细选项中的一项或多项,可复选,且不可不选,若没有勾选“出口方式”,则无需勾选明细选项。

  注1:若“出口报关人民币金额”(报关单)大于0,则强制勾选不可修改;否则由用户自行勾选或者取消勾选。

  注2:若勾选了“承担了代理出口业务”,则须填报《代理出口企业受托出口情况汇总表》,填写委托其出口货物的委托方基础信息和出口金额等情况否则需比照自营出口承担纳税责任。


1982d73291562c3114c4f9c67af903b5_df4b1fc394f95e7df0ef2f66cf604590.png 

  1.2.3资产损失

276fc52ab02b8f837a799aa090f594c1_2e01c8bf054931631a9193f394122b7a.png

  企税季报主表的“资产损失”栏次是必填项,企业发生资产损失事项,选择填报“是”;未发生资产损失事项,选择填报“否”。实际填写时可能有校验,具体参考:

  ①如您企业执行的是企业会计准则时此表有校验:当主表13行“资产减值损失”或者14行“资产处置收益”是负数时,“资产损失”就会默认打勾为“是”,否则默认为“否”;

  ②如您企业未执行企业会计准则,比如执行的是小企业会计准则或企业会计制度,暂无校验。

  《财政部 国家税务总局关于企业资产损失税前扣除政策的通知》(财税[2009]57号)第一条:资产损失,是指企业在生产经营活动中实际发生的、与取得应税收入有关的资产损失,包括现金损失,存款损失,坏账损失,贷款损失,股权投资损失,固定资产和存货的盘亏、毁损、报废、被盗损失,自然灾害等不可抗力因素造成的损失以及其他损失。

  1.2.4扶贫捐赠和软件集成电路优惠政策选择

276fc52ab02b8f837a799aa090f594c1_2e01c8bf054931631a9193f394122b7a.png 

  旧表已有事项,不是必填或必须勾选的,涉及到的需勾选或填写。

 1.3预缴税款计算(填写全年累计金额)

  主要变化点:

  ①参照年度纳税申报表优化思路,根据最新财务报表样式增加“销售费用”“其他收益”等项目。

  ②同时在“营业收入”项目下增加“自营出口收入”“委托出口收入”“出口代理费收入”等项目,由涉及出口业务的企业填报。

  ③在“投资收益”项目下增加明细行次,由纳税人根据《企业所得税申报事项目录》在明细行次填报股权处置收益等具体事项和金额。纳税人进行股权处置的,均应填报具体事项和金额。

  ④增加“抵免所得税额”项目,供适用专用设备抵免政策的企业在预缴申报时自主选择填报。

  ⑤增加“销售未完工产品的收入”项目,由房地产开发企业填报,进一步明确企业销售未完工开发产品取得预售收入申报要求。

  1.3.1 第1-18行填写

  1-18行是根据财务报表填写的,根据最新的财务报表样式做了修改,其中“利润总额”栏次改为了计算项,不能修改。填写财务报表后,1-18行可取值。因各个会计准则下栏次对应有差异,您可以参考以下主要准则对应规则核对下数据:

0570d73ba99f7382ddd4eb43ac8011a7_f9832a2ff4da99d9d19c1713619c2f8a.png

 提醒:最好先结账、填写或申报了财务报表,这样1-18行可取值。

  注1:“1.1~1.3”涉及出口收入或出口代理费收入的填写,这3个栏次没有在财务报表上,企业需要自行填写,其中“自营出口收入”可实现取值,这3个栏次填写及提取规则如下:

  “自营出口收入”填企业会计上核算的本年累计自营出口收入。通过自营方式出口货物的,企业应申报其出口本企业生产销售货物对应的收入。

  申报时会自动取值:取数口径为,海关出口报关单数据表,汇总企业出口日期在本年1月1日至本期预缴申报所属期止日的出口额(人民币离岸价)合计数。若自动取值和账面上不一致(比如汇率原因导致),是可以手工修改的。

  “委托出口收入”填报企业会计上核算的本年累计委托出口收入。通过委托方式出口货物的,应申报其委托相关代理企业出口本企业货物对应的收入。

  “出口代理费收入”填报企业会计上核算的本年累计出口代理费收入。另外,以代理,包括通过市场采购贸易、外贸综合服务等方式代理出口货物的企业,在预缴申报时需要附报《代理出口企业受托出口情况汇总表》,提供委托其出口货物的委托方基础信息和出口金额情况。出口货物涉及多个环节的,应填报实际委托出口方基础信息和出口金额等情况。

  注2:投资收益的子行次不在财务报表中体现,填写规则如下:

  “股权投资确认的处置收益”:填报企业在“投资收益”中核算的股权(股票)处置发生的损益金额,无论盈亏均应在本项进行填报(损失以“-”号填列)。

  “其他投资收益”:填报企业在“投资收益”核算的除“股权投资确认的处置收益”外的其他投资收益金额(损失以“-”号填列)。

  1.3.2房地产特定业务计算的应纳税所得额

  新增第19.1行“销售未完工产品的收入”,该行填报房地产开发企业按照税收规定计算预计毛利额的销售未完工开发产品取得的预售收入的累计金额。

  注:该行是19行“特定业务计算的应纳税所得额”的其中项,理解是填报不含税的预售收入[预收账款/(1+税率/征收率)],且不参与税款的计算。

  1.3.3不征税收入20行

  本行次手工填写,涉及不征税收入的,填写此行次。

  1.3.4资产极速折旧、摊销调减额 21行

  这个栏次需要从A201020表取值,不能手工填写

  1.3.5免税收入、研发加计等优惠填写22行

  先选优惠事项,选择后填写“本年累计金额”栏次:

4b8f23eb7a3b6e412bca8dc514bcf103_520db620c1447a2a5cfb85022701eab3.png

48b4e438752a78ac4085c9e99b3b016b_effc533f9673751cdd09dfbac014ddcc.png

 1.3.6 农林牧渔等所得减免填写23行

  先选优惠事项,选择后填写“本年累计金额”栏次:

9d172ed311ae78e23b3837a0eafb4234_f557ac82a2874b7603d570c6eb8ba610.png6377cef73074689d5f2b78f17d06af3d_a45e65750611f02c88ccd3b8d6a920b7.png

 1.3.7弥补以前年度亏损 24行

  本行数据是系统自动计算生成的,不可以手工修改,体现的是纳税人截至本税款所属期末,按照税收规定在企业所得税税前弥补的以前年度尚未弥补亏损的本年累计金额。

  具体计算规则如下:

  当本表第18+19-20-21-22-23行≤0时,本行=0。

  当本表第18+19-20-21-22-23行>0时,18+19-20-21-22-23行的计算结果与税局核定的可弥补亏损值相比较,本行自动取较小值。

  1.3.8 实际利润额(小型微利的应纳税所得额依据此行次判断)

  该栏次自动计算,用于判断季报是否符合小型微利企业判断标准之一,如此栏次超过300万元,则不符合小型微利企业判断标准。

  1.3.9小型微利减免 28行

  但企业符合小型微利条件时,28.1行自动列示小型微利减免事项及减免金额,企业无需手工选择:

9f92d22b775389a01bdd1ee992ace95f_591a58204de0546fcdb5155ccebbc7c4.png其他减免事项需要手工选择并填写金额:9e61d24e2946e071e93c57ef0e410b9f_e429541ea18982134fbb008a64c2d7e5.png

1.3.10 环境保护、节能节水、安全生产专用设备抵免 29行

  先选择对应的抵减事项,然后填写“本年累计金额”:

3005b036ea92ac9e494bcad3939b48a7_dc5eb1144edccc59aae7ca18be851d88.png

 29行“抵免所得税额”,填报纳税人应纳所得税额中抵免的累计金额,填写了子行次后,此栏次自动计算,比如29.1行填写的是“环境保护专用设备投资抵免企业所得税”10000元时,29行自动计算并取值1000(10000*10%=1000)。

  1.3.11 建筑业异地预缴税额 31行

  企税季报A类主表第31行“特定业务预缴(征)所得税额”:填报建筑企业总机构直接管理的跨地区设立的项目部,按照税收规定已经向项目所在地主管税务机关预缴企业所得税的本年累计金额。

  提醒:本行本期填报金额不得小于本年上期填报的金额。

  1.3.12 本期实际应纳税额40行

  A类主表40行体现的是企业(含总机构、分机构)本季度实际缴纳的税额。

  注:总分机构的,总机构先申报,总机构申报后,分支机构仅填写或自动提取37、38行,以及实际缴纳企业所得税计算的栏次。

  1.3.13常见问题

  ①企税季报A类提示:您申报的增值税减征、免税、即征即退加计抵减的合计数[**]大于本栏次“营业外收入”金额[**],请确认取得的上述政府补助收入是否正确核算并如实申报在本栏。

73307dac0128ad2009f3ccc3da3c119f_7ad03fcc7947ffb3cc960fe5d179737e.png

处理:这只是一个提示性信息,不影响申报。确认数据没问题的话,正常申报即可。

  ②企税季报申报时提示:您单位申报营业收入[xx]小于最近一期增值税申报收入金额[xx],请根据实际情况确认申报数据是否准确,如数据准确请说明差异原因。

b8ced412b2c30f9cb2b3b612cc671eed_df8375fa87fe9771c91983abf5603d23.png

处理:

  出现如图提示,多是涉及小规模转一般纳税人的企业,目前电税比对校验有问题,您检查企税季报中的“营业收入”填写是否正确(填写主营业务收入和其他业务收入,不包含营业外收入),若检查无误,填写[差异原因]发送即可。

  [差异原因]填写示例:填写无误,电税校验所属期有问题等,注意控制在100个字符以内(一个汉字算2个字符,符号也占用字符),否则申报时会有报错。

  目前电税比对校验规则可了解下:[企税季报中的营业收入]与[小规模时期最后一个所属期的增值税申报收入]做的比对校验,这样比对是不合理的。

  2.资产加速折旧、摊销(扣除)优惠明细表

bae1f266774885820573ff5ba2d2938a_3610c8817b8abc82797b9a008e2ffb74.png

可以参考以下填写案例理解:

  2025年7月,企业购入电脑,固定资产入账价值36000(不含税),直接投入使用。会计上按照直线法3年折旧,10月份季报时享受固定资产一次性扣除。

  申报第三季度报表时:

  第1列:填写资产原值36000

  第2列:填写会计折旧额36000/36×2=2000

  第3列:填写按照税收规定的最低折旧年限直线法计算的折旧金额,即电脑1个月的折旧额,36000/36=1000。注,此栏次不参与计算,仅用于计算享受优惠的金额。

  第4列:填写税法上本年折旧36000,即资产原值(享受一次性扣除的金额)。

  报表体现如下图:

a2d52aa4c4ad2c1f7131df606ecd0cf7_f9690382427cd2f3b40b56945d2068b0.png

提示:第四季度申报时,会计上正常计提折旧,但税法一次性扣除已折旧完毕,符合“税法折旧小于一般折旧”,按照第三季度报表填写的金额填报即可,即照抄3季度数值即可。

  3.汇总纳税总分支机构所得税分配表(总机构填报)

29aec7299421a974a5f2e2feebbdb988_251566b4c0cb877fae29b21f4ecaacf2.png

此表核定下发,总机构填报,分支机构不涉及填写。

  填写时,此表各个栏次的数据基本都是自动提取或自动计算的,总机构需要关注以下事项:

  ①三项因素的数据是否正确:分支机构计算分摊比例三项因素是采用该分支机构上一年度的营业收入、职工薪酬和资产总额来计算的。

  ②“分支机构享受区域性优惠情况”栏次需要手工选择:

994ed2ff7343a24fdd52fce8bc7de1b7_9068ef155ae1e298636d5f7cae975da1.png 

③分支机构“享受民族地方减免幅度”栏次需要手工填写。根据具体减免幅度填写。


查看更多>
收藏
发文时间:2025-10-13
作者:亿企赢
来源:

解读10月所得税预缴申报表:工资薪金填报(完整版)

 一、填报说明

6b1f5ed17e138664db78f0dc474153b8_7d39a672aa9c53c7a59472ff7443664f.png

附报事项

  事项1.“职工薪酬-已计入成本费用的职工薪酬”:填报纳税人会计核算计入成本费用的职工薪酬。包括工资薪金支出、职工福利费支出、职工教育经费支出、工会经费支出、各类基本社会保障性缴款、住房公积金、补充养老保险、补充医疗保险等累计金额。

  “职工薪酬-实际支付给职工的应付职工薪酬”:填报纳税人“应付职工薪酬”会计科目下工资薪金借方发生额累计金额。

  ——摘自《国家税务总局关于优化企业所得税预缴纳税申报有关事项的公告》(税务总局公告2025年第17号)(自2025年10月1日起施行。)

  二、企业所得税工资薪金等规定

  1.《实施条例》第四十、四十一、四十二条所称的“工资薪金总额”,是指企业按照本通知第一条规定实际发放的工资薪金总和,不包括企业的职工福利费、职工教育经费、工会经费以及养老保险费、医疗保险费、失业保险费、工伤保险费、生育保险费等社会保险费和住房公积金。属于国有性质的企业,其工资薪金,不得超过政府有关部门给予的限定数额;超过部分,不得计入企业工资薪金总额,也不得在计算企业应纳税所得额时扣除。

  (摘自国税函[2009]3号《关于企业工资薪金及职工福利费扣除问题的通知》)

  2.《实施条例》第四十条规定的企业职工福利费,包括以下内容:

  (一)尚未实行分离办社会职能的企业,其内设福利部门所发生的设备、设施和人员费用,包括职工食堂、职工浴室、理发室、医务所、托儿所、疗养院等集体福利部门的设备、设施及维修保养费用和福利部门工作人员的工资薪金、社会保险费、住房公积金、劳务费等。

  (二)为职工卫生保健、生活、住房、交通等所发放的各项补贴和非货币性福利,包括企业向职工发放的因公外地就医费用、未实行医疗统筹企业职工医疗费用、职工供养直系亲属医疗补贴、供暖费补贴、职工防暑降温费、职工困难补贴、救济费、职工食堂经费补贴、职工交通补贴等。

  (三)按照其他规定发生的其他职工福利费,包括丧葬补助费、抚恤费、安家费、探亲假路费等。

  (摘自国税函[2009]3号《关于企业工资薪金及职工福利费扣除问题的通知》)

  3.职工教育培训经费列支范围

  一、企业职工教育培训经费列支范围包括:

  1、上岗和转岗培训;

  2、各类岗位适应性培训;

  3、岗位培训、职业技术等级培训、高技能人才培训;

  4、专业技术人员继续教育;

  5、特种作业人员培训;

  6、企业组织的职工外送培训的经费支出;

  7、职工参加的职业技能鉴定、职业资格认证等经费支出;

  8、购置教学设备与设施;

  9、职工岗位自学成才奖励费用;

  10、职工教育培训管理费用;

  11、有关职工教育的其他开支。

  二、经单位批准或按国家和省、市规定必须到本单位之外接受培训的职工,与培训有关的费用由职工所在单位按规定承担。

  三、经单位批准参加继续教育以及政府有关部门集中举办的专业技术、岗位培训、职业技术等级培训、高技能人才培训所需经费,可从职工所在企业职工教育培训经费中列支。

  四、为保障企业职工的学习权利和提高他们的基本技能,职工教育培训经费的60%以上应用于企业一线职工的教育和培训。当前和今后一个时期,要将职工教育培训经费的重点投向技能型人才特别是高技能人才的培养以及在岗人员的技术培训和继续学习。

  五、企业职工参加社会上的学历教育以及个人为取得学位而参加的在职教育,所需费用应由个人承担,不能挤占企业的职工教育培训经费。

  六、对于企业高层管理人员的境外培训和考察,其一次性单项支出较高的费用应从其他管理费用中支出,避免挤占日常的职工教育培训经费开支。(注:该条内容与税收规定不一致,计税时不执行)

  七、矿山和建筑企业等聘用外来农民工较多的企业,以及在城市化进程中接受农村转移劳动力较多的企业,对农民工和农村转移劳动力培训所需的费用,可从职工教育培训经费中支出。

  (摘自财建[2006]317号《关于企业职工教育经费提取与使用管理的意见》)

  三、某上市公司的会计制度摘要

  一、本科目核算公司根据有关规定应付给职工的各种薪酬。

  公司承担的所有职工薪酬,均应当通过本科目核算。

  公司(外商)按规定从净利润中提取的职工奖励及福利基金,也在本科目核算。

  二、本科目按“职工工资”、“职工福利费”、“劳动保险费”、“住房公积金”、“工会经费”、“职工教育经费”、“非货币性福利”、“辞退福利”等进行明细核算,其中劳动保险费应根据各项劳动保险设三级明细科目核算。本科目包括如下明细科目:

  (一)职工工资

  职工工资包括工资、奖金、加班值班费和补贴。工资包括基本工资、年功工资等员工提供正常劳动即能获得的固定收入;奖金指公司因员工良好履行工作职责而支付给员工的各种绩效奖金;加班值班费包括加班费、值班费、倒班费等员工提供额外劳动获得的补偿性收入;补贴包括综合补贴等现金性补贴。

  (二)职工福利费

  职工福利费主要包括员工福利性津贴开支(含妇卫费、计划生育奖)、员工集体福利活动开支(含节日活动费、节日员工慰问品费用、市内文体活动费、集体健康活动费)、员工集体福利设施购置、员工集体福利设施维护、员工福利抚恤及慰问开支等。

  (三)劳动保险费

  劳动保险费包括基本养老保险费、企业年金、基本医疗保险费、补充医疗保险费、失业保险费、工伤保险费和生育保险费等。

  (四)住房公积金

  (五)工会经费

  工会经费按照职工工资总额的2%计提并拨付工会使用。

  (六)职工教育经费

  职工教育经费按照职工工资总额的1.5%的计提,从业人员技术要求高、培训任务重、经济效益好的公司,可按照职工工资总额的2.5%计提。

  (七)非货币性福利

  非货币性福利是指公司以自己的产品或外购商品发放给职工作为福利,公司提供给职工无偿使用自己拥有的资产或租赁资产供职工无偿使用,免费为职工提供诸如医疗保健的服务,或向职工提供公司支付了一定补贴的商品或服务等。

  (八)因解除与职工的劳动关系给予的补偿

  因解除与职工的劳动关系给予的补偿是指公司在职工劳动合同尚未到期之前解除与职工的劳动关系,或者为鼓励职工自愿接受裁减而提出补偿建议的计划中给予职工的经济补偿。

  (九)其他与获得职工提供的服务相关的支出

  其他与获得职工提供的服务相关的支出是指除上述八种薪酬以外的其他为获得职工提供的服务而给予的薪酬。

  三、公司发生应付职工薪酬的主要账务处理。

  (一)生产部门人员的职工薪酬,借记“生产成本”、“制造费用”、“劳务成本”等科目,贷记本科目。

  应由在建工程、研发支出负担的职工薪酬,借记“在建工程”、“研发支出”等科目,贷记本科目。

  管理部门人员、销售人员的职工薪酬,借记“管理费用”或“销售费用”科目,贷记本科目。

  (二)公司以其自产产品发放给职工作为职工薪酬的,借记“管理费用”、“生产成本”、“制造费用”等科目,贷记本科目。

  无偿向职工提供住房等固定资产使用的,按应计提的折旧额,借记“管理费用”、“生产成本”、“制造费用”等科目,贷记本科目;同时,借记本科目,贷记“累计折旧”科目。

  租赁住房等资产供职工无偿使用的,按每期应支付的租金,借记“管理费用”、“生产成本”、“制造费用”等科目,贷记本科目。

  (三)因解除与职工的劳动关系给予的补偿,借记“管理费用”科目,贷记本科目。

  (四)公司(外商)按规定从净利润中提取的职工奖励及福利基金,借记“利润分配——提取的职工奖励及福利基金”科目,贷记本科目(职工福利费)。

  (五)涉及集团外部单位派来劳务用工人员的公司,每月末应当按照劳务用工单位提供的劳务用工人员职工薪酬明细表,借记“生产成本”、“在建工程”、“管理费用”等科目,贷记本科目。

  四、公司发放职工薪酬的主要账务处理。

  (一)向职工支付工资、奖金、津贴、福利费等,从应付职工薪酬中扣还的各种款项(代扣代缴的个人所得税等)等,借记本科目,贷记“银行存款”、“库存现金”、“其他应收款”、“应交税费——应交个人所得税”等科目。

  (二)支付工会经费和职工教育经费用于工会活动和职工培训,借记本科目,贷记“银行存款”等科目。

  (三)按照国家有关规定缴纳劳动保险费和住房公积金,借记本科目,贷记“银行存款”科目。

  (四)公司以其自产产品发放给职工的,借记本科目,贷记“主营业务收入”科目;同时,还应结转产成品的成本。涉及增值税销项税额的,还应进行相应的处理。

  支付租赁住房等资产供职工无偿使用所发生的租金,借记本科目,贷记“银行存款”等科目。

  (五)公司因解除与职工的劳动关系给予职工的补偿,借记本科目,贷记“银行存款”、“库存现金”等科目。

  (六)支付集团外部单位派来劳务用工人员的的职工薪酬,借记本科目,贷记“银行存款”等科目。

  (七)公司确认因辞退福利产生的预计负债时,借记“管理费用”、“未确认融资费用”科目,贷记“应付职工薪酬——辞退福利”科目;各期支付辞退福利款项时,借记“应付职工薪酬——辞退福利”科目,贷记“银行存款”科目;同时,借记“财务费用”科目,贷记“未确认融资费用”科目。

  五、本科目期末贷方余额,反映公司应付未付的职工薪酬。

  四、总结提示

  1.与会计核算口径的差异

  如应付职工薪酬会计科目核算内容包括“因解除与职工的劳动关系给予的补偿”,企业所得税预缴口径不包括(暂时应不包括,后面会有什么口径另说)。

  ——提示:未来风险点提示的说明点

  2.与企业所得税年度申报口径

     “职工薪酬-已计入成本费用的职工薪酬”填报的内容与《A105050 职工薪酬支出及纳税调整明细表》应该是一致的。

82a1ac4e8160232ec102c312ff008904_4dff1cbebbfa47fcae8de7c49a753421.png

——提示:保持口径的统一

查看更多>
收藏
发文时间:2025-10-13
作者:小陈税务
来源:小陈税务

解读新公司法下关联公司、关联交易行为的司法认定、后果及责任分析

在公司经营中,关联交易是一把“双刃剑”——既能通过内部协同降低成本,也可能成为利益输送的通道。2024年7月1日施行的新《公司法》进一步明确了关联公司与关联交易的认定规则,强化了违法责任追究。本文结合新规条文与实务要点,为企业梳理合规核心要点。

  一、关联公司与关联关系如何认定?

  (一)关联关系的核心判断标准

  根据新《公司法》第二百六十五条,关联关系的认定主要遵循两大标准

  1.控制标准:指自然人或法人能直接、间接控制企业财务和经营决策,或对其施加重大影响,比如控股股东对公司的支配、董事、监事、高级管理人员对经营的主导等。

  2.利益转移可能性标准:即便无直接控制关系,若存在可能导致公司利益转移的关联,也可认定为关联关系,例如董事、监事、高级管理人员的近亲属控制的企业与本公司的关系。

  根据《公司法》相关规定,公司股东相互交叉,即股东重合,属于关联关系的一种情形。当公司共同由第三人直接或者间接控制,或者股东之间、公司的实际控制人之间存在直系血亲、姻亲、共同投资等关系时,也会被认定为存在关联关系。

  (二)关联人的五类核心主体

  关联关系的载体即关联人,主要包括以下五类:

  1.控股股东、实际控制人等“双控人”;

  2.董事、监事、高级管理人员等核心管理者;

  3.上述主体的近亲属;

  4.上述主体直接或间接控制的企业;

  5.其他可能导致利益转移的主体(如合伙人、关键合作伙伴等)。

  (三)关联公司的认定与表现样态

  1.母子公司构成的公司集团;

  2.同受母公司控制的“兄弟公司”;

  3.公司与关键管理人员近亲属控制的企业;

  4.通过协议或人事兼任形成利益联结的公司等。

  二、关联公司之间的交易行为是否有效?

  1. 有效情形:需同时满足两项条件。一是履行报告与决策程序,关联人向董事会/股东会报告交易事项,按公司章程经决议通过,上市公司关联董事需回避表决并书面报告;二是符合公平原则,交易定价遵循独立交易原则,未损害公司、股东及债权人利益。

  2. 无效/可撤销情形:存在两类违法情形时效力被否定。一是程序缺失,未履行报告或决议程序擅自交易,公司可请求确认交易对其不发生效力;二是实质不公,即便履行程序,但通过虚假交易、不合理定价(如低价转资产、高价购原料)转移利益,损害公司利益,合同可被确认无效或撤销。

  三、违法关联交易后果

  (一)直接赔偿责任

  控股股东、实际控制人、董监高利用关联关系损害公司利益的,需对公司的损失承担全额赔偿责任。这一责任源于《民法典》与新《公司法》的忠实义务要求,无论行为人是否主观故意,只要造成损失即需赔偿。

  (二)连带清偿责任

  股东通过控制多家关联公司实施不正当关联交易,导致公司无法清偿债务的,可能触发连带责任。例如某集团通过子公司互保转移资产,最终所有关联公司均需对债务承担连带责任。此外,与控制股东恶意串通的子公司,也可能对受害股东承担连带赔偿责任。

  (三)股东的救济路径

  1.代表诉讼:公司怠于追责时,股东可代表公司起诉关联人索赔;

  2.直接诉讼:若关联交易直接损害股东利益(如受欺诈低价转让股权),股东可依第二十一条直接起诉索赔。

  四、相关案例

  案例一:控股股东非公允交易致损,高管连带赔偿

  基本案情:某加油站由某石油分公司(持股51%)与自然人某甲(持股49%)共同出资设立,某石油分公司委派某乙担任加油站执行董事兼经理,全面负责日常经营。法院认定某石油分公司与加油站构成关联关系,核心依据是控股股东身份直接符合关联关系法定定义。某甲查账时发现,某石油分公司利用控股地位,指示某乙通过高价供应油品、重复计算运输费用、隐瞒便利店销售收入、电子钱包结算资金延迟入账等方式转移利润,导致加油站连续三年亏损。某甲向监事提出追责请求被拒后,起诉要求二者连带赔偿750余万元。

  判决结果:法院认定双方构成关联关系,案涉交易未履行披露及决议程序,定价偏离公允标准,实质损害公司利益;某乙未尽忠实勤勉义务。最终判决某石油分公司与某乙连带赔偿439万元,二审维持原判。

  案例二:实际控制人关联方高价供货,股东代表诉讼获赔

  基本案情:某电缆公司股东某投资公司将25%股权委托给某控股公司管理,某控股公司成为实际控制人。法院认定某电缆公司与某设备公司构成关联关系,关键在于二者同受同一实际控制人控制,具备利益转移的可能性。托管期间,其全资子公司某设备公司以高于市场均价15%的价格向某电缆公司供应生产原料。某投资公司请求监事起诉被拒后,以自身名义提起诉讼,主张赔偿采购差价损失4200余万元。

  判决结果:法院认定双方因同受某控股公司控制,构成“可能导致利益转移的关联关系”,经司法审计确认损失623万余元。判决某设备公司赔偿该损失及利息,二审驳回上诉维持原判。

  案例三:董事主导关联采购虚高定价,双重追责返还损失

  基本案情:某医药公司董事某丙同时担任某医疗器械公司法定代表人,在其主导下,某医药公司以高于市场价20%的价格从某医疗器械公司采购设备,累计多支付300万元。其他股东发现后诉至法院,主张交易无效并要求某丙赔偿。法院认定某医药公司与某医疗器械公司构成关联关系,核心源于董事与交易相对方存在控制关系,属于关联主体延伸范畴。

  判决结果:法院认定某丙作为关联董事未回避决策,定价不公允,违反忠实义务。判决交易无效,某医疗器械公司返还300万元,某丙承担100万元补充赔偿责任。

  案例四:实际控制人转移核心资产,关联公司连带偿债

  基本案情:某丁实际控制某贸易公司(A公司)与某实业公司(B公司),A公司拖欠某材料公司货款500万元到期后,某丁将A公司核心仓储设施及库存低价转让给B公司,导致A公司无财产可供执行。法院认定A公司与B公司构成关联关系,主要依据是同一实际控制人导致的主体意志与利益混同。某材料公司起诉要求B公司承担连带责任。

  判决结果:法院依据横向法人人格否认制度,认定两公司受同一实际控制人操纵,通过资产转移逃避债务,构成关联滥用。判决B公司对500万元债务承担连带责任,某材料公司可就接收资产优先受偿。

  案例五:上市公司未披露关联交易,监管立案追责

  基本案情:上市公司某制药公司2024年第四季度与关联方某药房公司发生1039.94万元交易,未履行审议及披露义务。此外,2024年9月至2025年1月,关联方某科技公司以拆借名义占用其资金2.35亿元,通过“月初转出、月末转回”掩盖流向。监管部门及司法审查中认定某制药公司与某药房公司、某科技公司构成关联关系,核心是各方符合上市公司关联方的法定界定。

  判决结果:监管部门以违反《证券法》信息披露规定立案调查,认定公司内控失效、关联交易管理存在重大缺陷。受损股东已可依法提出索赔申请,最终责任以法院判决为准。

  五、相关法条

  《中华人民共和国公司法》

  第二百六十五条 本法下列用语的含义:

  (一)高级管理人员,是指公司的经理、副经理、财务负责人,上市公司董事会秘书和公司章程规定的其他人员。

  (二)控股股东,是指其出资额占有限责任公司资本总额超过百分之五十或者其持有的股份占股份有限公司股本总额超过百分之五十的股东;出资额或者持有股份的比例虽然低于百分之五十,但依其出资额或者持有的股份所享有的表决权已足以对股东会的决议产生重大影响的股东。

  (三)实际控制人,是指通过投资关系、协议或者其他安排,能够实际支配公司行为的人。

  (四)关联关系,是指公司控股股东、实际控制人、董事、监事、高级管理人员与其直接或者间接控制的企业之间的关系,以及可能导致公司利益转移的其他关系。但是,国家控股的企业之间不仅因为同受国家控股而具有关联关系。

  第二十二条 公司的控股股东、实际控制人、董事、监事、高级管理人员不得利用关联关系损害公司利益。违反前款规定,给公司造成损失的,应当承担赔偿责任。

  第一百八十二条 董事、监事、高级管理人员,直接或者间接与本公司订立合同或者进行交易,应当就与订立合同或者进行交易有关的事项向董事会或者股东会报告,并按照公司章程的规定经董事会或者股东会决议通过。

  董事、监事、高级管理人员的近亲属,董事、监事、高级管理人员或者其近亲属直接或者间接控制的企业,以及与董事、监事、高级管理人员有其他关联关系的关联人,与公司订立合同或者进行交易,适用前款规定。

  第一百三十九条 上市公司董事与董事会会议决议事项所涉及的企业或者个人有关联关系的,该董事应当及时向董事会书面报告。有关联关系的董事不得对该项决议行使表决权,也不得代理其他董事行使表决权。该董事会会议由过半数的无关联关系董事出席即可举行,董事会会议所作决议须经无关联关系董事过半数通过。出席董事会会议的无关联关系董事人数不足三人的,应当将该事项提交上市公司股东会审议。

  第二十三条 公司股东滥用公司法人独立地位和股东有限责任,逃避债务,严重损害公司债权人利益的,应当对公司债务承担连带责任。

  股东利用其控制的两个以上公司实施前款规定行为的,各公司应当对任一公司的债务承担连带责任。

  只有一个股东的公司,股东不能证明公司财产独立于股东自己的财产的,应当对公司债务承担连带责任。

查看更多>
收藏
发文时间:2025-10-12
作者:姚志斗
来源:京师律师事务所

解读遭遇个税税率“跳档”?别急,可能是触发了临界点~

纳税人

  你好!我每个月工资都差不多,这个月个税却比之前要多了。

  申税小微

  最近接到纳税人关于个税税率“跳档”的疑问,出现这样的情况,可能是因为您的累计收入达到了税“临界点”,从而出现了“税率跳档”。今天跟我一起来看看,具体为什么会出现这样的情况呢?

  01第一步

  每个月的个税预扣预缴税额是怎么计算的? 居民个人工资薪金收入扣减免税收入、减除费用、专项扣除、专项附加扣除、依法确定的其他扣除后,其应纳税所得额按照7级超额累进税率计税。我们来看公式:

  本期应预扣预缴税额=(累计预扣预缴应纳税所得额×预扣率﹣速算扣除数)-累计减免税额-累计已预扣预缴税额。

  累计预扣预缴应纳税所得额=累计收入﹣累计免税收入﹣累计减除费用﹣累计专项扣除﹣累计专项附加扣除﹣累计依法确定的其他扣除

  其中:累计减除费用,按照5000元/月乘以纳税人当年截至本月在本单位的任职受雇月份数计算。

  02第二步

  为什么会出现“税率跳档”?

  自2019年1月1日起实施的《中华人民共和国个人所得税法》,对居民个人工资薪金采取年度累计预扣法。全年累计预扣预缴应纳税所得额增加,其对应的税率档位升高,这就是“税率跳档”。

  随着本年累计收入的增多,全年累计预扣预缴应纳税所得额相应增多,达到一定数额的时候,预扣率就会进入更高税率级别,税额也会增加。

  03第三步

  什么是“临界点”?

  目前税率跳档位有6 个临界点,分别是3.6万、14.4 万、30万、42万、66万、96万。 一旦到了临界值,在每月收入基本不变的情况下,预扣的个税就会有所不同。

46eec4cbc0e3a3449b109524e9ea9096_b02da210f3e3ca12a5d45eca2439a56a.png

举例:纳税人张三2025年每月取得12500元(包含工资、预发绩效奖等),专项扣除2000元/月,专项附加扣除为1000元/月,预扣预缴税款如下:

53579de2791e6d7aae72c2aa638405ce_fd608531672e9f44838404638969fcc7.png

这样可以较清晰的看到,9月应纳税所得额超过第一档临界值36000元,税率发生“跳档”,预扣率由3%变为10%,应纳税额变为450元,比适用上一级税率多扣315元。

  申税小微

  以上就是为什么会出现“税率跳档”的原因啦。但是别担心,月度预扣税款增加不代表您最终需要缴纳的税款增加,到年度汇算清缴时可以汇总您全年综合所得收入,税款多退少补!

查看更多>
收藏
发文时间:2025-10-11
作者:上海税务
来源:上海税务

解读破产法草案的“不征税收入”—政策选择和法律逻辑

在2025年9月12日发布的《中华人民共和国企业破产法(修订草案)》里,一条关于不征税收入的条款引发不小的争议,即在第八章“重整”第四节“重整计划的执行和监督”中,第一百四十条规定“债权人减免债务人的债务,依法属于不征税收入”。该条款的意图非常明确,也代表着破产领域的一个重大进步,那就是希望借助“破产特区理论”,将破产重整中的债务人从债务减免(比如重整计划的平衡方案)可能带来的巨大税务负担中解放出来,从而促进重整的进行和完成。当然,从目前的文义来看,不征税收入条款是否仅仅适用于破产重整,而不适用于破产清算,看起来可能还有争议。

  本文重点讨论采用“不征税收入”这样的文字是否真的合适?作为政策选择,用这样的词语目的在于表达不予征税的结论,但从法律逻辑上看,这样的表述就未必合适,此前我们有过相关的讨论(《浅谈“免征”、“暂免征”、“暂不征收”与“不征收”的区别》),在此我们将再从几个不同的角度进行讨论:

  一、企业所得税法下的不征税收入究竟代表什么?

  我们认为,不征税收入和免税收入最大的区别就是,前者是不符合征税的构成要件,本质上不属于应税交易,不应当征税,而后者是符合征税的构成要件,但税法出于特殊政策的考虑,给予免税的税收处理。对于中国税收居民企业而言,企业所得税上的应税收入并不是分类或者列举式的,也没有具体税目的概念,因此,一般而言,企业以货币形式和非货币形式从各种来源取得的经济利益,都在企业所得税的征税范围内,而不能类似个人所得税和增值税那样,在列举税目之外的所得就可以被认为是不征税收入。另一方面,免税收入当然是从政策角度也需要明确的。

  那么企业所得税上的不征税收入应该如何看待呢,《企业所得税法》第七条规定的不征税收入包括:

  财政拨款;依法收取并纳入财政管理的行政事业性收费、政府性基金;国务院规定的其他不征税收入。前述不征税收入主要有以下几个特点:

  基于可税性原理:企业所得税的应税收入应当是经营成果的体现,不征税收入具有非营利性或公益性,根据可税性原理,不应对其征税。

  避免财政资金循环征税:财政拨款等不征税收入本质上是财政资金,对其征税又转为财政收入,如同左手送出去的钱右手又拿回一部分,不符合效率原则。

  资金性质决定:行政事业性收费和政府性基金属于财政性资金,是国家财政收入,基于征税者不对自己征税的原理,不应对其征税。

  权利义务决定:企业取得的财政拨款往往附有政策条件,在会计上具备按其他应付款核算的可能性,其使用需要受到相应的监管并只能用于特定的用途,且通常须在规定时间内使用完毕,剩余的部分需要退还或作为应税收入。此情况下,主要是收入对应的资产企业并无完整的权利,其事实上只有使用权,这也是为什么对应收入所使用产生的成本不能税前扣除的原因。

  由此可见,破产中的债务重整所得在理论上是不符合不征税的特点的。

  二、如果确认债务减免收入是不征税收入,那么对应债权人的损失应该如何处理?

  如果试图解析破产法如此规定的背景,不能不说到破产法上的一个著名的悖论,那就是破产带来的债务减免在税收上的对称性处理问题,虽然这个讨论本身是个伪命题,但不妨碍我们据此去观察在破产重整中的税务处理的几种主要状态:

  第一种状态就是现行的税法规则下,破产的债务减免在债务人端征税,但是在债权人端可以税前列支;

  第二种则是,目前实践中常常存在的,在债务人端通过各种税收安排实现了暂不征税的处理,而在债权人端相应的因为处理的复杂性而未能进行税前扣除;

  第三种,则是部分人期待的理想状态,希望为了促进破产重整降低整体交易成本,能够实现债务人端不征税,同时在债权人端可以税前扣除。

  除了上述三种情况,其实都还有一些政策可能性可以进一步的延申,比如对债务人的重整所得递延征税,或者对债权人的损失递延扣除以及在此基础上的排列组合,其本质的目的就在于,通过合理的制度设计既保障国家的税收收入又可以在最大程度上促进破产重整的进行和完成。这些政策的选择都有不同的平衡结果。

  回到破产法草案,如果确认债务减免收入是不征税收入,那么对应债权人的损失应该如何处理?

  说到这里不得不提到《企业所得税法实施条例》的规定,企业的不征税收入用于支出所形成的费用或者财产,不得扣除或者计算对应的折旧、摊销扣除。事实上,企业取得不征税收入可能对应三种支出:

  一种是这些“收入”形成的支出,例如在现实中取得财政拨款后将其用于购买资产所对应的折旧,这是明确规定于实施条例的;

  一种是为了取得这部分收入而发生的支出,例如为了取得财政拨款企业自身支付的审计费或其他费用,这类费用在所得税上没有明确,而在增值税上,除了明确可以抵扣的行政事业性收费、政府性基金,显然企业取得财政拨款对应的进项是存在不能抵扣的风险的;

  第三个是最为有趣和有争议的,就是与这些收入对应的另一方的支出,在一般的情况下,企业所得税法目前的不征税收入对应的对象往往都是政府部门,因此本身是不存在支出列支的问题。其实前两者对应的是收到“收入”一方的成本,而后者则是对应的实际支付款项一方的成本。

  那么如果将破产重整的债务人所得作为不征税收入,是否仍然,对于前两者而言,破产企业就变成需要区分自身的支出中与此相关的部分来确定相应的处理(一个有趣的问题是所得税的不征税收入其实往往也是增值税的不征税收入),从而使问题复杂化。而如果将与不征税收入的对应支出不得列支扩展到另一方(即债权人),似乎就变成明确了债权人的损失在此情况下不得列支了,这也许暗示着征管机构未来对于破产重整中债权人损失税务处理的某种态度和意向的处理,尽管这样的推论本身就有所牵强。

  反过来,如果把这个规定修改为免税收入,就企业所得税上的优惠处理而言,产生的效果是对应的支出自然可以列支,对应相对方的支出也仍然可以依据税法进行扣除。这样比较下来,相比于“不征税收入”,“免税收入”解释和应用起来可能是更加顺畅的,当然对于破产重整的支持力度也更大。

  三、此外,还有一个有趣的问题是,对于非破产重整中产生的债务减免,依法是否属于不征税收入呢?

  破产重整中的债务减免,和破产清算中的债务减免、非破产程序中的债务减免,从交易实质上看并没有本质区别,如果仅依据交易发生的场景不同而对交易是否应税进行区别处理,从企业所得税的征税原理来看,似乎很难找到合理的支撑。

  最后,我们并不是不认同破产法草案尝试对破产重整程序中的债务减免不予征税的处理结果,在政策选择上,基于财政收入的保障和破产重整的成本破局考量,也许规定不征税收入是一个合理的政策选择。然而从法律逻辑、实际困难和对向处理的澄清来看,这一规定仍有商榷之处,似乎以暂免征税的方式切入做出规定会更加的合适。

查看更多>
收藏
发文时间:2025-10-09
作者:叶永青 兰孟
来源:菜花来了

解读工商显示 “已实缴”?可能是陷阱!三步戳穿虚假出资,追股东还债

公司欠 100 万,工商查股东已实缴,法官驳回追加申请?

  上周当事人找我,才发现股东用过桥资金搞虚假出资,转完股就跑路!今天教你三步戳穿猫腻,让逃责股东掏钱!

  很多债权人以为 “工商显示实缴,股东就没责任”,结果赢了官司拿不到钱。其实工商登记只看 “形式材料”,不少股东靠 “找中介凑钱 - 验资 - 转走钱” 的套路,把 “虚假出资” 包装成 “已实缴”,再把股权转给 “没钱的替罪羊”,让债权人无计可施。但法律早留了后手,关键是要找到 “实质证据”!

  一、先搞懂:为什么工商 “已实缴”,法官却不支持追加?

  核心原因是执行法官只做 “形式审查”,不查 “实质出资”:

  ♦工商登记的 “实缴”,只需要股东提供形式上的材料,但不会查 “这笔钱后续去哪了”;

  ♦如果股东用 “过桥资金”(找中介借 100 万,进公司账户出验资报告,一周内再转走还中介),工商仍会登记 “已实缴”,但本质是 “虚假出资”;

  ♦执行阶段,法官看到工商 “已实缴”,没看到抽逃或虚假的证据,就会驳回追加申请 —— 不是法律不帮你,是你没拿出 “戳穿假象” 的证据。

  二、三步破局!从 “形式实缴” 到 “实质追责”,揪出逃责股东

  面对虚假出资的股东,按这 3 步做,就能找到证据、追加责任:

  第一步:先冻资产,别让股东跑了

  发现工商 “已实缴” 但公司没钱,第一时间申请财产保全:

  ♦冻结股东名下的房产、银行卡、股权(哪怕股权已转给 “替罪羊”,如果能证明 “转让是恶意逃债”,也能冻结);

  ♦目的:一是防止股东继续转移资产,二是给股东施压 —— 他看到资产被冻,可能主动协商还款,减少后续麻烦;

  ♦关键:保全要 “快”,别等股东把资产全转走了才行动,最好在起诉时就同步申请。

  第二步:用 “律师调查令”,撕开虚假出资的伪装

  工商信息和验资报告没用,必须查 “银行流水和账册”,这一步需要向法院申请律师调查令,重点查 3 个方向:

  1. 查 “出资款的流水”:看是不是 “快进快出”

  核心逻辑:

       真实出资的钱会 “留在公司用”(比如买设备、发工资),虚假出资的钱会 “短期内转走”;

  取证重点:

  ♦查股东 “出资时” 的银行流水(比如 2023 年 1 月,股东转 100 万进公司账户,对应工商实缴登记时间);

  ♦再查 “出资后 1-3 个月” 的流水(如果 1 月进账,2 月就把 100 万转给 “某商贸公司”“某个人账户”,且没有业务合同、借条,基本就是 “过桥资金”);

  案例:

       我帮当事人查过一个股东,出资 100 万后 5 天,就把钱转给 “他老婆控制的另一家公司”,流水备注 “往来款”,但没任何业务凭证,直接坐实 “抽逃出资”。

  2. 查 “公司账册”:看是不是 “账实不符”

  核心逻辑:

      真实出资会记入 “实收资本”,虚假出资可能 “不入账” 或 “记假账”;

  取证重点:

  ♦查公司的 “会计凭证”(如果出资款转走时,账上只写 “还款”,但没借条、没还款协议,就是漏洞);

  ♦查 “资产负债表”(如果 “实收资本” 有 100 万,但 “货币资金” 只有 1 万,且没有其他资产增加,说明钱被转走了);

  3. 查 “关联关系”:看钱是不是 “转给自己人”

  核心逻辑:

       虚假出资的钱,大多会转到股东的 “关联方”(老婆、子女、关联公司)手里,不会转给陌生人;

  取证重点:

  ♦查 “收款方” 的工商信息(比如转走的 100 万到了 “某科技公司”,查这家公司的股东 / 法人,发现是出资股东的小舅子,就是关联方);

  ♦查 “股东的亲属关系”(通过结婚证、户口本,证明收款方是股东的家人);

  关键:

       关联转账 + 无业务凭证,能证明 “钱是股东故意转走的,不是正常经营支出”。

  第三步:写 “精准申请书”,用证据说服法官

  拿到流水、账册、关联关系的证据后,重新写《追加被执行人申请书》,重点突出 3 点:

  ♦股东的虚假 / 抽逃行为:比如 “2023 年 1 月 5 日,股东张某转入公司 100 万(用于验资),1 月 12 日即转给其配偶控制的 A 公司,无任何业务合同或借款协议,属于抽逃出资”;

  ♦转让股权是 “恶意逃债”:比如 “张某 2023 年 2 月抽逃出资后,3 月就将股权以 1 元价格转给无固定收入的李某(替罪羊),转让时明知公司欠申请人 50 万,属于恶意逃债”;

  ♦法律依据要准确:引用《公司法解释三》第 13 条(未履行 / 未全面履行出资义务,股东担补充责任)、第 14 条(抽逃出资,股东担责任)、第 18 条(转让未实缴股权,原股东担责),让法官明确 “股东必须担责”。

  三、律师提醒:3 个关键取证方向,别遗漏!

  1.盯紧 “时间差”:出资后随即大额转出,且无合理理由,大概率是虚假出资;

  2.抓 “关联方”:收款方是股东的家人、朋友、关联公司,哪怕备注往来款,也可能是抽逃;

  3.找 “自认证据”:如果和股东沟通过,保存聊天记录(比如股东说 “当时那笔钱是借的,验完资就还了”),这是直接证据!

  工商 “已实缴” 不是股东的 “免罪金牌”,只要找到 “快进快出、关联转账、账实不符” 的证据,就能追加他担责!

查看更多>
收藏
发文时间:2025-10-07
作者:芳律说股权
来源:芳律说股权

解读买赠业务财税处理:政策解析与实务指引

在企业日常经营中,买赠模式作为常见的促销手段,能有效提升销售额与客户粘性。然而,其背后涉及的增值税、企业所得税处理及开票规范,却因政策细节差异和地方执行口径不同,成为财税管理的重点与难点。本文结合政策规定与实务案例,从财税角度拆解买赠业务的核心处理要点,助力企业合规管控风险。

  一、从稽查案例看买赠业务的财税风险底线

  税务稽查是检验企业财税处理合规性的重要窗口,某“喵公司”买赠案例便清晰划定了风险边界。案例中,该公司在销售货物时搭配赠送的商品,因属于“买一赠一”的组合销售范畴,未被认定为“视同销售”;但对于无正常购进记录、直接用于赠送的商品,税务机关判定其不符合买赠业务的实质,需按“视同销售”补缴增值税与企业所得税。

  这一案例明确传递出核心原则:买赠业务的合规前提是“关联性”与“合理性”。只有基于真实销售行为、伴随主商品交易发生的赠送,才可能适用特殊税务处理;若赠送商品与主销售无直接关联(如无购进依据、单独无偿赠送),则需按视同销售履行纳税义务,企业需警惕此类风险。

  二、买赠业务核心税种的政策解析

  (一)企业所得税:全国统一的“公允价值分摊”规则

  关于买赠业务的企业所得税处理,国家税务总局《关于确认企业所得税收入若干问题的通知》(国税函[2008]875号)给出了明确且统一的规定:企业以“买一赠一”等方式组合销售本企业商品的,不属于捐赠,应将总的销售金额按各项商品的公允价值比例分摊确认各项的销售收入。

  例如,企业以1000元销售一台公允价值800元的冰箱,同时赠送一台公允价值200元的微波炉,需将1000元销售额按8:2的比例分摊,分别确认冰箱销售收入800元、微波炉销售收入200元,而非将微波炉视为捐赠不计收入或单独计税,这一规则为企业所得税处理提供了清晰依据。

  (二)增值税:总局无明确规定,地方执行口径有差异

  与企业所得税不同,目前国家税务总局尚未针对买赠业务的增值税处理出台统一政策,实务中主流观点认为“买赠不属于无偿赠送”,无需按视同销售缴纳增值税,但具体处理方式需参照地方税务机关的执行口径,主要分为两类:

  - 按“公允价值分摊”处理:以四川(2011年6号、7号公告)、贵州(2012年第12号公告)为代表,明确买赠业务的增值税处理可比照企业所得税规则,按主商品与赠品的公允价值比例分摊总销售额,分别计算两者的增值税计税依据。

  - 按“商业折扣”处理:以江西(2013年第12号公告)为代表,要求企业将买赠业务视为商业折扣,若主商品与赠品税率一致,可直接按折扣后金额计税;若税率不同,则需分别核算不同税率商品的销售额,避免因税率差异引发计税冲突。

  三、买赠业务的开票方式:合规与实务的平衡

  开票是买赠业务财税处理的“最后一公里”,需同时满足税务合规要求与企业实务操作便捷性,常见方式有三种:

  1. 商业折扣开票:这是最普遍的方式,企业可在同一张发票上分别注明主商品、赠品的原价,再标注总折扣金额,最终按折扣后金额计税。但需注意,若主商品与赠品税率不同,此方式易因“折扣金额无法拆分”导致税率适用争议,需谨慎使用。

  2. 公允价值分摊开票:完全遵循企业所得税处理逻辑,在发票上分别列示主商品与赠品的名称、公允价值,再按分摊后的金额填写销售额与税额,实现“税会处理一致”,尤其适用于执行“公允价值分摊”口径的地区(如四川、贵州)。

  3. 折扣分摊结合开票:融合前两种方式的优势,先按公允价值拆分总销售额,再在发票上注明对应折扣,既符合江西等地“商业折扣”的政策要求,又能清晰区分不同税率商品的计税依据,是兼顾多地政策的实务优选。

  四、买赠业务的拓展场景与特殊处理

  除常见的“买物赠物”外,企业还会遇到一些拓展场景,其财税处理需结合业务实质判断:

  - 业务分类:买赠业务可分为“组合销售”(如买手机赠耳机,主赠品均为销售商品)和“附赠”(如买家电赠安装服务,赠品为服务),两者均需基于“主销售行为”确认,不得脱离主交易单独认定。

  - 附赠服务的增值税处理:目前总局无明确规定,实务中参照“混合销售”规则,按主商品的适用税率计算增值税(如买家电赠安装服务,按家电的13%税率计税,而非服务的6%税率)。

  - 消费体验类赠送:酒店住宿送矿泉水、飞机出行送餐饮等,属于企业为提升消费体验提供的“配套服务”,并非独立的买赠业务,无需在发票上单独体现赠品,按主服务(住宿、航空运输)的全额计税即可。

  五、总结:买赠业务财税处理的核心原则

  企业处理买赠业务时,需牢牢把握三大核心原则:政策依据优先,以国税函[2008]875号文为企业所得税处理基础,结合地方口径确定增值税方式;业务实质为王,判断赠送行为是否与主销售直接关联,避免“无偿赠送”的视同销售风险;开票清晰合规,根据地区政策选择匹配的开票方式,确保发票信息与计税依据一致。

  只有将政策细节与实务场景深度结合,企业才能在享受买赠促销红利的同时,实现财税处理的合规化、精细化,有效规避税务风险。

查看更多>
收藏
发文时间:2025-10-4
作者:Better
来源:Better

解读企业购买的地下停车位,如何进行税务与会计处理

随着国家机动车辆的普及,停放车辆也成了问题,地面上容纳不下,就开发地下停车场。现在在城市里面的建筑物下面开发地下停车场是非常普遍的现象,然后开发商再把停车场划分出若干个停车位,或用于出售或用于出租。地下停车位有的能办理产权证,有的不能办理产权证。在城市里面从事经营活动的企业,有很多是没有属于自己独立院落的厂区,而是购买或者租赁写字楼里面的房间用于经营活动。对于这类在写字楼里面的企业,一般来说,不是购买就是租赁地下停车位,以供公司车辆停放,而有的也允许职工个人的车辆停放。但在实务中,有很多企业对于购买的地下停车位的税务与会计处理并不正确,存在着一定的税收风险。现对于企业购买的地下停车位,该如何进行税务与会计处理,现根据现行相关政策的规定进行分析。

  首先对地下停车位的属性进行分析。

  地下停车位是地下停车场中的一小部分,而地下停车场是建造在地面下的建筑物,实质上属于地面下的一个大房产。所谓“房产”,是以房屋形态表现的财产。房屋是指有屋面和围护结构(有墙或两边有柱),能够遮风避雨,可供人们在其中生产、工作、学习、娱乐、居住或储藏物资的场所。

  因此说,地下停车位,是具备房屋功能的地下建筑的一部分,也就是房屋的附属设施,属于不动产范畴,即属于固定资产。

  一、税务处理分析

  (一)增值税的处理分析

  《财政部 国家税务总局关于全面推开营业税改征增值税试点的通知》(财税[2016]36号)附件1:《营业税改征增值税试点实施办法》第二十七条规定,下列项目的进项税额不得从销项税额中抵扣:

  (一)用于简易计税方法计税项目、免征增值税项目、集体福利或者个人消费的购进货物、加工修理修配劳务、服务、无形资产和不动产。其中涉及的固定资产、无形资产、不动产,仅指专用于上述项目的固定资产、无形资产(不包括其他权益性无形资产)、不动产。

  ……。

  从上面的政策规定可知,一般纳税人企业购买的地下停车位,如果既停放公司车辆(包括专用于给职工搞福利的车辆),也可以停放职工个人车辆,即公车和私车不区分停车位,而是随机停放的,其购买停车位时发生的进项税额允许从销项税额中抵扣;倘若一般纳税人企业购买的地下停车位,事先就规定了公司经营用车辆停放的车位,专用于给职工搞福利的车辆及职工个人车辆停放的车位,那么,只有停放公司经营用车辆的车位,其对应的进项税额才允许从销项税额中抵扣,而专用于给职工搞福利的车辆及职工个人车辆停放的车位,属于集体福利性质,其对应的进项税额则不允许从销项税额中抵扣。

  (二)房产税的处理分析

  《财政部 国家税务总局关于具备房屋功能的地下建筑征收房产税的通知》(财税[2005]181号)第一条规定,凡在房产税征收范围内的具备房屋功能的地下建筑,包括与地上房屋相连的地下建筑以及完全建在地面以下的建筑、地下人防设施等,均应当依照有关规定征收房产税。

  上述具备房屋功能的地下建筑是指有屋面和维护结构,能够遮风避雨,可供人们在其中生产、经营、工作、学习、娱乐、居住或储藏物资的场所。

  第二条规定,自用的地下建筑,按以下方式计税:

  1.工业用途房产,以房屋原价的50%~60%作为应税房产原值。

  应纳房产税的税额=应税房产原值×[1-(10%-30%)]×1.2%

  2.商业和其他用途房产,以房屋原价的70%~80%作为应税房产原值。

  应纳房产税的税额=应税房产原值×[1-(10%-30%)]×1.2%

  房屋原价折算为应税房产原值的具体比例,由各省、自治区、直辖市和计划单列市财政和地方税务部门在上述幅度内自行确定。

  3.对于与地上房屋相连的地下建筑,如房屋的地下室、地下停车场、商场的地下部分等,应将地下部分与地上房屋视为一个整体,按照地上房屋建筑的有关规定计算征收房产税。

  从上面的政策规定可知,企业购买的地下停车位,无论是否能办理产权证,均有缴纳房产税的义务。

  (三)城镇土地使用税的处理分析

  《财政部 国家税务总局关于房产税城镇土地使用税有关问题的通知》(财税[2009]128号)第四条关于地下建筑用地的城镇土地使用税问题规定,对在城镇土地使用税征税范围内单独建造的地下建筑用地,按规定征收城镇土地使用税。其中,已取得地下土地使用权证的,按土地使用权证确认的土地面积计算应征税款;未取得地下土地使用权证或地下土地使用权证上未标明土地面积的,按地下建筑垂直投影面积计算应征税款。

  对上述地下建筑用地暂按应征税款的50%征收城镇土地使用税。

  从上面的政策规定可知,企业购买的地下停车位,无论是否能取得土地使用权证,均有缴纳城镇土地使用税的义务。

  (四)契税的处理分析

  《财政部 税务总局关于贯彻实施契税法若干事项执行口径的公告》(财政部 税务总局公告2021年第23号,以下简称23号公告)第二条关于若干计税依据的具体情形中,第(六)项规定,房屋附属设施(包括停车位、机动车库、非机动车库、顶层阁楼、储藏室及其他房屋附属设施)与房屋为同一不动产单元的,计税依据为承受方应交付的总价款,并适用与房屋相同的税率;房屋附属设施与房屋为不同不动产单元的,计税依据为转移合同确定的成交价格,并按当地确定的适用税率计税。第(九)项规定,契税的计税依据不包括增值税。

  从上面的政策规定可知,地下停车位有缴纳契税的义务。

  但在这里应当明确一点,地下停车位有缴纳契税义务的,是指有产权的,即能够办理产权证的地下停车位,在涉及所有权转移变动时,才有缴纳契税的义务;而不能办理产权证的地下停车位是不需要缴纳契税的。其原因如下:

  《财政部 国家税务总局关于房屋附属设施有关契税政策的批复》(财税[2004]126号)第一条规定,对于承受与房屋相关的附属设施(包括停车位、汽车库、自行车库、顶层阁楼以及储藏室,下同)所有权或土地使用权的行为,按照契税法律、法规的规定征收契税;对于不涉及土地使用权和房屋所有权转移变动的,不征收契税。

  该文件规定了“不涉及土地使用权和房屋所有权转移变动的,不征收契税”,这也就是说,不能办理产权证的地下停车位是不需要缴纳契税的,但该文件已被23号公告废止了。那么,契税法施行后不能办理产权证的地下停车位是否需要缴纳契税呢?

  23号公告第二条关于若干计税依据的具体情形第(六)项规定中出现了“不动产单元”一词,这是一个专业术语。

  《不动产登记暂行条例》第八条规定,不动产以不动产单元为基本单位进行登记。不动产单元具有唯一编码。

  不动产登记机构应当按照国务院国土资源主管部门的规定设立统一的不动产登记簿。

  不动产登记簿应当记载以下事项:

  (一)不动产的坐落、界址、空间界限、面积、用途等自然状况;

  (二)不动产权利的主体、类型、内容、来源、期限、权利变化等权属状况;

  (三)涉及不动产权利限制、提示的事项;

  (四)其他相关事项。

  从上面的政策规定可知,只有能够办理产权证的不动产才能办理产权登记,才能确定不动产单元。而不能办理产权登记的不动产就无法确定不动产单元了。

  无法确定不动产单元的不动产,在23号公告第二条关于若干计税依据的具体情形中没有表述,这也就说明,不能办理产权证的地下停车位,即没有产权的地下停车位不需要缴纳契税。

  (五)印花税的处理分析

  《国家税务局关于印花税若干具体问题的解释和规定的通知》(国税发[1991]155号)第十条规定,“产权转移书据”税目中“财产所有权”转移书据的征税范围是:经政府管理机关登记注册的动产、不动产的所有权转移所立的书据,以及企业股权转让所立的书据。

  从上面的政策规定可知,能够办理产权证的地下停车位,应按照“产权转移书据”税目缴纳印花税。

  企业购买无产权的地下停车位,虽然不能办理产权证,但购销双方毕竟发生了买卖合同关系,因此,在《中华人民共和国印花税法》施行前,即2022年7月1日以前,应按照“购销合同”税目缴纳印花税。

  《中华人民共和国印花税法》中“买卖合同”,指动产买卖合同(不包括个人书立的动产买卖合同),因此,《中华人民共和国印花税法》施行后,不能办理产权证的地下停车位,就没有缴纳印花税的义务了。

(六)所得税的处理分析

  (1)企业所得税的处理分析

  地下停车位是房屋附属设施,因此,属于固定资产范畴。

  ①地下停车位计算折旧年限的问题。

  《中华人民共和国企业所得税法实施条例》第六十条规定,除国务院财政、税务主管部门另有规定外,固定资产计算折旧的最低年限如下:

  (一)房屋、建筑物,为20年;

  ……。

  从上面的政策规定可知,地下停车位计算折旧的最低年限为20年。

  ②地下停车位计提的折旧费在企业所得税税前扣除问题的处理。

  1.如果地下停车位全部是提供给企业生产经营用车辆的,依据《中华人民共和国企业所得税法》第八条规定,企业实际发生的与取得收入有关的、合理的支出,包括成本、费用、税金、损失和其他支出,准予在计算应纳税所得额时扣除。因此,其计提的折旧费允许在企业所得税税前全额扣除。

  2.如果地下停车位,既停放企业生产经营用车辆,也停放专用于给职工搞福利的车辆,还允许停放职工个人车辆的,且所有车辆可以随机停放,不区分停车位,对于这种情形的,企业应选择合理的分配方法(比如,按照各类车辆的数量等分配方法),把计提的折旧费,在生产经营用车辆和专用于给职工搞福利的车辆及职工个人车辆,这两者之间分配。对生产经营用车辆所分配的折旧费允许在企业所得税税前全额扣除;对专用于给职工搞福利的车辆及职工个人车辆所分配的折旧费,属于“职工福利费——非货币性职工福利”的范畴,应按职工福利费的扣除标准在企业所得税税前扣除。《中华人民共和国企业所得税法实施条例》第四十条规定,企业发生的职工福利费支出,不超过工资、薪金总额14%的部分,准予扣除。

  3.如果企业生产经营用车辆和专用于给职工搞福利的车辆及职工个人车辆,停放都有具体的车位,不能随机停放,对于这种情形的,企业计提的折旧费,其中,生产经营用车辆所对应的折旧费允许在企业所得税税前全额扣除;专用于给职工搞福利的车辆及职工个人车辆所对应的折旧费,应按职工福利费的扣除标准在企业所得税税前扣除。

  (2)个人所得税的处理分析

  个人独资企业和合伙企业按照规定,其生产经营所得缴纳个人所得税。

  ①地下停车位计算折旧年限的问题。

  《财政部、国家税务总局关于印发〈关于个人独资企业和合伙企业投资者征收个人所得税的规定〉的通知》(财税[2000]91号)附件1:《关于个人独资企业和合伙企业投资者征收个人所得税的规定》第六条规定,凡实行查账征税办法的,生产经营所得比照《个体工商户个人所得税计税办法(试行)》(国税发[1997]43号,以下简称43号文件)的规定确定。但下列项目的扣除依照本办法的规定执行…….。

  2014年12月27日,国家税务总局制定了《国家税务总局个体工商户个人所得税计税办法》(国家税务总局令第35号,以下简称35号令)一文,该文件自2015年1月1日起施行,同时废止了43号文件。由此可知,自2015年1月1日起,个人独资企业和合伙企业查账征收个人所得税的,应比照35号令的规定确定。

  35号令第三十九条规定,个体工商户资产的税务处理,参照企业所得税相关法律、法规和政策规定执行。

  从上面的政策规定可知,个人独资企业和合伙企业的固定资产计提折旧的问题,应参照企业所得税相关法律、法规和政策规定执行。

  通过上面关于企业所得税处理的分析可知,个人独资企业和合伙企业地下停车位计算折旧的最低年限也为20年。

  ②地下停车位计提的折旧费在个人所得税税前扣除问题的处理。

  《财政部 国家税务总局关于调整个体工商户个人独资企业和合伙企业个人所得税税前扣除标准有关问题的通知》(财税[2008]65号)第三条规定,个体工商户、个人独资企业和合伙企业拨缴的工会经费、发生的职工福利费、职工教育经费支出分别在工资薪金总额2%、14%、2.5%的标准内据实扣除。

  从上面的政策规定可知,个人独资企业和合伙企业发生的职工福利费在个人所得税税前扣除的标准和企业所得税一样,均是14%。

  如果个人独资企业和合伙企业购买的地下停车位,停放车辆的情形也和上面分析的企业所得税处理的3种情形相同,那么,地下停车位计提的折旧费在个人所得税税前扣除问题的处理和上面企业所得税的处理方式相同,这里不再赘述。

  二、会计处理分析

  企业购买的地下停车位,虽然购买的是一块地面,但是,也不能认定为无形资产。地下停车位,是具备房屋功能的地下建筑的一部分,也就是房屋的附属设施,属于不动产范畴,因此,在会计处理上企业应把购买的地下停车位按照固定资产进行核算。

  (一)购买地下停车位时的会计处理。

  (1)地下停车位全部用于停放经营用车辆,或者经营用车辆、专用于给职工搞福利的车辆及职工个人车辆,随机停放,不区分停车位的,会计处理如下:

  借:固定资产——地下停车位XX

  应交税费——应交增值税(进项税额)XX

  贷:银行存款XX

  (2)地下停车位专用于给职工搞福利的车辆及职工个人车辆停放的,由于其进项税额不得从销项税额中抵扣,因此应计入固定资产成本中,会计处理如下:

  借:固定资产——地下停车位XX(买价和进项税额)

  贷:银行存款XX

  (二)计提折旧费的会计处理。

  (1)地下停车位用于停放经营用车辆所对应的折旧费,会计处理如下:

  借:管理费用等XX

  贷:累计折旧XX

  (2)地下停车位用于停放专用于给职工搞福利的车辆及职工个人车辆所对应的折旧费,会计处理如下:

  借:管理费用等XX

  贷:应付职工薪酬——非货币性福利XX

  借:应付职工薪酬——非货币性福利XX

  贷:累计折旧XX

查看更多>
收藏
发文时间:202510-2
作者:李霄羽
来源:税屋

解读从偷税案看一般纳税人增值税争议:补税与罚款基数差异的财税解析

在税务稽查实践中,一般纳税人因账外经营、隐瞒收入等行为被认定为偷税时,“补税金额”与“罚款基数”的计算差异,往往成为企业财税处理的争议焦点。尤其是增值税涉及销项、进项的复杂抵扣逻辑,一旦处理不当,不仅会导致企业多缴罚款,更可能引发后续税务风险。本文结合两起典型案例,从政策依据、实务处理到风险提示,拆解这一核心财税问题。

  一、案例透视:补税与罚款“差额”背后的关键逻辑

  税务稽查中,补税金额通常基于企业实际少缴的税款总额计算,但偷税罚款基数却需严格依据“偷税数额”认定——这一差异在增值税领域体现得尤为明显,两起案例的处理结果直接印证了这一点。

  案例一:X公司(民营加油站)——进项未还原导致罚款基数“缩水”

  该企业因隐瞒成品油销售收入被查,税务机关核查后确认:企业需追缴的税款总额为128万元(含增值税、附加税费等),但最终认定的“偷税数额”仅24.8万元,并按此基数处以半倍罚款12.4万元。核心原因在于,根据增值税偷税认定规则,企业账外经营的偷税数额需按“账外经营销项税额 - 对应已销货物进项税额”计算——该案中,扣除账外业务实际对应的进项税后,增值税偷税部分仅22万元,罚款基数随之大幅降低,而非按追缴税款总额计算。

  案例二:赵万清案——补开进项发票对偷税数额的影响

  该案中,企业最初被查实少缴增值税974万元,但若直接按此数额罚款,企业将面临高额处罚。后续企业补充提供了与账外经营业务匹配的进项税发票,税务机关重新核算后,按“销项税额 - 补开进项税额”的逻辑,将偷税数额调整为855万元,并以此为基数处以30%罚款(260万元)。这一处理既遵循了增值税“销项减进项”的核心抵扣原则,也体现了偷税数额认定的精准性——补开的合规进项发票,可直接冲减偷税基数,但不得重复用于当期抵扣。

  二、政策依据:66号文如何界定增值税偷税数额?

  两起案例的处理均直接引用《国家税务总局关于增值税一般纳税人发生偷税行为如何确定偷税数额和补税罚款的通知》(国税发[1998]66号,以下简称“66号文”),该文件明确了一般纳税人账外经营偷税数额的计算核心:账外经营的偷税数额 = 账外经营部分的销项税额 - 该部分已销货物对应的进项税额。

  这一规则与税务机关“常规认定”存在明显差异:实践中,部分税务机关会以“当期已勾选抵扣进项税仅能对应当期业务”为由,将企业账外经营的销项税额全额计入偷税数额(即不扣除对应进项)——如部分案例中,税务机关对2021年账外业务的增值税计算,直接按销项全额核定应纳税额,未还原当时业务对应的进项税。但根据66号文,只要企业能提供证据证明进项税与账外经营业务直接相关,即可在计算偷税数额时扣除,实现“业务期间还原”,从而降低罚款基数。

  需要注意的是,66号文的适用有严格前提:企业需提供合规的进项税凭证(如真实采购的增值税专用发票),且凭证需与账外经营的货物数量、金额匹配——虚开的进项发票不仅无法冲减偷税基数,还会触发“虚开增值税专用发票”的刑事风险,得不偿失。

  三、实务处理:补税与罚款的“分轨”操作要点

  结合政策与案例,企业在面临类似税务稽查时,需把握“补税按实际少缴、罚款按偷税数额”的分轨处理原则,核心操作要点有三:

  1. 进项税的“期间还原”处理

  补税时,若企业在稽查阶段补开了账外业务对应的进项发票,需向税务机关申请将该部分进项税“还原”至业务发生当期——即补税金额按“当期销项 - 还原后进项”计算,而非按当期已勾选进项计算;同时需明确:补开的发票不得用于当期抵扣(避免重复抵扣),仅作为冲减历史偷税数额的依据。

  2. 补税与罚款的基数区分

  补税基数是企业“实际少缴的全部税款”(含增值税、附加税费等),需按税务机关核定的期间应纳税额全额补缴;而罚款基数严格限定为“66号文计算的偷税数额”(仅增值税部分,且扣除对应进项)——企业需在稽查沟通中主动提供进项凭证,明确两者差异,避免按补税总额缴纳罚款。

  3. 风险边界:“减罚”而非“逃税”

  合理利用66号文规则,通过补充合规进项凭证减少罚款基数,属于“合法减罚”;但需杜绝两种错误操作:一是为“凑进项”虚开发票(将面临罚款+刑事责任);二是通过“不开票”隐瞒收入却不保留进项凭证(导致无法扣除进项,反而增加偷税数额)——合规的进项管理,才是降低罚款风险的核心。

  四、财税启示:企业需建立“进项-销项”匹配的全流程管理

  两起案例的核心启示在于:增值税的“销项-进项”抵扣逻辑,不仅适用于日常申报,更贯穿于税务稽查的偷税认定中。对一般纳税人而言,需跳出“只管销项开票、不管进项留存”的误区,建立两项关键管理机制:

  一是业务与票据的匹配管理:无论收入是否开票(如零售、零星业务),均需留存采购环节的进项税凭证,并标注对应业务流水,确保账外业务(若发生)能提供进项匹配证据;

  二是稽查应对的政策适用意识:被查时需主动援引66号文,向税务机关说明进项税与账外业务的关联性,避免因政策理解偏差多缴罚款。

  总之,增值税偷税的补税与罚款计算,本质是“政策精准性”与“实务证据链”的结合——企业唯有吃透规则、管好凭证,才能在税务稽查中最大程度降低合规风险。

查看更多>
收藏
发文时间:2025-10-1
作者:Better
来源:Better

解读新公司法司法解释(征求意见稿)来了!这三大类案件继续暴增

9月30号晚上9点多,最高人民法院发布了《最高人民法院关于适用〈中华人民共和国公司法〉若干问题的解释(征求意见稿)》。

  节前最后一天晚上发新法新规,最高法不是第一次了,而是很多很多次。

  征求意见稿一出,律师的朋友圈就转疯了。

  这是新《公司法》自2024年7月1日实施以来,最高法第一次系统回应实务中的“乱象”。

  律师们期待这部解释已经很久了。过去一年,我们在大量实务和调研中都能感觉到:公司法的新规则,已经彻底改变了诉讼生态。

  尤其是这3类案件,几乎一夜之间爆炸式增长:

•债权人利用第五十四条要求股东“认缴出资加速到期”;

•债权人结合第二十三条的纵向+横向人格否认,让公司背后的股东和实控人对债务承担连带责任;

•过去几年挂名法定代表人特别多的情况下,围绕第十条的“法定代表人辞任与涤除”诉讼全面爆发。

这三类纠纷成了律师朋友圈、案源群里讨论的高频词。

  也是不少企业最头疼、最容易被卷入的风险点。

  那么这次的征求意见稿有没有给出答案?能不能解决问题?

  我对这个问题非常感兴趣,因为之前写了很多相关的研究文章,见:

       穿透100个案例,一文讲透新《公司法》第88条第1款(万字长文)

       新《公司法》中杀伤力最强的隐形Boss已经登场,不是实缴也不是横向穿透

       穿透400+案例,全网最细最实用新公司法第54条加速到期全解析

       2025上半年全国公司类案件数暴涨78.42%

  因此,我从9月30号当晚11点开始研究撰写,第一时间进行分析总结。

  首先,先看一看为什么是这三大高发案件。

  01 公司类案件保障,尤其是这3类案件

  7月21日,最高人民法院公布了《2025年上半年司法审判工作主要数据》。

  特别显眼的一组数字:全国法院受理与公司有关的一审案件 9.7 万件,同比增长 78.42%。

  而这还只是“立案”的案件,要知道调解量也暴增了,真实增长估计远超 78%。

  律师们都懂:案件量的飙升,就是案源的飙升。

  背后的推手只有一个——2024 年 7 月 1 日实施的新《公司法》。

  我们整理了裁判文书网公开的公司类前十案由,对比 2024 上半年和 2025 上半年(见下表):

image.png

首先,你会发现,怎么2025年案件数量反而变少了?

  这个很正常,裁判文书网目前的更新节奏和数量本来就让人摸不清头脑,案件不上裁判文书网的越来越多。虽然最高法公布公司类案件上涨了78%,但公布上网的案件没跟上。

  这个表最值得关注的是:在整体 78% 暴增的大背景下,“股东损害公司债权人利益责任纠纷”和“请求变更公司登记纠纷”,增长尤其明显。

  结合我们在实务中的观察和数据库统计,这两类的实际增长远比表格显示的 +161、+304 夸张太多了。

  而这两类,正好对应上面说的三大新规:第五十四条、第二十三条、以及第十条(法代涤除)。

  ►股东损害公司债权人利益责任纠纷 → 新《公司法》“追债三宝”全面出手:

  •第五十四条:认缴出资可被加速到期;

  •第八十八条第一款:历史股东被要求对现任股东未实缴部分承担补充责任;

  •第二十三条第二款:公司之间人格混同时可横向穿透。

  ►请求变更公司登记纠纷 → 全部源于 第十条:挂名法定代表人辞任与涤除终于有了司法出口。

  这就是为什么说,债权追偿与法代涤除,已成为 2025 年公司法实务中最突出的案源增长点。

  下面,我们来逐一分析下。

  02 认缴出资加速到期:程序有了秩序,标准仍然摇摆

  2.1 现在的痛点和问题

  先说第五十四条:

  公司不能清偿到期债务的,公司或者已到期债权的债权人有权要求已认缴出资但未届出资期限的股东提前缴纳出资。

  这一条原本是为了强化债权实现效率,让“认缴”不再成为空头承诺。但自新法生效以来,实务中很快暴露出四个核心争议:

  第一,时间效力不明。

  很多债务和出资约定是在新法实施前产生的,债权人起诉时究竟能不能用第五十四条?

  一些法院认为可以。比如(2024)粤0113民初2966号案,法院说虽然事实发生在新法前,但不明显违背合理预期,因此适用新法。

  也有法院坚决否定。比如(2024)辽0283民初2723号案,因债务形成于旧法施行前,直接驳回债权人请求。

  还有(2024)鲁0283民初10976 号案,即使公司逃避履债且实控人愿意担责,法院仍以“新法不适用于既往行为”为由不支持。

  这种分裂导致律师在判断案源价值时十分被动。

  第二,“不能清偿”怎么判断。

  有的法院要求资不抵债或执行终本;有的只要公司停产、欠税、现金流断裂就认定;还有的把债务人“自认”作为依据。典型案例:

  •(2024)鲁1329民初5036号:公司停产且巨额负债,认定不能清偿;

  •(2024)渝0114民初4101号:欠税 2.35 万元,认为不足以证明不能清偿;

  •(2024)赣01民终2580号:一审因执行未果支持加速,二审查明公司有 1453 万债权,撤销原判;

  •(2024)沪0116民初10024号:公司自认无力清偿,法院采信。

  结果就是不同法院各行其是,预测成本极高。

  第三,恶意逃债没有用武之地。

  对于第五十四条的原文,可以看出,是有想制止恶意不还债的目的的。

  很多企业明明有偿还能力,却长期拒不履行生效判决、转移资产、拒绝沟通。

  这类“赖债”场景是立法本意要重点打击的,但过去一年判例几乎都是客观标准在起作用,主观恶意很少被引用。

  第四,入库的问题。

  条文写的是“提前缴纳出资”,理论上钱应先进入公司账户,再按破产或清算规则分配,也就是“入库”。

  但多数法院直接判“股东向某个债权人支付”。如果公司事实上资不抵债,这种直接清偿可能损害其他债权人利益。

  相关实务问题普法讲解示范

  2.2 征求意见稿如何回应

  征求意见稿在程序上做了重要统一:

  第二十四条明确:债权人不能在执行程序中直接追加未到期出资的股东,必须另案起诉。

  第二十二、二十三条对涉及多个债权人、多个股东的案件如何合并审理、保全和执行分配给出原则。

  这至少把“怎么起诉”统一了,避免各地执行法官随意追加股东。

  但实质标准依然空白:

  •没有说第五十四条是否对新法前形成的出资义务适用;

  •没有给出“不能清偿”的客观认定标准;

  •没有把“拒不执行、转移资产”等恶意逃债场景写进触发条件;

  •没有区分“入库清偿”与“直接清偿”。

  2.3 我认为的改进方向

  如果最高法想让这一条真正发挥作用,至少要做到三点:

  1、明确溯及力:对新法前形成、施行后起诉的出资义务适用第五十四条。因为这条延续了《九民纪要》第六条的精神,不会违背合理预期。

  2、客观与主观双标准:

  •客观上可参考《企业破产法解释(一)》第四条:资不抵债、执行终本、持续停产、严重欠税、法定代表人失联等;

  •主观上明确:拒不执行生效判决、多次催告无回应、转移隐匿财产等,可推定“不能清偿”。

  3、区分入库与直清:

  •公司已严重资不抵债,应要求股东先出资入公司,再按清算或破产规则统一分配;

  •公司有能力但恶意赖债,可直接判其对债权人清偿,形成威慑。

  如果这些不补上,未来案源虽然多,但每个案子不确定性依旧很大。

03 对第八十八条第一款的正面回应:顺位、路径、举证,三处落锤

  过去一年,新《公司法》第八十八条第一款,是绝对的大热门。

  引发了全社会的轩然大波,我写了两篇八十八条的文章都成了全网爆款。

  而且还经历了人大法工委和最高法的“互撕”,最后溯及力问题还被直接否了,最高法明确该条不溯及适用于2024年6月30日前完成的股权转让。

  征求意见稿没有改变这个立场,把办案路径写细了。

  这次的征求意见稿没有推翻这一立场,但对实务办案的“怎么用、在哪用”做了细化和梳理。它把第88条第一款的三个关键环节——顺位、路径、举证——落到了条文里。

  下面,按照这三根主线,逐一来看。

  3.1 顺位:彻底坐实“先现后前”

  第88条的核心逻辑,一直是现任股东先履行未实缴,不够再找前手股东补充。

  但过去一年,不分案件在程序上乱了套——债权人直接在执行程序里申请追加前手,法院有时也照单全收,跳过了对现股东履责的核查。

  征求意见稿用第二十四条第2款堵上了这条路:

  第二十四条第2款 “金钱债权执行中,公司债权人申请变更、追加未届出资期限的股东为被执行人,人民法院应当裁定驳回,并告知其另行提起诉讼。”

  也就是,执行端不能抄近道,要走实体诉讼,先起诉公司和现股东,查明现股东是否履责,再谈前手股东的补充责任。

  过去常见的“执行异议里直接抓前手”,正式被堵死。

  3.2 路径:办案链路被写清楚

  1、合同不能改写法定顺位

  第四十二条 “股权转让协议中约定的出资责任与公司法第八十八条规定不一致……不予支持,但该约定不得对抗公司、公司债权人。”

  意思很直白:转让双方可以内部约定分担责任,但对外无效。

  债权人面前,仍然按“先现后前”走。

  这让交易律师在起草合同时,知道内部分担可以写,但要提醒客户不要幻想用合同对抗外部债权。

  2、未届期转让遇加速,直接适用第一款

  第四十三条 “股东转让未届出资期限的股权时,已经符合法定的加速到期事由……人民法院可以……直接依照公司法第八十八条第一款作出裁判。”

  也就是说,只要触发了第五十四条的“不能清偿到期债务”,法院就优先走第88条第一款的补充责任链路。

  不必再去第二款中寻找“转让人与受让人的连带责任”。

  对律师来说,争点被收敛到两个问题:

  公司是否客观不能清偿到期债务;

  现股东是否已履责。

  3、出资不足与抽逃出资后的转让被分轨处理

  第四十四条

  •前段:股东未全面履行出资义务即转让,转让人与受让人在出资不足范围内承担连带责任;受让人要主张善意,由其自证。

  •后段:股东抽逃出资后转让,不支持直接让受让人连带;但 明知抽逃 的受让人要承担补充赔偿责任。

  这是一次重要的细化:

  •“未实缴”链路仍是连带责任,但受让人必须自己举证善意;

  •“抽逃”链路则先追抽逃人及负有责任的董监高,只有在受让人明知抽逃的情况下,才会让其补充赔偿。

  过去这两种情况经常混在一起判,现在有了清晰分流。

  3.3 举证:责任各归其位

  征求意见稿在举证责任上也做了调整,让法官有了更清晰的判断标准:

  ►受让人善意抗辩要自己证明

  不再是“法官自由心证”。谁要主张“我不知道前手没缴钱”,就必须拿出证据。

  ►加速到期的触发条件被拉回事实框架

  第二十四条把重点放在“公司客观不能清偿到期债务 + 公司自身不主张出资”,再结合第二十一至二十三条的证据与管辖规则来判断。 这意味着:什么是“加速”,谁来证明,都有了路径指引。

  ►同一被告的出资责任集中认定

  第二十二条鼓励合并审理、一次性分配,避免不同债权人各打一枪,减少程序混乱和重复裁判。

  3.4 时间效力:维持现有口径,留给个案说理

  征求意见稿没有新增任何溯及力例外。

  最高法此前已明确:第88条第一款不适用于2024年6月30日前完成的股权转让。

  这次解释沿用了这一口径,也没有“旧案新罚”的窗口。

  我此前提过的四类“可能例外情形”——重大债务风险中急转、明显不合理对价、受让人无履约能力、已具破产原因仍转股。

  相关实务问题普法讲解示范

  在这版解释中依然没有被列为明文规则。

  推测正式稿也会维持这一态度:把空间留给法官在个案中通过诚实信用原则和滥用权利审查来判断恶意转让。

  3.5 对实务的直接影响

  这套规则落地后,办案的可预期性大幅提升:

  1、程序刚性

  不能再跳过现股东直接拉前手进执行。先现后前、先诉再补,成为硬性规则。

  2、举证落位

  谁主张谁证明:受让人善意抗辩要自己拿证据;加速到期要有客观财务或执行依据。

  3、合同边界清晰

  内部可以分担,但外部债权人面前改不了法定顺位。交易律师要提醒客户:合同只能在内部追偿时起作用。

  对律师而言,诉讼端的打法、交易尽调的要点、抗辩证据链的搭建,都有了更稳的抓手。追债、抗辩、交易设计都能少走弯路。

04 横向人格否认:框架被重建,但门槛仍嫌偏低

  4.1 现存的痛点和问题

  再来看第二十三条。它的第二款写道:

  《公司法》第二十三条第二款 股东利用其控制的两个以上公司实施前款规定行为的,各公司应当对任一公司的债务承担连带责任。

  这是首次把“横向穿透”写进法律。目的是打击利用兄弟公司转移资产、逃废债的行为。但它也引起了巨大争议。因为如果认定标准太松,中小企业之间稍有财务交叉就可能被判承担连带责任。

  过去一年,实践中出现了两个明显问题:

  一是过度依赖“财务混同”。

  法官为减轻债权人举证压力,只要看到控制人一致+财务交叉(共用账户、相互开票、交叉结算),就直接认定人格混同。

  这种做法脱胎于《九民纪要》列出的六个混同表现(如无偿使用资金、不作财务记载等),但本来需要详细证据。现在变成“谁付钱谁收钱一样”就够,门槛明显被拉低。

  二是忽视完整的侵权要素。

  第二十三条本质是侵权责任,应当审查“滥用公司形式—逃债意图—造成债权人损害”的因果链。

  但很多判决直接从“混同”跳到“连带”,甚至不去分析是否为业务便利、是否有不当转移、损害如何发生。结果是“形式化+结果主义”裁判盛行。

  以上两点可以参考:(2024)赣0725民初726号、(2024)云0581民初3855号、(2024)豫0191民初16831号、(2024)陕01民终22477号、(2024)粤5103民初1712号、(2024)鲁1502破6号等。

  相关实务问题普法讲解示范

  4.2 征求意见稿如何回应

  草案对这一块做了较大篇幅的规范:

  ►第四条列出综合判断因素:控股股东是否通过不当利益输送、是否意在逃避债务,财产混同、人员混同、住所混同、资本显著不足等。

  ►第五条明确横向穿透:同一控股股东直接或间接过度控制多个公司,或者公司间财产混同无法区分并严重损害债权人利益的,可以请求任一公司对另一公司债务承担连带责任。

  ►对实际控制人场景给了两个立法方案:一种允许直接比照第二十三条连带;另一种要求通过其他条文走损害赔偿路径。

  ►第六条要求人格否认必须在实体诉讼中提出,不得在执行程序中直接追加。

  这些规定比过去的“碎片化裁判”要进步得多,也给律师办案提供了更可预测的路径。

  但仍然存在一些空白。

  草案依然没给出“混同”的量化阈值。比如:要不要持续一段时间?资金规模多大才算“广泛性”?是不是必须有逃债指向?都没写。

  也没有强制要求法院完整说理,仍然可能“只看结果”。

  如果正式稿不提高门槛,中小企业正常的账户往来、偶发性的资金周转,仍有可能被误判为混同,从而被横向追责。

  同时,就“实际控制人”的责任承当,征求意见稿在第五条第二款提出了两套立法选项:

  一种是直接比照公司法第二十三条第一款,在“过度控制/财产混同、严重损害债权人利益”的场景下,对实际控制人适用连带责任;

  另一种是区分控制路径:以股权投资间接控制的,可参照第二十三条第一款承担连带;以其他方式控制的,则依公司法第一百八十条第三款、第一百九十一条、第一百九十二条等规定承担损害赔偿责任。

  从维护公司法人格稳定与责任精确归因出发,我个人认为更可取的是后者:将“横向公司之间的连带”与对控制人的责任类型分流处理,避免把非股权型控制一概上提到连带清偿的强度。

  4.3 我认为的改进方向

  除此之外,我认为应当在正式稿中加上:

  ►“混同三性”标准:持续性(非偶发)、广泛性(非少量资金)、指向性(明显为逃债设计)。

  ►裁判说理义务:要求法官对“滥用控制—转移资产—损害结果”完整分析,避免结果主义。

  ►实控人责任边界:非股权控制应适用损害赔偿,而不是直接连带,保持公司制度的基本稳定。

  这样既能打击恶意逃债,又能避免把正常商业便利误伤。

  05 法定代表人辞任与涤除:司法端基本打通,行政端需接力

  5.1 现存的痛点和问题

  最后是第十条。它规定:

  公司的法定代表人按照公司章程的规定,由代表公司执行公司事务的董事或者经理担任。

  担任法定代表人的董事或者经理辞任的,视为同时辞去法定代表人。

  公司应当在法定代表人辞任之日起三十日内确定新的法定代表人。

  这是新法针对“挂名法定代表人无法辞任”的老大难问题开出的药方。但过去一年我们看到三个阻力:

  1、公司不配合。 辞任董事或经理后,公司拖延不选新法代,也不提交登记材料,导致原法代长期挂名。

  2、法院设置门槛。 不少法院仍以“内部治理事务”“未穷尽公司路径”为由拒绝受理涤除请求。

  3、登记机关缺乏强制力。 公司不变更,市场监管部门也难以直接介入。

  相关实务问题普法讲解示范

  5.2 征求意见稿如何回应

  意见稿在这一块进步最大:

  第一条明确:法定代表人可以直接以公司为被告,起诉确认辞任,并要求公司办理变更登记或涤除信息。

  法院应确认:自公司收到书面辞任通知之日起,法定代表人就视为辞任。

  如果公司在法院指定期限内确定新法代,判令其办理变更登记;如果不作为,法院直接判决涤除。

  同时规定:辞任到变更登记前的对外责任,原则上由公司承担,相对人明知除外;公司不得以“未办理变更登记”为抗辩。

  这些规定几乎打通了司法路径,给“被挂名”者一条明确的解脱之路。

  但仍然有待完善的部分。

  关键在于送达与登记衔接:

  如何认定公司“收到辞任通知”?章程约定的方式优先还是电子邮件可否?拒收算不算?

  法院判决后,市场监管部门能否自动同步登记?逾期不变更是否有罚款、列入异常名录等制裁?

  如果行政端不跟进,很多胜诉判决仍可能停在纸面。

  5.3 我认为的改进方向

  正式稿或配套规定最好补充:

  送达规则:允许电子送达、拒收视为送达;章程约定的地址有效。

  行政联动:判决文书自动推送至登记系统;对逾期不改的公司可罚款或列入经营异常名单。

  这样才能让“辞任即辞法代”真正落地。

  06 结语:这三类案源还会继续暴涨

  很多人会问:解释出来了,争议减少了,案子是不是会少?

  可能会更多。

  因为权利与路径被点亮,沉睡的需求就更加被唤醒了。

  6.1 先看第54条。

  以前大家纠结“能不能加速”“去哪儿加速”“证据要什么”。现在征求意见稿把程序先拎稳:别在执行里“抓股东”,拉回实体审理,合并审理、集中认定。

  这会带来两件事:

  一是债权方的预期被点燃。律师更敢立案,更敢收集“不能清偿”的证据链,更多“终本案子”被重启。

  二是企业端的对抗需求被抬高。一旦被诉加速,既要就“不能清偿”抗辩,又要就“入库/直清”“偿付顺序”做博弈。

  攻守两头都需要律师。

  6.2 下面看第88条第一款:历史股东补充责任。

  征求意见稿做堵死了执行端追加,必须“先现后前”;还把合同效力、加速触发、未实缴/抽逃分轨都写清。

  对律师的意义很直接:

  债权方起诉链路可预期,能打包大额案件;

  被告方抗辩方向明确,可做“现股东防御+前手减责”两端产品;

  交易律师可用条文做 股权转让 风险尽调包 ,帮企业在转让时留好“善意证据链”。

  解释后, 追债、抗辩、交易合规 三个方向可能都会诞生大量案源。

  6.3 再看第23条的人格否认。

  过去是“口径散、证据杂、结果跳”。现在给了过度控制、财产混同、恶意利益输送这些关键词,还把“必须走实体诉讼、不得在执行端直接追加”写死。

  ►这会直接扩大案源。 债权人知道怎么起诉、起谁;

  ►律师知道怎么做证据“指向性”,把“混同”做成“滥用—转移—损害”的完整链。

  ►同一个集团、多个公司、多个债权人——案件天然可被“打包”处理。这对律所就是项目级案源。

  6.4 最后是第10条的法代辞任与涤除。

  一句话概括:司法端被打通了。

  可以直接起诉确认辞任生效;公司不作为,法院判涤除。

  那些“挂名法代”“历史法代”“另案被缠”的企业主,会主动找律师“摘帽子”。

  这类案件体量大、周期短、转介绍强,天然适合做标准化产品。

  6.5 总结一下。

  第一,路径清晰,更适合产品化和降本增效可包装。可以做标准化卡片、短视频、直播话术、线下宣讲,自然更好获客。

  第二,和“钱”强绑定,付费意愿高。加速到期,直接关系到现金流;人格否认,直接改写“追谁的钱”;法代涤除,直接切断对外风险。

  强金钱属性+强时效压力,客户愿意为“速度与确定性”买单。风险计费、分段计费、成功收费都有空间。

  第三,双边都有需求=可双向切入。债权人一侧要“快、准、并案”;被告一侧要“抗、和、化解链条责任”。

  同一规则,攻守两端都是案源。律所可以在不同客户群体做差异化定位。

  这也是为什么,我们过去一年给 谱法365会员 持续推出了很多期相关谱法卡片。

查看更多>
收藏
发文时间:2025-10-1
作者:齐天宇
来源:律海芒芒

解读“逃避追缴欠税罪” 的出罪事由

前言

  自1997年起,逃避追缴欠税罪正式在《中华人民共和国刑法》(以下简称“《刑法》”)中确立。作为刑法分则“危害税收征管罪”一节中的十四个罪名之一,逃避追缴欠税罪是“出场率”不太高的罪名。2024年3月20日起施行的《最高人民法院、最高人民检察院关于办理危害税收征管刑事案件适用法律若干问题的解释》(以下简称“《新司法解释》”)第一次对逃避追缴欠税罪中“采取转移或者隐匿财产的手段”进行明确,而关于本罪是否要求税务机关穷尽全部追缴欠税的手段等问题,在司法实践中形成了不同的观点。本文以笔者办理的一起某房企涉嫌逃避追缴欠税案为引,探讨逃避追缴欠税罪的出罪事由。

  一、基本案情及办案经过

  (一)风波起挑战至——税务机关催缴税款,法定代表人被采取强制措施

  2022年6月,某地税务部门向某房企催缴2021年度的企业所得税3600余万元。受经济下行及楼市不景气影响,该企业无力一次性补缴全额税款,在与税务部门多次沟通后,双方达成了还款计划,但后期因资金困难,企业未能按原计划分批次缴纳欠税金额。

  2023年4月,这家企业一次性收到了税务部门下发的六份催缴文件,内容涵盖企业所得税、城建税、印花税等税种。同年5月,公安机关认为该企业存在转移或者隐匿财产的行为,以涉嫌逃避追缴欠税将该企业法定代表人刑事拘留,次日办理取保候审。

  (二)善沟通巧化险——专业刑事团队介入取得刑事撤案的完美结果

  公安机关在办案中发现该企业存在将账户资金转移到集团公司的行为,因而认为企业在明知欠税的情况下仍然转移账户资金,属于逃避追缴欠税的行为。笔者在介入案件后,了解到资金归集行为属于地产行业甚至是大型企业的普遍做法,况且公司名下仍有土地、房产等资产足以覆盖涉案税款,税务部门未穷尽税收保全、查控措施,不应认定该企业主观上有逃避缴税的故意。另外,本案发生在疫情之后“保交房”的社会背景下,司法机关的介入也有着其深远意味。经过与公安机关多次沟通,并且建议该企业及时补缴税款和滞纳金,加快施工进度确保如期交房以防产生民生问题。最终,公安机关采纳了笔者的观点,在企业足额缴纳税款及滞纳金后,公安机关撤销了刑事案件。

  二、逃避追缴欠税罪的归罪逻辑

  根据《刑法》第二百零三条的规定,“纳税人欠缴应纳税款,采取转移或者隐匿财产的手段,致使税务机关无法追缴欠缴的税款,数额在一万元以上不满十万元的,处三年以下有期徒刑或者拘役,并处或者单处欠缴税款一倍以上五倍以下罚金;数额在十万元以上的,处三年以上七年以下有期徒刑,并处欠缴税款一倍以上五倍以下罚金。”该法条较为明确的阐述了该罪的归罪逻辑和量刑标准。

03e2765a2c8c49dcb410dc50af4309d1_23b2b8d9b22e15248fcc3c2262b9558b.png

111.png

  另外,本罪实行双罚制,即单位构成犯罪的处以罚金,同时主管人员和直接责任人将被处以有期徒刑或者拘役,并处罚金。因此一旦构成单位犯罪,不仅单位会被处以巨额罚款,相关人员也会面临刑事责任。

  三、相关案例检索分析

  经裁判文书网检索,设置“逃避追缴欠税”、“刑事案件”的检索条件,共筛选出120余篇裁判文书,剔除其它罪名、刑事审判监督和刑罚与执行变更案件,合并重复案件后,刑事一审和二审文书共有48篇可供参考。

  从审理法院所属地区来看,主要位于广东、黑龙江、北京、安徽、四川等地,山东仅有寿光市人民法院1篇案例。

  从时间跨度来看,近5年的案例超过一半以上。

  从被告单位和被告人的所属行业来看,房地产行业占到近三分之一。

  从裁判结果来看,有2个案件公诉机关撤回起诉,2个案件不构成本罪,1个案件发回重审,有近三分之一的案件被告人被宣告缓刑,3个案件被告人免予刑事处罚。

  从逃避、隐匿手段来看,多数行为人采取的是将公司账户资金转移到个人或别的公司账户,还有将税务部门已经查封的资产私自处置、成立新公司继续经营和搬离原注册地后失联等情况。

  从宣告缓刑的条件看,在判决以前补缴全部或者大部分税款是必备条件。其中不乏有犯罪数额超过600万元甚至高达1300万元仍被宣告缓刑的情况。

  四、出罪事由归纳

  经分析上述案例,结合其归罪逻辑,笔者分析出罪事由如下。

  事由1:纳税人不存在“采取转移或者隐匿财产的手段”。

  《新司法解释》列明了采取转移或隐匿财产手段的几种具体情形,并留有兜底条款。

  第六条 纳税人欠缴应纳税款,为逃避税务机关追缴,具有下列情形之一的,应当认定为刑法第二百零三条规定的“采取转移或者隐匿财产的手段”:

  (一)放弃到期债权的;

  (二)无偿转让财产的;

  (三)以明显不合理的价格进行交易的;

  (四)隐匿财产的;

  (五)不履行税收义务并脱离税务机关监管的;

  (六)以其他手段转移或者隐匿财产的。

  上述情形涵盖了实践中的大部分转移或者隐匿财产的情形,但在实际认定时司法机关仍然要根据具体案情进行判断,如对明显不合理的价格的判断标准、脱离税务机关监管的具体认定情形,仍需借助《民法典》、税收征管的相关法律法规进行综合判断。对律师来说需根据主客观相一致的原则,分析企业的行为是否属于“采取转移或者隐匿财产的手段”。

  事由2:税务部门未依法对该企业的账户和财产采取税收保全措施或强制执行措施,未穷尽全部追缴欠税的手段。

  实践中该观点存在不小的争议。在《新司法解释》发布的同时,“两高”发布了八个危害税收征管典型刑事案例,作为“出场率”不高的逃避追缴欠税罪居然也占有一席之地,足以看出司法机关对维护国家税收秩序和诚信经营的市场环境的决心。

  典型案例:【北京某餐饮公司等逃避追缴欠税案】

  案号:(2017)京0113刑初1246号,审理法院:北京市顺义区人民法院

  法院认为:在案证据已充分证明了北京某餐饮公司实施逃避追缴欠税的行为,直接导致税务机关无法追缴欠税,虽然《中华人民共和国税收征收管理法》规定税务机关可通过冻结扣划账户、扣押查封拍卖财产等方式,甚至行使代位权、撤销权以实现税收强制征收,但这是法律授予税务机关的职权,税务机关可以根据实际情况选择采取何种征收措施,本罪并不要求税务机关“穷尽手段”追缴欠税而未能追缴。

  笔者对该观点持相反观点。《中华人民共和国税收征收管理法》(以下简称“《税收征收管理法》”)第三十八条[1]、第四十条[2]分别规定了税务部门在发现纳税人存在逃避、隐匿财产行为时可以采取保全、强制扣划等措施。《刑法》第二百零三条已明确构成本罪的要件是“采取转移或者隐匿财产的手段,致使税务机关无法追缴欠缴的税款”,如税务机关没有穷尽追缴手段,就无法衡量、计算纳税人导致税务机关无法追缴欠缴的税款,因此税务机关穷尽手段追缴欠税是本罪的构成要件。在“张某抽逃出资案”中法院采用此观点。

  典型案例:【张某抽逃出资案】

  案号:(2012)唐刑终字第43号,审理法院:河北省唐山市中级人民法院

  裁判要旨:抗诉机关抗诉所提张某犯逃避追缴欠税罪,经查,税务机关对案涉企业下达《责令限期缴纳税款通知书》后,并未依法对该企业的账户和财产采取税收保全措施或强制执行措施。认定上诉人张某犯逃避追缴欠税罪缺少法律规定的构成要件。故对此抗诉理由,不予支持。

  事由3:虽采取转移或隐匿财产的手段,并未致使税务机关无法追缴欠缴的税款,不构成逃避追缴欠税罪。

  如果纳税人在欠税期间有足够的资产,包括但不限于银行存款、车辆、房产和在建资产等,哪怕纳税人存在着转移、隐匿财产的行为,也不会影响到欠税的追缴,因此不构成本罪。笔者在办理的案件中公安机关实际上也采纳了该观点。下述案例中法院将税务机关应予扣划而未扣划的款项进行扣除,这也可作为出罪事由之一


  典型案例:【祁连丽晴饭店服务有限公司、韩某逃避追缴欠税案】

  案号:(2020)青2222刑初4号,审理法院:青海省祁连县人民法院

  裁判要旨:国家税务总局祁连县税务局查询被告单位对公账户后,余额1130.12元,税务机关可将该笔款项予以扣划,用于缴纳欠税,税务机关未进行扣划,故该笔款项不属于税务机关无法追缴的税款,不应计算为犯罪数额。本院对公诉机关指控被告单位逃避追缴欠缴税款52264.71元的数额予以纠正,认定数额为46383.25元。

  五、结语

  税收具有优先性,根据《税收征收管理法》四十五条[3]、《中华人民共和国企业破产法》(以下简称“《企业破产法》”)第一百一十三条[4]的规定,即使在纳税人的财产无力支付全部债务时,除用于保障职工工资、伤残抚恤费用、社会保险和在先设立的抵押权等债务外,其它财产要优先支付税款。经过梳理相关案例,笔者发现不少企业存在公户私户混用的情况,在企业如实申报并确定欠税事实后,无偿、低价转移账户资金、处分资产的行为将被视为“采取转移或隐匿财产”,一旦税务部门由此无法追缴欠税,将涉嫌犯罪。笔者建议相关企业务必高度关注并重视在日常经营中的财税管理问题,当面临欠税等问题时,必须审慎对待可能产生的法律风险,尤其是涉及到可能触犯刑法的情形。可借助专业刑事律师,帮助企业找到化解刑事风险的可行路径,从而确保企业的稳健与长久发展。

  备注:

  [1]《税收征收管理法》第三十八条第一款:“税务机关有根据认为从事生产、经营的纳税人有逃避纳税义务行为的,可以在规定的纳税期之前,责令限期缴纳应纳税款;在限期内发现纳税人有明显的转移、隐匿其应纳税的商品、货物以及其他财产或者应纳税的收入的迹象的,税务机关可以责成纳税人提供纳税担保。如果纳税人不能提供纳税担保,经县以上税务局(分局)局长批准,税务机关可以采取下列税收保全措施:(一)书面通知纳税人开户银行或者其他金融机构冻结纳税人的金额相当于应纳税款的存款;(二)扣押、查封纳税人的价值相当于应纳税款的商品、货物或者其他财产。”

  [2]《税收征收管理法》第四十条第一款:“从事生产、经营的纳税人、扣缴义务人未按照规定的期限缴纳或者解缴税款,纳税担保人未按照规定的期限缴纳所担保的税款,由税务机关责令限期缴纳,逾期仍未缴纳的,经县以上税务局(分局)局长批准,税务机关可以采取下列强制执行措施:(一)书面通知其开户银行或者其他金融机构从其存款中扣缴税款;(二)扣押、查封、依法拍卖或者变卖其价值相当于应纳税款的商品、货物或者其他财产,以拍卖或者变卖所得抵缴税款。”

  [3]《税收征收管理法》四十五条:“税收优先于无担保债权,法律另有规定的除外;纳税人欠缴的税款发生在纳税人以其财产设定抵押、质押或者纳税人的财产被留置之前的,税收应当先于抵押权、质权、留置权执行。”

  [4]《企业破产法》第一百一十三条:“破产财产在优先清偿破产费用和共益债务后,依照下列顺序清偿:(一)破产人所欠职工的工资和医疗、伤残补助、抚恤费用,所欠的应当划入职工个人账户的基本养老保险、基本医疗保险费用,以及法律、行政法规规定应当支付给职工的补偿金(二)破产人欠缴的除前项规定以外的社会保险费用和破产人所欠税款;(三)普通破产债权。”

查看更多>
收藏
发文时间:2025-9-28
作者:王璐 乔智
来源:中伦律师事务所

解读无船承运业务屡涉虚开,新型模式合法性边界何在?

编者按:无船承运人是指在没有自己的运输船舶的情况下,接受货主的货物并以其自身名义与船公司签订运输合同,然后向货主签发提单或其他运输单证的承运人。无船承运人起源于国际海运,后发展至国内水路运输。2019年2月27日之后,无船承运业务取消行政审批改为备案,进一步增强了市场竞争力。但是,相比较于网络货运的发展,无船承运相对滞后,规则体系并不完善,尤其税务层面缺乏明确指导,导致部分无船承运业务面临质疑,屡涉虚开风险。本文将对此进行简要分析。

  一、无船承运业务模式概述

37f211ef4e0fda8dad2f91d4d6fa05c7_10c19f97939a49a7ac81d73e39a22447.jpg

  在典型的无船承运平台模式中,平台以承运人身份介入托运人与实际承运人之间,承担包括运力匹配、合同签订、运费结算及发票开具等职责。无船承运模式最初源于国际海运,近年来逐步扩展至国内水路运输领域。无船承运与货运代理的区别在于,无船承运人需对货物全程负责,具体涵盖货物交接、在途监管以及在目的港(地)向收货人交付货物。相比之下,货运代理人则代表委托方利益行事,其职责具有被动性:不实际控制货物,也不主动承担货物管理责任,而是代为安排运输相关事宜。

  然而,由于个体船东普遍开票意愿较低,无船承运平台面临税务成本高企的现实挑战。为缓解税负压力,平台通常采取获取油品发票、争取地方财政返还等方式,但这些操作往往伴随一定的税务风险。

  二、境内无船承运模式的合规困境与税务风险

  (一)模式合理性存疑引发虚开风险

  根据财税[2016]36号文对“无运输工具承运业务”的定义,该业务需以承运人身份订立合同并承担承运人责任。在一些争议案件中,有税务机关认为,案涉无船承运企业开展业务的本质更接近于撮合交易的中介服务,而非真正的无运输工具承运。因此,托运人应取得由实际承运人(船东)代开的运输服务发票,平台若直接开具此类发票,则可能被认定为发票开具主体不当,从而引发虚开风险。另外,实践中,托运人可能是真正的货主,也可能是运输公司,若运输公司作为托运人,平台向其开具运输发票,可能引致税务机关对该业务合理性的质疑,进而引发虚开风险。

  (二)违规财政奖补逐步清理,依赖政策性红利开展业务的模式难以为继

  近年,为了更好支持全国统一大市场建设,在政策层面,国务院发布《公平竞争审查条例》,明确规定了不得违规给予税收优惠、财政奖补等,市场监管部门制定并发布《公平竞争审查条例实施办法》,对违规给予税收优惠、财政奖补的具体情形做了更加细化的规定;今年开年,发改委发布《全国统一大市场建设指引(试行)》,再一次强调各地区不得违规实施税费等方面的招商引资优惠政策。在执行层面,多省市召开税务工作会议,明确提出2025年将持续深化违规招商引资涉税问题治理。某省部署各地全面梳理由地方政府直接实施、或通过政府出资的经营主体及事业单位实施的各类招商引资相关财政返还、补贴等存量政策,对于违规发放的财政奖补须于2025年8月底前完成清理废止。

  与部分网络货运平台类似,部分无船承运平台也依靠财政奖补解决税负问题。然而,在统一大市场建设的背景之下,部分财政奖补由于违反《公平竞争审查条例》而被叫停或清理,基于此依靠财政奖补生存的平台将面临危机。部分平台通过提高费率转嫁经营成本,但这种方式非长久之计。同时,托运企业从此类平台获取进项发票的传统路径或不再可行。在新形势下,如何重构商业模式,在合规经营与持续发展之间找到平衡点已成为平台与托运企业共同面临的命题。

  (三)以油票抵扣进项模式同样面临涉税风险

  《国家税务总局关于跨境应税行为免税备案等增值税问题的公告》(国家税务总局公告2017年第30号,以下简称“30号公告”)第二条规定:

  纳税人以承运人身份与托运人签订运输服务合同,收取运费并承担承运人责任,然后委托实际承运人完成全部或部分运输服务时,自行采购并交给实际承运人使用的成品油和支付的道路、桥、闸通行费,同时符合下列条件的,其进项税额准予从销项税额中抵扣:(一)成品油和道路、桥、闸通行费,应用于纳税人委托实际承运人完成的运输服务;(二)取得的增值税扣税凭证符合现行规定。

  据此,部分平台通过取得加油票的方式抵扣进项。30号公告要求在成品油发票抵扣的前提是成品油用于运输业务,若平台技术无法保障“实际承运人-船-油”一致性,平台将容易受到业务真实性的质疑,进而面临补税、滞纳金甚至被定性虚开、偷税的风险。实践中,税务机关已通过计算油票抵扣比例等方式来识别平台是否存在虚开行为。

  三、税务风险的传导机制:受票方虚开与偷税风险分析

  在无船承运模式引发的税务争议中,风险不仅存在于开票方,也会沿交易链条传导至受票方,使其面临行政乃至刑事层面的责任风险。

  (一)行政责任层面

  实践中,开票方走逃失联、被认定为非正常户或虚开发票的情况时有发生,受票方取得的发票往往被列为异常增值税扣税凭证(以下简称“异常凭证”),导致企业面临进项税额转出和补缴税款的风险。受票方企业如被认定与开票方之间不存在真实交易,或明知发票虚开而仍予取得,税务机关可依据《发票管理办法》第二十二条按“虚开发票”进行处理;若其主观意图在于不缴、少缴税款,则可能被定性为偷税,进而面临补缴税款、加收滞纳金及罚款的处罚。部分案件中税务机关对同一违法行为同时适用“虚开发票”与“偷税”两项定性,并依据《行政处罚法》第二十九条“择一重处”的原则,按罚款数额较高的规定作出处罚。

  (二)刑事责任层面

  在刑事责任方面,若受票方被认定为“善意取得”并及时补缴税款,通常可避免被追究虚开发票类犯罪的刑事责任。反之,如受票方被认定参与虚开,且无法证明其没有骗抵税款目的或未造成国家税款损失,则可能依据《最高人民法院、最高人民检察院关于办理危害税收征管刑事案件适用法律若干问题的解释》第十条等规定,构成虚开增值税专用发票罪。即便接受虚开的行为被税务机关定性为偷税,受票方如能及时补缴税款、滞纳金及罚款,可依据《刑法》第二百零一条第四款的规定避免逃税罪的刑事责任。但需警惕的是,实践中已出现税务机关将案件以虚开增值税专用发票罪移送司法机关,或在作出行政处理后司法机关另行刑事立案的情形,此时受票方将面临更为严峻的刑事风险。

  四、受票方涉案后的抗辩要点与路径

  (一)申请核实异常凭证

  受票方若对税务机关认定的异常凭证存有异议的,应自收到《税务事项通知书》之日起20个工作日内,向主管税务机关提出核查申请,并附业务合同、银行转账凭证等相关材料。税务机关应在收到申请后90日内完成核实,若无疑问且符合增值税进项抵扣规定,将出具通知允许纳税人继续抵扣。值得一提的是,纳税信用等级为A的企业可在收到异常凭证通知后10日内提出核实申请,且暂不需作进项税额转出处理。这一机制是企业挽回损失的关键渠道,务必把握时效、及时提交材料,避免丧失救济机会。

  (二)争取《已证实虚开通知单》撤回

  在跨地区协查案件中,上游税务机关发出的《已证实虚开通知单》往往是下游受票方被稽查的导火索。尽管有企业尝试通过行政诉讼途径质疑该通知单,但其可诉性存在较大争议。该类文书本质上属于税务机关内部的协查线索,并不直接设定纳税人权利与义务,故法院通常不予受理。更可行的做法是,企业向主管税务机关进行陈述和申辩,举证说明交易真实、发票内容与实际一致,力争推动上游税务机关撤回该通知,如江苏甲公司所属税务局向乙公司主管税务机关发出《已证实虚开通知单》,由于甲公司走逃失联,乙公司无法联系甲公司核实有关情况,因此乙公司向主管税务机关提出异议,主张甲公司向其开具的增值税专用发票并非虚开。经调查核实后,乙公司主管税务机关向甲公司所属税务局发送《税收违法案件协查回复函》及《税务稽查案件协查报告》,认定甲公司与乙公司之间存在真实货物交易,随后甲公司所属税务局将发出的《已证实虚开通知单》予以撤回。

  (三)争取善意取得虚开发票的定性

  除了积极向税务机关争取认定其取得的发票不构成虚开发票之外,企业如果符合(1)购货方与销售方存在真实的交易;(2)销售方使用的是其所在省的专用发票;(3)专用发票注明的销售方名称、印章、货物数量、金额及税额等全部内容与实际相符;(4)没有证据表明购货方知道销售方提供的专用发票是以非法手段获得的,可以积极争取定性为善意取得虚开发票,同时向税务机关提交无法换开、补开的相关说明,以争取避免调增企业所得税的不利后果。

  (四)“非善非恶”定性:补缴增值税及滞纳金

  如企业难以全面举证业务真实性,而税务机关亦无法认定其存在主观恶意,则可能落入“非善非恶”的中间状态。根据《国家税务总局关于纳税人虚开增值税专用发票征补税款问题的公告》(国家税务总局公告2012年第33号),即便受票方与开票方存在真实交易,若发票本身被认定为虚开,企业仍需承担增值税进项转出及滞纳金的法律后果,但企业所得税成本仍可凭真实支出凭证予以税前扣除。

  (五)行政阶段及时介入避免税务风险升级

  若受票方被定性虚开,则应关注如何避免行政风险升级为刑事风险。我们认为,开票方与受票方的法律责任需根据各自交易实质独立判定,二者是否构成刑事犯罪或行政违法行为不存在必然关联,还应当考量受票方主观是否存在骗抵税款的故意、客观上是否造成了税款损失。通过多角度的陈述,应尽量争取移交公安机关追究刑事责任,避免风险升级。

  五、小结与建议

  无船承运模式在国内水路运输领域面临着“于法无据”的根本性合规困境。这一法律定位的模糊性,直接导致了其在税务实践中极易被认定为虚开,进而引发行政乃至刑事风险。尤为关键的是,此类风险并非仅停留在开票环节,而是会沿着交易链条向下传导,使善意受票方同样面临进项转出、成本调增乃至行政处罚的多重压力。

  对于广大货主企业而言,在当前的监管环境下,“事前风控”远比“事后抗辩”更为重要。在选择无船承运平台服务时,企业应尽到审慎的审查义务,重点关注平台自身的资质、经营模式的合规性以及发票流的合理性。建议企业将税务合规要求前置到合同评审与供应商管理流程中,明确各方权利义务,并妥善保管合同、付款凭证、运输轨迹等全套真实交易证据,以在潜在争议中争取主动。

  长远来看,从根本上解决这一问题,有待于国家层面出台明确规定,为境内无船承运业务提供清晰的法律身份和税务处理指引,从而在规范市场秩序的同时,真正发挥其整合运力、提升效率的积极作用。

查看更多>
收藏
发文时间:2025-9-24
作者:华税
来源:华税

解读连带个人债务人破产制度有望入法

全国人大常委会9月12日公布的企业破产法修订草案(以下简称修订草案)首次引入连带个人债务人破产制度。该制度旨在解决企业法人破产程序中自然人股东连带责任引发的个人债务困境,充分体现了对“诚实而不幸的人”的保护和救助,同时围绕可能存在的权利滥用设计了严谨的防范措施。

  连带个人债务人破产制度的主要内容与创新亮点

  在适用对象方面,该制度仅适用于企业法人已经进入破产程序而因企业债务承担连带责任出现破产原因的自然人股东,不包括因其他情形而陷入财务困境的自然人。该制度显然不是完整的个人破产制度,故学术界一般称之为连带个人债务人破产制度,它主要解决的是个人财产无限担保企业债务的现实痛点,为诚实而不幸的企业家提供债务纾困路径。

  在行为限制方面,法院应裁定限制连带个人债务人的高消费及非必需消费行为。确因生活或者工作需要的消费行为,需要经人民法院同意。连带个人债务人须接受最长5年的监督考察。在监督考察期内,连带个人债务人不得担任公众公司和金融机构的高管,但不禁止其通过经营小微企业获得收入用以清偿债务。

  在信息披露方面,连带个人债务人应在监督考察期内真实、准确、完整申报及披露本人及其家庭财产信息,并由管理人通报全体债权人。连带个人债务人除保留维持基本生活的收入之外,其他收入应全部用于清偿债务。

  在债务免责方面,连带个人债务人破产制度设计了附条件免责规则,符合条件的连带个人债务人可以在监督考察期满向法院申请债务清理完毕。但如果存在违反行为限制规定、隐匿转移财产等“假破产、真逃债”的恶意行为,法院应撤销债务清理完毕的裁定,对于未清偿部分的债务继续清偿。

  连带个人债务人破产制度的重大意义与技术难题

  连带个人债务人破产制度填补了立法空白,完善了经营主体退出机制。在法律层面为承担企业连带责任的自然人提供合法债务清理渠道,弥补了现行制度只解决企业债务、不解决个人连带责任的缺陷。

  通过免责机制为因企业经营失败陷入困境的企业家提供“东山再起”的机会,有助于打消创业者“一旦失败、万劫不复”的顾虑。

  平衡债权人与债务人利益,维护公平清偿。通过行为限制、信息披露、监督考察等制度,确保债务清理过程透明公正,防止恶意逃废债,保障债权人获得最大程度清偿。

  连带个人债务人破产制度面临的挑战之一是对社会公众观念的冲击。修订草案公布后,不少人质疑“老赖逃债合法化了”“债权人利益没人管了”,充分体现了社会大众对于该制度一时难以接受,需要立法机关和专家学者持续解疑释惑。

  除了观念上的挑战之外,连带个人债务人破产制度还面临执行上的技术难题。如果执行标准混乱,将进一步增加社会公众对该制度的不信任。例如,如何界定高消费和非必要消费?如何衡量维持基本生活水平?如何核实债务人披露信息的真实性和准确性?等等。这些问题都需要配套制度的跟进。

  连带个人债务人破产制度需要考虑的税收问题

  纵观整部修订草案,连带个人债务人破产制度未提及税收问题处理,但这并不意味着该制度不涉及税收问题。个人破产制度涉税问题应在企业破产法配套制度中予以明确,或者在税法中予以安排。

  从域外个人破产制度来看,税款债权多不在免责或者完全免责范围。例如,根据日本破产法的规定,租税请求权属于非免责债权类型;根据美国破产法的规定,3年以下的所得税、1年以下的财产税不被免责。作为我国第一部个人破产试点的地方行政法规,《深圳经济特区个人破产条例》也规定了债务人所欠税款不得免除,除非债权人自愿放弃或者法律另有规定。

  笔者认为,如果未来的配套制度要明确连带个人债务人破产制度的涉税问题,规则也不会非常复杂,原因主要在于:自然人股东的个人所得税主要适用扣缴制度,对于未履行扣缴义务的情况,应向纳税人追缴税款并可以给予扣缴义务人行政处罚。因连带个人债务人破产制度依附于企业法人破产程序,罚款在破产程序中属于劣后债权,基本不予清偿,故只需要明确应向个人追缴的税款是否适用免责即可。

  总之,修订草案构建的连带个人债务人破产制度,标志着我国在个人破产立法领域迈出了重要一步,但在具体落实方面仍然“道阻且长”,需要配套规则的细化和司法智慧的平衡。该修订草案若能顺利通过,不仅将极大提升民营企业家的信心,也为未来建立全面的个人破产制度积累经验,有利于推动我国市场退出机制和市场经济法治走向成熟与完善。

查看更多>
收藏
发文时间:2025-9-24
作者:徐战成
来源:中国税务报

解读聊聊“小店”税事

路边的杂货铺、楼下的蔬果店、街角的洗衣房、“酒香不怕巷子深”的小餐馆……这些我们日常生活中离不开的众多“小店”,它们的经营者是“自然人”,一个老板,或是一个老板+几个雇员,支撑着人间烟火气,填充着生活的方方面面,为人们的生活提供着极大便利。

  根据民法典,自然人从事工商业经营,经依法登记,为个体工商户。它们在我国经济发展中发挥着重要作用,与税收有着密切联系。今年9月是第四届“全国个体工商户服务月”,多个政府部门携手为个体工商户搭建更广阔的发展平台,力争“聚力赋能、个个精彩”。

  小店,对百姓生活和经济发展不可或缺

  个体工商户是我国数量最多的经营主体。截至2024年11月底,我国实有登记注册经营主体数量1.89亿户,其中个体工商户数量超1.25亿户。这些个体工商户广泛分布在各行各业,是我国产业链供应链的“毛细血管”和市场“神经末梢”。我们在网上“淘宝”、在直播间网购,都少不了与个体工商户打交道。它们为居民提供日常所需、吸纳就业、推动消费,是经济循环中不可或缺的一环。

  个体工商户从开店筹备到日常经营,再到扩大发展,每一个环节都有税收的“参与”。一家个体工商户想要开始正式经营,不仅要在市场监督管理局取得营业执照,还需在税务局进行税务信息确认,并按照税法规定按期申报纳税。

  小店日常经营,少不了“税”字

  税收征管法、个人所得税法,以及2026年1月1日即将施行的增值税法等税法体系,为个体工商户依法履行纳税义务提供了法律依据。

  按照我国税法规定,个体工商户需核定增值税及附加税费,以及个人所得税(经营所得)等税种。如果经营特殊行业,如销售金银首饰、铂金首饰和钻石及钻石饰品等需在零售环节缴纳消费税的产品,则需核定消费税税种;如经营台球厅等提供娱乐服务的行业,则需缴纳文化事业建设费。如果个体经营者将个人所有的房产用于营业,还应核定房产税税种和城镇土地使用税税种。

  在个体工商户的日常经营中,无论是现金收款还是通过微信、支付宝等支付平台收款,属于经营收入的都应按照规定进行纳税申报。自2024年12月1日全国推广应用全面数字化电子发票后,个体工商户可以在电子税务局自行开具数电票。按规定进行纳税申报不仅是履行纳税义务的必要,也是保障自身合法经营的体现。按期申报既是合法经营的基础,也让经营者可以更加合理、及时地享受税收优惠政策。

  个体工商户一般为小规模纳税人,适用简易计税方法,无需抵扣增值税进项税额。经营者在采购原材料、租赁经营场所时产生的支出,如取得合法有效的凭证,可以作为计算个人所得税时的成本进行抵扣。

  以小区楼下比较常见的“夫妻店”早点摊为例,老板每月卖出的早点收入就是总收入。而买菜、租店面、买餐巾和一次性餐具的钱,以及水电费等合理开销,都是他的成本。用收入减去成本,剩下的利润部分按照相应税率缴纳个人所得税。

  政策支持助力“小店”变“老店”

  个体工商户之所以是最适合“小本经营”的经营类型,不仅因为其投入少、注册成立方便,还因为国家针对个体经营出台了很多优惠政策,政府部门不断优化相关服务举措,帮助个体工商户“成长壮大”。

  大部分个体工商户作为增值税小规模纳税人,可享受月销售额10万元以下(含本数)免征增值税,以及增值税3%征收率减按1%征收率征收的优惠政策。个体工商户个人所得税应纳税所得额不超过200万元的部分,减半征收个人所得税。个体工商户还享受减半征收“六税两费”的优惠政策,包括资源税(不含水资源税)、城市维护建设税、房产税、城镇土地使用税、印花税(不含证券交易印花税)、耕地占用税和教育费附加、地方教育附加。这些优惠政策对于刚起步的小店铺来说,能够大大减轻其负担。统计数据显示,2021年至今年上半年,全国累计新增减税降费9.9万亿元。在各类经济主体中,包括民营企业和个体工商户在内的民营经济纳税人,新增减税降费7.2万亿元,占比达到72.9%。

  随着个体工商户经营规模逐渐扩大,经营者如果想要扩大规模,转为企业经营,也可以办理“个转企”业务。今年7月,市场监管总局、税务总局等九部门联合印发《关于推进高效办成个体工商户转型为企业“一件事”加大培育帮扶力度的指导意见》,优化“个转企”办理流程。“个转企”业务不仅办理流程更加便捷,还可以保留成立时间和字号。如果个体工商户持有的工业产品生产许可证、食品生产许可证、食品添加剂生产许可证、食品经营许可证等行政许可证件仍在有效期内,并且经营场所、许可范围等实质审批条件未发生变化的,可以换发新证后延续使用。变更经营类型后品牌积累的商誉不会中断,有利于个体工商户从“小店”成长为“大店”“老店”。

查看更多>
收藏
发文时间:2025-9-24
作者:宋丹
来源:中国税务报

解读建议明确增值税“境内”和“不经常发生”等定义

增值税法实施条例作为一部行政法规,是为执行增值税法的规定而制定的相关事项。因此,笔者认为,条例首先应当对增值税法不够明确的事项进行补充说明;其次,尽量保持现行增值税政策的平移,立法前后不宜有剧烈变化,以保证顺利实施;最后,要对条例的作用有准确的认知,条例不宜过于复杂和庞大,它不可能把所有增值税政策一网打尽,过于专业的出口退税办法、过于庞杂的税目解释、尚未稳定还在不断改革中的新政策、特例政策等,都应授权财政部和国家税务总局制定具体政策,但对一些常用专业词语的定义,建议尽可能在条例中予以明确。

建议明确“境内”的定义。《国家税务总局关于出境口岸免税店有关增值税政策问题的通知》(国税函[2008]81号)曾经定义“境内是指在中华人民共和国关境以内”,后来这条被废止了。由于《关于开展赋予海关特殊监管区域企业增值税一般纳税人资格试点的公告》(国家税务总局公告2016年第65号)发布之后,不仅关境之内,连境内关外也可能存在增值税纳税人,因此,“境内”的定义须从“关境以内”扩展到“境内关外的海关特殊监管区域的试点纳税人”。

根据香港特别行政区基本法附件三“在香港特别行政区实施的全国性法律”,增值税法不在附件三列举之中,因此增值税法不在香港特别行政区实施。同理,澳门也不实施增值税法。所以,增值税法实施条例的“境内”定义,建议注明“不包括香港、澳门特别行政区”。

建议明确“不经常发生”的定义。例如每个月不超过4次,或者1年累计不超过10次,或者像《国家税务总局关于旅店业和饮食业纳税人销售非现场消费食品增值税有关问题的公告》(国家税务总局公告2013年第17号)和《国家税务总局关于国家电网公司购买分布式光伏发电项目电力产品发票开具等有关问题的公告》(国家税务总局公告2014年第32号)给出明确列举。

笔者认为,一般纳税人登记办法比较复杂,不必在条例中详细规定,可授权国务院税务主管部门制定具体政策,也不宜硬性规定“自超过小规模纳税人标准的当期起按照一般计税方法计算缴纳增值税”。小规模纳税人核算水平低下,超标之后按一般计税方法计税,需要时间招聘合格的财务人员完成这个核算,因此,现有一般纳税人登记办法规定“生效之日,是指纳税人办理登记的当月1日或者次月1日,由纳税人在办理登记手续时自行选择”,笔者建议继续由纳税人自行选择登记当月或次月开始一般计税。

建议明确“报关出口日期”“货物报关出口的当日”的定义。普通会计和税务干部对此都不熟悉,海关定义“出口日期”为“运载出口货物的运输工具办结出境手续的日期”。为明确政策口径,笔者建议增加一款“报关出口日期、货物报关出口的当日,为海关《出口货物报关单》上的出口日期”。

(作者单位:国家税务总局新昌县税务局)

查看更多>
收藏
发文时间:2025-9-24
作者:吴砺勇
来源:中国税务报

解读《互联网平台企业涉税信息报送规定》落地实施 引导平台与平台、商户与商户、线上与线下更公平竞争 ——税务部门提醒关注三方面事项防范违法违规

今年10月1日起,按照国务院发布的《互联网平台企业涉税信息报送规定》(以下简称《规定》)有关要求,互联网平台企业将首次正式报送平台内经营者和从业人员的身份信息、收入信息。据记者了解,经过前期的宣传辅导、系统调试等工作,目前税务部门和各大平台围绕涉税信息首次报送的相关准备工作已经基本完成,《规定》及税务部门配套公告的落地实施,将有力推动平台经济规范健康发展,促进线上线下税收公平、竞争公平,有效遏制平台“内卷”,更好服务全国统一大市场建设。近日,记者就相关方在《规定》落地实施过程中需注意的事项进行了采访。

——平台内经营者需依法办理市场主体登记。记者了解到,目前有的平台内经营者实际开展了互联网销售业务,但并未按规定办理市场主体登记,也未依法进行纳税申报,既逃避市监、税务等部门管理,又滋生了产品质量差、消费者维权难等问题,扰乱了正常市场秩序。按照《电子商务法》规定,除个人销售自产农副产品、家庭手工业品,个人利用自己的技能从事依法无须取得许可的便民劳务活动和零星小额交易活动等法定情形外,均应当依法办理市场主体登记。

“按照《网络交易监督管理办法》等细化规定,个人从事网络交易活动,年交易额超过10万元,应当按照规定办理市场主体登记。同一经营者在同一平台或者不同平台开设多家网店的,需将各网店交易额合并进行计算。”国家税务总局税收科学研究所所长黄立新介绍,按《电子商务法》《网络交易监督管理办法》等规定,平台企业有提醒平台内经营者依法登记的义务,平台内经营者也有在其网店首页显著位置公示营业执照信息的义务。

《规定》的实施,相关部门可对同一经营者在同一平台或者全国范围不同平台的经营信息进行归集,督促平台内经营者依法履行市场主体登记以及“亮证经营”义务,促进平台及平台内经营者合规经营、依法纳税,更好维护消费者合法权益,促进平台经济健康发展。

——平台内经营者和从业人员需如实办理纳税申报。平台经济具有虚拟化、跨区域化和分散化的特征,给传统的税收征管带来了挑战。记者采访了解到,个别平台内经营者存在侥幸心理,即使办理了市场主体登记,也不到税务机关办理纳税申报或者进行虚假申报,既造成国家税款流失,也容易造成商户与商户之间、线上与线下之间的不公平竞争。

税务部门提醒,平台内经营者和从业人员应当如实汇总在各平台及线下其他渠道取得的全部销售收入,按规定时限完成纳税申报,不得将本应归属于同一纳税主体的收入,通过变更店铺经营主体、关联交易、更换提现账号等方式,分散至多个纳税主体,通过违规分拆收入达到偷逃税款的目的。若未如实按规定进行纳税申报,将承担相应的法律责任。

“《规定》的实施,将有效遏制平台及平台内经营者虚开发票、不开发票、隐瞒收入等行为。”中国人民大学财政金融学院教授朱青认为,平台企业10月份首次报送平台内经营者和从业人员第三季度的身份信息、收入信息后,税务机关可利用这些信息与平台内经营者申报信息进行比对,识别不实申报的风险,并依法进行处理处罚。

——假平台、假业务等违法行为需加以遏制。近年来,个别不法分子成立假平台、利用平台开展假业务,从事虚开发票、偷逃税等违法活动,骗取地方政府财政返还,进一步加剧“内卷式”竞争,不利于全国统一大市场建设。

中山大学法学院教授杨小强认为,从近年税务机关查处的多个案件分析看,有的平台与高收入者串通,将高收入者“包装”成平台上的灵活就业人员,并将其线下取得的工资、奖金、利息、股息、红利、劳务报酬等大额收入通过平台进行资金结算,在帮助高收入者转换收入性质、降低税负的同时,也协助资金支付方违规取得发票,进行增值税抵扣和所得税列支,扰乱了经济税收秩序,影响了法治公平的竞争环境。

专家表示,《规定》落地后,平台企业需常态化报送涉税信息,这样会促进平台内经营者和从业人员收入信息的显性化,从源头防范上述违法行为,将有助于促进线上线下税负公平,遏制违规招商引资行为。

查看更多>
收藏
发文时间:2025-9-25
作者:
来源:国家税务总局

解读商事活动与诉讼中的会计处理问题研究

对法律从业者而言,会计处理属于相对陌生的领域。但在商事活动中,收入、成本、利润(下称“会计数据”)均属于常见的商业概念,也是各类商事合同中经常出现的术语。司法实践中,由于会计数据问题导致的争议屡见不鲜。

  岳龙主编的《会计学原理》教材中,将会计定义为“以货币为主要计量单位,运用专门的方法和程序,对企、事业单位及其他组织的经济活动,进行全面、连续、系统的核算和监督,并进行分析预测,参与经营决策的一种经济管理活动”。也有一些考试教材将会计定义为“以货币为主要计量单位,反映和监督一个单位经济活动的一种经济管理工作”。

  不同版本的定义有一定差别,但对会计的几个主要特征的描述是一致的:其一,主要以货币计量;其二,反映经济活动;其三,监督经济活动。而会计处理,属于会计反映经济活动的一面。

  一、会计处理对商事活动的影响

  如前所述,商事活动中,常有会计数据相关约定,而这些约定通常与价款支付与否、违约责任承担与否直接相关,对于商事活动的目的至关重要。

  如公司纠纷中,分配利润的诉求能否得到支持,一定程度上取决于公司账面是否具有可供分配的利润;而在请求公司收购股权的诉讼中,净资产是合理收购价格的重要参考依据。无论是用以确定盈利情况的利润表数据,还是用以确定净资产的资产负债表数据,都是会计处理的结果。

  本质上看,会计数据是将经济活动按照一定标准进行会计处理形成的结果。经济活动本身是客观的,许多人因此认为会计数据也是客观的。但事实并非如此,这主要与会计处理的标准有关。

  不同的会计处理标准所产生的会计数据可能完全不同,以收入为例(为便于理解,本文已简化处理,实务中收入确认属于较为复杂的问题),按照权责发生制的原则,收入确认时点为合同约定的收款日期,与当时是否实际取得该款项无关,即使日后确认难以收回,影响的也仅是日后的利润,与确认收入的期间无关,相应的,确认收入当期的利润也会有所增加,对于对赌协议中接受利润考核的一方,或是投资、合伙等商事活动中以利润分配为主要诉求的一方而言,这无疑是有利的。资本市场中,为避免财务报表亏损而导致的提前确认收入、虚增收入利润等财务造假事件因此产生。

  其他的会计处理方式如会计估计等亦会对核算结果造成影响,在固定资产折旧年限的估计上,年限越长,公司前期利润越高、后期越低,这对有对赌业绩压力的融资方显然更有利。

  由于商事活动各方对公司(项目)运营情况、会计处理方式认识的不同,加之信息不透明等因素,商事主体间常因会计数据产生争议。在请求分配利润和回购股权的诉讼中,请求分配利润或回购股权的一方通常为小股东,不负责日常生产经营活动,在请求分配利润或收购股权时,认为财务报表中的盈利状况小于实际状况,公司净资产价值小于实际价值,但在委托会计师事务所审计后,结果亦与想象中的情况相去甚远。

  导致该类情况的原因是多样的,首先,不参与日常生产经营活动的主体,对于公司(项目)的盈利情况通常只有一个较为粗略的估算,这种估算和实际情况本身有出入,特别是对于成本、费用、支出等情况,未参与生产经营的主体很难估算准确;其次,计算盈利的方式和部分主体的预想并不一致。当前的主要商事组织都按照统一的会计制度计算利润,而会计制度对于不同的事项其处理逻辑可能并不相同,在相关主体不具备财务知识的情况下,其可能无法理解会计利润的计算逻辑,即使其具备相关财务知识,不同的会计制度计算的利润亦不相同;最后,负责日常生产经营的相关主体,也可能在经营活动中采取一些方法调节利润,由于会计估计本身具备一定主观性,且审计本身具有局限性,即使是具备充分独立性的注册会计师可能也无法发现该种行为。

  而在会计数据导致的诉讼中,审判机关通常会将会计问题视为需要专业问题看待,倾向于采取委托鉴定的方式解决,或认可现有审计报告的结论。

  这使得不主导生产经营的相关方处于较为不利的地位,鉴定或审计,本质上是一个认定事实的过程,如收入是否真实、成本费用是否发生,但在许多商事争议中,收入、费用的真实性,本身就属于争议焦点,与其相关的原始凭证,本应属于通过质证后方可确定是否采信的关键证据,但在直接采纳鉴定或审计结论的案件中,这些证据并未经质证,而是直接由注册会计师进行认定,争议焦点亦未经充分辩论,而是由注册会计师直接给出结论(关于注册会计师鉴证相关问题可参考本人撰写的文章:民事诉讼中的注册会计师鉴证)。加之许多单方委托的审计中,注册会计师缺乏足够的独立性,其鉴证结论可能会偏向于决定费用支付的一方。

  二、当前商事主体适用的会计制度

  广义上的会计处理标准,应当泛指一切对经济活动进行处理的特定方法逻辑,而狭义上的会计处理标准,则主要是指会计制度。

  就企业等商事组织,法律法规规定了相应的会计制度。

  《中华人民共和国合伙企业法》第三十六条规定:合伙企业应当依照法律、行政法规的规定建立企业财务、会计制度。

  《中华人民共和国公司法》第二百零七条规定:公司应当依照法律、行政法规和国务院财政部门的规定建立本公司的财务、会计制度。

  财务制度与会计制度属于不同的概念,简言之,财务制度侧重于管理,会计制度则主要是核算。

  现行有效的统一会计制度有《企业会计准则》《小企业会计准则》《企业会计制度》。《企业会计制度》虽无明文废止,但实践中除部分成立时间较长的企业外很少使用,目前主要适用的会计制度为《企业会计准则》和《小企业会计准则》。

  具体适用范围上,《企业会计准则》的适用范围为在中华人民共和国境内设立的企业。《小企业会计准则》适用范围为在中华人民共和国境内依法设立的、符合《中小企业划型标准规定》所规定的小型企业标准的企业。但金融、公众属性、集团属性的企业除外。同时《小企业会计准则》第三条规定:符合本准则第二条规定的小企业,可以执行本准则,也可以执行《企业会计准则》。

  简言之,除符合条件且选择执行《小企业会计准则》的企业外,其他企业均应当执行《企业会计准则》。

  目前尚未有法律对企业做出明确的定义,但通常认为,公司、个人独资企业、合伙企业等均属于企业,这也是商事组织的主要类型,相关法律所规定的按照规定建立的会计制度,也即为《企业会计准则》与《小企业会计准则》。

  《企业会计准则》和《小企业会计准则》的区别体现在多方面,计量上,《小企业会计准则》采用成本计量,在发生浮盈或浮亏时并不确认损益,不对利润造成影响,而《企业会计准则》除成本外,还有公允价值等计量方式,这种计量方式在部分资产发生浮盈或浮亏时,将增加或减少利润;在固定资产、存货、应收账款上,《小企业会计准则》不计提减值准备,即不考虑资产可能的贬值,但《企业会计准则》要求对资产可能产生的贬值进行估计,并相应减少或增加利润;对外投资上,《小企业会计准则》采用成本计量,不确认持有期间未实际取得的投资收益,《企业会计准则》除成本外,在一些情况下还采用权益法计量,根据被投资企业的情况确认未实际取得的收益;在借款利息上,《小企业会计准则》按照合同利率计算利息支出,而《企业会计准则》按照实际利率计算利息支出;在所得税费用上,《小企业会计准则》以应交所得税作为所得税费用,而《企业会计准则》还需考虑递延所得税的影响。

  上述区别并非《小企业会计准则》与《企业会计准则》的全部区别,但均会对财务报表净利润和净资产造成影响。

  可简单理解为,《企业会计准则》更注重损失或收益的发生而非实现,《小企业会计准则》更加注重损失或收益的实现。发生和实现产生的主要是时间差异,在不考虑所得税影响的情况下,其最终结果应当是一致的。但对于长期经营的企业而言,各类事项导致的时间性差异会长期存在,同时会计处理中亦有会计期间的概念,即按照公历年度核算经营情况,这就使得在各期的财务报表中,均会存在该种差异。另外,由于《企业会计准则》中损失和收益的发生在许多情况下依赖于会计估计等,其也更容易被负责生产经营的一方操纵作为调节利润的手段。

  对于公司业务相对单一,且不涉及到金融、股权投资等业务的情况下,采取《小企业会计准则》进行核算对中小股东而言更有可预见性,而对于公司主要业务为投资等的企业而言,采用《企业会计准则》核算则可以在未实现投资收益时确认利润实现,对投资人可能更为有利。

  之所以要求统一的会计制度,一是出于生产经营信息可比性的需要,特别是对于上市公司等公众性较强的主体,需要有统一的标准对其生产经营成果进行核算并展示,方便相关利益方查阅比较;二是在税收和其他法律等领域,税款计算、利润分配等事项都与生产经营结果相关,统一的会计制度有助于税款的公平便利征收;三是在经济管理的宏观领域,需要采取统一的标准观察监督经济活动运行。

  但对于个体或是商事活动中的几个主体而言,其对会计处理的需求则是多样的,实践中,除企业整体按照适用的会计制度进行核算外,企业生产经营中还有形式多样、标准多元、适用情形各不相同的其他各类广义的会计处理标准,并形成了相应的核算结果,如名目繁多的各种管理类财务报表;在一些大企业中,亦有不同业务模块独立核算形成的财务报表。这些报表核算所采用的会计处理标准可能并非《企业会计准则》或《小企业会计准则》,而是商事主体根据自身需要设计的一套标准。

  三、商事活动中约定会计处理标准的可行性探讨

  如前所述,就商事组织而言,其适用的会计制度可能存在选择空间,而对于商事主体之间的业务活动适用何种处理方式并无强制性规定。由此,在商事活动中约定会计处理标准亦可分为两类,一类是在存在选择会计制度可能性时,各方通过约定适用特定的会计制度;二是商事主体之间约定以特定的会计处理方式形成会计数据。

  以公司为例,公司法对财务会计制度的规定仅简单表述为按照法律、行政法规和国务院财政部门的规定。《企业会计准则》和《小企业会计准则》均是财政部制定公布的会计制度,对于公司而言,在符合条件的前提下选择使用会计制度,自然不违反法律规定。

  但在公司内部,决定采用核算的会计制度属于哪个组织机构的职权,则并无相关规定。公司法关于股东会和董事会的职权中,均无决定会计制度的表述。董事会职权中的“制定公司的基本管理制度”虽同有制度的表述,但自治的管理制度和法定的会计制度自不可同日而语,且会计制度作为衡量公司经营情况的重要标准,由董事会确定可能并不合适。结合公司法第二百一十五条公司章程规定聘用、解聘会计师事务所权限的规定,由股东会或公司章程决定适用的会计制度应当更为合理。

  公司法第46条和第95条均将“股东会认为需要规定的其他事项”认定为公司章程应当载明的事项之一,亦从法律层面确定了公司章程约定会计制度的可行性。

  当然,由于各方对于会计制度选择的职权可能存在争议,亦或是各方认可的机构无法就会计制度的选择达成一致意见,公司最终适用的会计制度可能与部分商事主体的诉求并不一致,此时则可采用约定会计处理方式进行处理。

  在未有强制性规定的情况下,约定会计处理方式具有相当大的灵活性,商事主体可根据自身诉求约定适宜的会计处理方式,如对赌协议中,不负责生产经营的一方为避免另一方虚增收入,可约定以实际收到款项作为收入确认的标准;合伙经营活动中,诉求为利润分配的一方可约定在利润中扣除高风险投资项目或浮盈浮亏的金额。

  需要注意的是,公司利益相关方约定采取一定的会计处理方式形成数据,并作为各方商事活动的标准,并非是对公司会计制度的否认。特定的会计处理方式在此情形下更类似于约定的一种数据计算方式,并未改变公司按照适用会计制度核算得出的财务数据。

  四、商事活动中采用特定会计处理标准的示例

  甲有限公司有A、B、C三名股东,实缴出资比例为80%、10%、10%,A股东负责公司生产经营。由于甲公司不符合《小企业会计准则》相关条件,其采用《企业会计准则》进行会计核算。2024年底,甲公司按照《企业会计准则》计算的未分配利润为100万元,符合利润分配条件,且股东均同意将全部可分配利润进行分配。在无其他约定的情形下,此时A、B、C各自取得的分配利润分别为80万元、10万元、10万元。

  甲公司持有的交易性金融资产在2024年浮亏500万元,按照《企业会计准则》规定,甲公司将该潜在亏损计入利润表减少了净利润,进而减少了可供分配利润。此时,即使B、C提起诉讼并委托审计,由于甲公司账务处理并无错误,可供分配利润和实际分配利润均不会改变。

  在约定会计处理方式时,A、B、C事前可约定不按照持股比例分配利润,并在公司章程中约定具体分配利润计算方式为按照《小企业会计准则》计算可供分配利润乘以对应的出资比例,同时B、C优先于A分配利润,在B、C分配利润后无可供分配利润的,A不再分配利润,若实际利润不足B、C分配的,由B、C在最大可分配利润范围内平均分配。

  此时在判断甲公司是否具备利润分配条件时,依然只能以《企业会计准则》为依据,即可供分配利润为100万元。但按照《小企业会计准则》计算的可供分配利润为600万元,乘以相应的出资比例后,A、B、C各自应当实际分到的利润为480万元、60万元、60万元。按照上述分配利润的优先顺序,最终B、C各自分配利润50万元,A不分配利润。

  若其他情形不变,但甲公司2024年底按照《企业会计准则》计算的未分配利润为零,则会出现不同的情形。此时,按照《小企业会计准则》计算的可供分配利润为500万元,乘以相应的出资比例后,A、B、C各自应当实际分到的利润为400万元、50万元、50万元。但由于甲公司按照《企业会计准则》计算的未分配利润为零,不具备法律上的利润分配条件,因此无法进行分配。

  五、对商事主体的建议

  事实上,会计处理方式,作为一种广义的计算方式,在允许意思自治的场合均可灵活适用。实践中,多数投资协议中简单地以“利润”“项目利润”“收入”等作为特定的条件,实际履行时常有争议发生,笔者建议商事主体从以下方面避免相关争议。

  首先应当明确商事活动的根本目的,目的不同,对会计处理问题的诉求亦不相同,以利润分配为主要目的的商事活动和以取得控制权为目的的商事活动,在会计处理上的诉求自然是不同的。

  其次应当清楚当前商事活动的会计特征,如对于高风险的科技行业,其在会计上通常表现为长期亏损,但收入增长速度快,研发费用占比高;对于股权投资尤其是二级市场投资业务,其会计特征则表现为利润波动大。

  第三应当明确当前交易结构的会计风险,交易中的各方通常存在信息不对等、代理成本等方面的问题,不实际参与生产经营决策的一方对于经营信息和会计处理的控制力明显较相对方更低,相对方利用优势很可能做出有利于其自身的会计处理,甚至在极端情况下进行财务造假活动。

  最后,结合上述目的、特征和风险,在合同中对相关会计和审计问题作出约定。如对于不实际参与生产经营的一方,约定由其委派人员负责财务工作;又如在设定的特定业绩目标中,剔除与己方经营无关的数据;对于财务报表的审计,则可以约定以双方共同委托的专项审计为准,而非单方委托的财务报表审计。

  经济发展到当前阶段,商事主体大都已具备较强的法律风险意识,合同审核事项也成为商事活动中的主要环节之一,但会计处理尚未引起重视,一些财务人员参与审查合同时,也主要着眼于税款、支付条款、发票等问题,对会计处理问题的关注并不多。笔者建议商事主体在相关业务中结合业务特点做出相应安排,保护自身合法权益。

查看更多>
收藏
发文时间:2025-9-10
作者:刘君
来源:大成律师事务所

解读财政部发布《会计师事务所反洗钱工作管理办法》

2025年9月15日,财政部发布了《会计师事务所反洗钱工作管理办法》(财会[2025]20号)(以下简称《管理办法》),内容涵盖会计师事务所应履行反洗钱义务的业务范围、应执行的反洗钱工作及相关监管配套措施。《管理办法》在2025年5月19日发布的《会计师事务所反洗钱工作管理办法(征求意见稿)》(以下简称“征求意见稿”)基础上进行了一定的内容调整。

  《中华人民共和国反洗钱法》(以下简称《反洗钱法》)于2024年11月8日决议通过和公布,并于2025 年1月1日起正式施行,中国人民银行及相关监管部门随后相继出台多项具体法规和细则,反洗钱的监管措施和力度全面升级。根据中国人民银行官网公布信息,2025年反洗钱监管检查处罚相较于以往大幅上升,监管强度持续增加,金融机构及特定非金融机构需重视并实际采取措施,以确保反洗钱工作的监管合规。

  一、制定背景

  于2018年,FATF(Financial Action Task Force,金融行动特别工作组)对中国开展为期一年的互评估工作(Mutual Evaluation),出具《中反洗钱和反恐怖融国资互评估报告》。于2024年,FATF启动了第五轮反洗钱国际评估程序。FATF为国际公认的反洗钱与反恐怖融资标准制定机构,根据评估报告,我国特定非金融行业反洗钱和反恐怖融资工作及监管措施尚存在待完善改进之处。

  “特定非金融机构”的反洗钱管控是一个世界性难题,实践中,房地产买卖、贵金属交易、艺术品交易、证券账户使用等都是犯罪分子将非法资金进行合理化和消除痕迹的常见渠道。

  新《反洗钱法》第六十四条对特定非金融机构的反洗钱义务进行了明确,在境内设立的四类机构需履行特定非金融机构的反洗钱义务。

  为落实《反洗钱法》有关要求,有效应对反洗钱国际评估,相关行业监管部门陆续研究出台特定非金融机构反洗钱管理办法及实施细则。2025年陆续发布:

  其实我国早在2007年便规定“特定非金融机构”是反洗钱义务主体,中国人民银行于2018年发布《关于加强特定非金融机构反洗钱监管工作的通知》(银办发[2018]120号),相关监管部门也有反洗钱文件出台,但整体而言,针对特定非金融机构的反洗钱监管缺乏体系性规范,新《反洗钱法》及近期相关行业管理办法的出台弥补了该领域的监管缺失。

  二、主要内容、修订及应对措施

  《管理办法》以《反洗钱法》为基础,从会计师事务所反洗钱工作的制度管理、履行反洗钱义务的业务范围、应执行的具体工作及相关监管配套措施等方面进行了明确和规范,下文将结合正式发布稿相较于征求意见稿的修订,对其中重点内容及应对措施进行提示。

  (一)建立健全反洗钱内控制度

  根据第四条,会计师事务所应当建立健全与本所风险状况相适应的反洗钱内部控制制度,包括洗钱风险评估、客户尽职调查、可疑交易报告、反洗钱特别预防措施、客户身份资料及业务记录保存、反洗钱信息保密、宣传培训、内部审计和检查等内容。

  根据第五条,会计师事务所应当采取合理措施定期识别、评估本所面临的洗钱风险,并根据风险评估结果,制定和采取适当的风险管理制度、措施和程序以管控洗钱风险。

  致同提示

  建立反洗钱内部控制制度源自《反洗钱法》的要求,会计师事务所应当在事务所层面建立健全反洗钱内部控制制度,对反洗钱工作的各个环节进行明确和规范,确保反洗钱工作的有效执行。

  实务中事务所需考虑制定本所管理办法,并在此基础上制定具体的工作指引、配套风险评估模版和客户尽职调查模版等,并考虑对相关业务的承接工作环节的影响,完善承接流程。

  (二)反洗钱工作履行范围

  会计师事务所的履行反洗钱义务范围是正式印发稿相较于征求意见稿明显变化的一点,比对如下:

  致同提示

  根据《反洗钱法》及《管理办法》第六条,会计师事务所与客户就涉及特定类型事项建立业务关系的,应当结合客户特征和委托事项的性质、洗钱风险状况,开展客户尽职调查。特定类型业务包括接受委托为客户办理买卖不动产,代管资金、证券或者其他资产,代管银行账户、证券账户,为成立、运营企业筹措资金以及代理买卖经营性实体业务。

  正式发布稿删除了“有合理理由怀疑客户及其交易涉嫌洗钱活动”的兜底性质规定,初步理解会计师事务所履行反洗钱义务、开展风险评估和客户尽职调查的范围,可以限定于特定业务类型,不扩展至全部业务。

  但是,鉴于反洗钱的性质,以及近期发布的《贵金属和宝石从业机构反洗钱和反恐怖融资管理办法》(银发[2025]124号)、《金融机构客户尽职调查和客户身份资料及交易记录保存管理办法(征求意见稿)》和《律师行业反洗钱工作管理办法(征求意见稿)》中仍包含此项兜底内容,事务所在后续实际执行中可以向所属监管机构进一步确认明确。就会计师事务所行业的实际情况来看,特定类型业务主要为咨询性质,在事务所的整体业务中的占比非常小,只针对特定类型业务履行风险评估和客户尽职调查等反洗钱义务,能够较大程度降低执行难度。

  即便事务所的反洗钱工作范围限定于特定类型业务,但根据《反洗钱法》如下规定,不从事和不为洗钱提供便利是所有单位和个人应履行的法定义务,因此事务所在其所有业务中均有义务不为洗钱活动提供便利和服务。从业人员及客户均需对此有充分理解和认知,事务所反洗钱培训中应对此进行普及和强调。

  (三)客户尽职调查措施

  正式发布稿相较于征求意见稿,对客户尽职调查工作进行了适当扩展,以便于事务所从业人员的理解和执行。

  根据第十条,对下列客户及业务应采取与洗钱风险相匹配的强化客户尽职调查措施:(一)来自高风险国家或地区;(二)属于国家司法、执法和监察机关调查、发布的涉嫌洗钱及相关犯罪人员;(三)属于外国政要、国际组织高级管理人员、外国政要或者国际组织高级管理人员的家庭成员、密切关系人;(四)存在其他较高洗钱风险情形。

  根据第十一条,会计师事务所应当根据风险情形采取相匹配的一项或者多项下列强化尽职调查措施:(一)采取合理措施获取涉及业务关系、业务目的和性质、资金或者资产来源和用途等的额外信息,必要时可以要求客户提供证明材料;(二)加强对业务情况的监测分析;(三)加强对客户及其受益所有人信息的审查和更新频率;(四)与客户建立、维持业务关系或者开展业务前,获得会计师事务所负责人或者高级管理人员的批准。

  根据第十三条,针对客户特征、业务目的及业务性质,会计师事务所经过风险评估或者有充足理由判断客户洗钱风险较低时,可以采取与洗钱风险相匹配的简化尽职调查措施。会计师事务所采取简化尽职调查措施时,至少应当识别、核实客户和受益所有人身份并登记相关信息。

  致同提示

  1、客户尽职调查类型确定

  新《反洗钱法》明确了反洗钱工作的“风险导向”,不再机械地只看规则。根据洗钱风险评估结果的不同,会计师事务所可以采取标准客户尽职调查、强化客户尽职调查或简化客户尽职调查。

  客户尽职调查的类型应根据洗钱风险评估的结果确定,风险评估工作存在较多判断,实际执行中事务所应全面考虑设定恰当合理的评估方法,平衡风险把控与实操可行性,避免流于形式。

  风险评估考虑因素通常包括客户特征(如组织形式、行业、地点)、业务性质(如是否涉外、是否面对面服务沟通)、是否涉及《管理办法》明确要求需执行强化尽职调查的客户类型等。

  2、受益所有人识别与核实

  “受益所有人”为反洗钱领域的专有概念,对会计师事务所从业人员而言可能相对陌生,其识别应遵循《受益所有人信息管理办法》(中国人民银行、国家市场监督管理总局令[2024]第3号)及其配套的《受益所有人信息备案指南(第一版)》的规定。

  法人、非法人组织的受益所有人,是指最终拥有或者实际控制法人、非法人组织,或者享有法人、非法人组织最终收益的自然人。符合下列条件之一的自然人为主体的受益所有人:

  根据《管理办法》,会计师事务所应通过查验自然人客户的身份证件,法人和非法人组织客户的营业执照、许可证件等方式,识别、核实客户的身份;客户为非自然人的,应当了解客户的所有权及控制权结构,识别并采取合理措施核实其受益所有人。

  由于会计师事务所对客户所有权结构、控制权结构及其受益所有人的识别与核实能力、渠道有限,且事务所服务的实际业务中可能涉及信托、资管计划等结构化主体的层层嵌套,受益所有人的识别与核实预计将是反洗钱工作执行的难点之一。

  3、强化尽职调查名单

  如前所述,需执行强化尽职调查措施的客户包括四类,实务中金融机构通常以购买数据库的形式获取。鉴于会计师事务所履行反洗钱义务的特定类型业务规模较为有限,购买数据库的形式可能并不合适,如何界定和获取名单预计是一个执行难点,需要在后续工作中逐步形成可操作的行业实践。初步考虑可以以中国人民银行等监管机构发布的名单为基础,结合公安、工商行政管理等监管公开信息,广泛的网络搜索核实。

  4、客户对尽职调查的配合

  本次《管理办法》正式发布稿第六条特别补充了客户对事务所反洗钱工作的配合义务,“与会计师事务所存在业务关系的单位和个人应当配合会计师事务所依法开展的客户尽职调查”。这是征求意见过程中反馈较多的一点,传统合作模式中会计师事务所对客户身份验证,《反洗钱法》第十条有相同规定,“任何单位和个人不得从事洗钱活动或者为洗钱活动提供便利,并应当配合金融机构和特定非金融机构依法开展的客户尽职调查。”事务所对从业人员的反洗钱培训中应对此强调和普及,客户对事务所的反洗钱工作配合属于法定义务。

  (四)反洗钱特别预防措施

  根据第十八条,会计师事务所应当依法对反洗钱法三类对象采取反洗钱特别预防措施并履行报告义务。(一)国家反恐怖主义工作领导机构认定并由其办事机构公告的恐怖活动组织和人员名单;(二)外交部发布的执行联合国安理会决议通知中涉及定向金融制裁的组织和人员名单;(三)国务院反洗钱行政主管部门认定或者会同国家有关机关认定的,具有重大洗钱风险、不采取措施可能造成严重后果的组织和人员名单。

  会计师事务所反洗钱特别预防措施包括立即停止向上述对象及其代理人、受其指使的组织和人员、其直接或者间接控制的组织提供服务,不为其资金、资产转移提供任何形式的便利等。

  致同提示

  根据八部门9月5日发布的《反洗钱特别预防措施管理办法(征求意见稿)》第二十四条,特定非金融机构在从事规定的特定业务时,参照本办法关于金融机构履行反洗钱特别预防措施的相关规定,根据行业特点、经营规模、洗钱风险状况履行反洗钱特别预防措施义务。

  与会计师事务所执行反洗钱工作的范围规定类似,即便非金融机构的反洗钱特别预防工作执行范围限定于特定类型业务,但根据《反洗钱法》第四十条规定,“任何单位和个人应当按照国家有关机关要求对下列名单所列对象采取反洗钱特别预防措施”。因此事务所在其所有业务中均有义务对名单对象采取反洗钱特别预防措施,事务所从业人员及客户均需对此有充分理解和认知,并于反洗钱培训中应对此进行普及和强调。

  与强化尽职调查名单类似,反洗钱特别预防措施的如何界定和获取预计也是一个执行难点,需要在后续工作中逐步形成可操作的行业实践。初步考虑可以综合利用中国人民银行“风险提示与金融制裁”页面、外交部“政府信息公开”等监管部门公示信息进行核实。

  (五)可疑交易报告

  根据第十六条,会计师事务所发现或者有合理理由怀疑客户、客户的资金或者其他资产、客户的委托业务或者拟开展的委托业务涉嫌洗钱以及相关违法犯罪的,不论所涉资金金额或者资产价值大小,应当及时提交可疑交易报告。

  根据第七条,对于客户阻挠、妨碍、拒绝配合尽职调查或者存在其他客观上无法完成尽职调查的情形,会计师事务所可以拒绝承接业务或者终止已经建立的业务关系,并根据情况提交可疑交易报告。

  根据第十二条,如果怀疑客户涉嫌洗钱,并且开展客户尽职调查会导致发生泄密事件的,会计师事务所可以不继续开展客户尽职调查,但应当提交可疑交易报告。

  致同提示

  正式发布稿较征求意见稿补充明确了可疑交易金额的考虑,如果有涉及需提交可疑交易报告的情形,“不论所涉资金金额或者资产价值大小”,均应当及时提交。

  现代洗钱活动的手段形式多样、交易架构复杂,识别可疑交易对任何主体而言都并非易事,相关法规指引等也多数以示例形式指引,无法给出绝对标准。会计师事务所反洗钱工作中,应对从业人员进行常见可疑交易特征和示例的培训。

  (六)宣传培训

  根据第二十一条,会计师事务所应当对本所人员持续开展反洗钱培训,并配合做好反洗钱宣传。

  致同提示

  作为特定非金融机构,会计师事务所从业人员对反洗钱相关的知识需要进一步加强培训和宣传,特别是针对从事特定类型业务的人员。

  事务所反洗钱负责部门应建立反洗钱培训体系,制定培训计划,并设计相应的内部控制确保相关员工及时完成反洗钱培训,以确保反洗钱工作的切实有效执行。培训重点内容覆盖:事务所及客户的反洗钱法定义务、事务所反洗钱制度及流程、风险评估工作、客户尽职调查的具体执行、可疑交易示例及可疑交易报告等。

查看更多>
收藏
发文时间:2025-9-18
作者:
来源:致同
1234567891011 193